今库教育
把入户给你最爱的人
家长快看,
禅城区公办小学、
初中招生地段划分方案发布啦!
你家划到哪个学校?
马上揭晓!

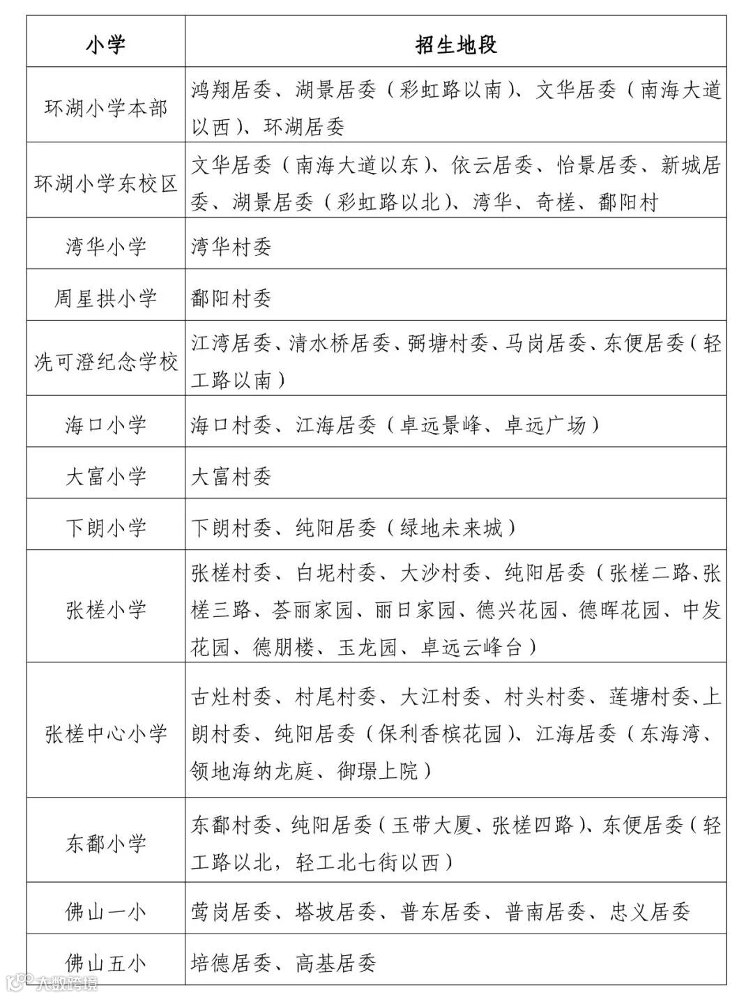
公办小学
(点击图片可查看大图)





说明
人户一致户籍生按照地段安排学位,人户不一致户籍生和政策性借读生统筹安排学位。
公办初中
(点击图片可查看大图)


说明
人户一致户籍生按照地段安排学位,人户不一致户籍生和政策性借读生统筹安排学位;对口直升学生按照对口直升招生政策录取。
还不知道哪一种入户方式适合自己
咨询顾问将会为您免费评估!


往期精彩:
想了解更多“入户资讯”
长按关注服务号

