“十五五”规划《纲要》发布。与“十四五”相比,“科技”的定位从“支撑”升级为“引领”,同时“新质生产力”首次写入规划。未来五年,科技不再只是辅助,而将成为拉动经济发展的重要引擎。
对于身处创新一线的企业主体而言,读懂这份规划,就是读懂未来五年的机遇所在。未来五年,哪些重点赛道值得布局?先进生产力的主攻方向在哪里?民营企业又将迎来哪些制度性利好?本文将带你从官方解读中一一梳理。
(点击查看【“十五五”规划纲要全文】)
今年的政府工作报告,提及“新兴支柱产业”,这是在过去的“战略性新兴产业”基础上,向前迈出的一步。

“十五五”规划明确了新产业新赛道的重点方向:从集成电路、具身智能、生物制造、新型电池,到商业航天、国产大飞机、低空装备、绿色氢能,再到脑机接口、高端医疗器械,这些赛道涵盖了从基础硬件到智能系统、从能源变革到空天拓展、从前沿探索到民生应用的全链条布局,构成了未来五年产业创新发展的主攻方向。
具身智能是人工智能与物理世界交互的核心载体,被视为下一代人工智能的核心方向。 规划纲要聚焦:
虚实融合训练:统筹布局具身智能实训场,推进虚实融合的协同训练与进化。
核心技术攻关:深入研究物理人工智能,研发大小脑一体化的具身模型与算法,攻关本体及核心零部件等关键技术。
产品落地应用:加速人形机器人等各类形态产业升级和应用落地。
商业航天是未来空天经济的核心组成部分,是大国科技竞争的前沿领域。规划纲要明确:
核心技术攻关:推进大功率能源系统、通用星载计算机和箭体结构轻量化、星箭联合设计、可重复使用运载火箭等技术。
规模化生产:提升星箭产品规模化制造与商业航天发射能力。
太空安全保障:加强太空主动防御、群体智能操控等技术研发应用,提高太空安全态势感知和风险防范能力。
低空装备是构建立体交通网络、发展低空经济的核心载体,包括无人机、eVTOL 等。规划纲要明确:
新型装备研制:加快大载重固定翼无人机、长航程垂直起降航空器等新型低空装备研制。
关键技术突破:突破智能飞行、电推进和混合动力系统等关键技术。
运行管理强化:强化低空运行管理和低成本无人机安全防控技术产品攻关应用。
在“推进国家安全体系和能力现代化”篇章中,规划纲要强调“统筹发展和安全”,“以新安全格局保障新发展格局”。
实施人工智能、量子科技、生物科技、新能源等科技战略部署,加快突破基础理论和底层技术,促进转化应用。

建立健全创新资源向企业集聚的政策体系,鼓励企业与高校、科研院所联合开展科研攻关。
深化科技成果赋权改革,建立职务科技成果资产单列管理制度,加快技术转移体系建设,推动科技成果高效转化。
构建同科技创新相适应的科技金融体制,引导长期资本投早、投小、投长期、投硬科技。
强化知识产权全链条保护,优化专利商标审查政策,全面实施专利开放许可制度。
规划将算力、算法、数据视为新质生产力的“新三样”。
算力:加快国家枢纽算力设施集群建设,适度发展低时延场景算力,论证建设超大规模智算集群,推动云边端协同和绿色电力与算力协同布局。
算法:推进“模芯云用”协同,探索具身智能、群体智能、多模态智能等通用人工智能发展路径。
数据:建立全国数据资源“一本账”,加快建设人工智能语料库和重点领域高质量数据集。
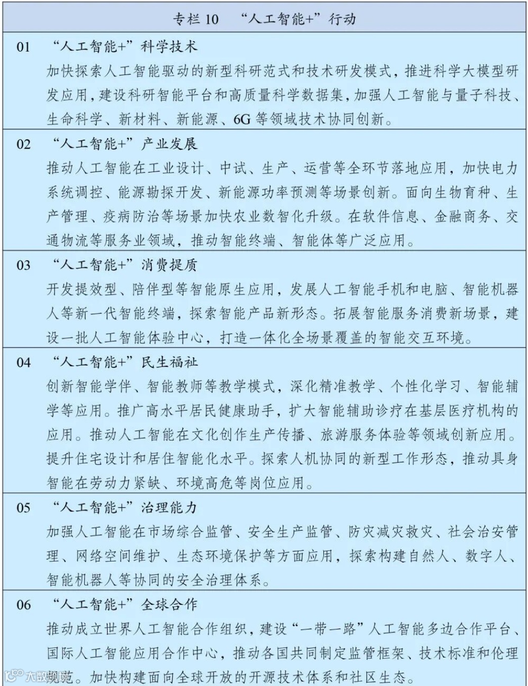
促进实体经济和数字经济深度融合,实施“人工智能+”行动。
在全国两会上,“打造智能经济新形态”首次写入政府工作报告。这一全新表述,标志着中国人工智能发展战略正经历一场深刻的范式迁移。
智能经济是以深度学习、大模型、智能体等新一代人工智能为核心驱动,将智能能力融入生产、分配、流通、消费全链条,重构生产函数与产业生态的新型经济形态,是数字经济的升级版。
智能经济时代,人工智能具备自主感知、学习、决策与进化能力,人机关系从“单向使用”转向“双向协同共生”。智能经济并非独立的孤立赛道,而是将智能能力深度嵌入农业、工业、服务业的每一个环节,催生出“智能原生”的新业态新模式。
健全数据要素基础制度,并完善尤其是人工智能领域的科学有效的监管机制。

对于企业而言,这份规划不仅是一份政策文件,更是一张产业地图。未来五年,机遇属于那些读懂信号、提前布局的人。
资料来源:央视新闻

