大数跨境

重磅!内地高校招收港籍DSE考生将于明年3月1日开始报名!

重磅!内地高校招收港籍DSE考生将于明年3月1日开始报名! 威学DSE
2022-11-14
1



2023年要报考香港中学文凭考试的同学注意啦!


近日,国家教育部更新了《2023内地高校招收香港中学文凭考试(HKDSE)学生办法,有意报读内地高校的你,快来和小编一起看看吧!



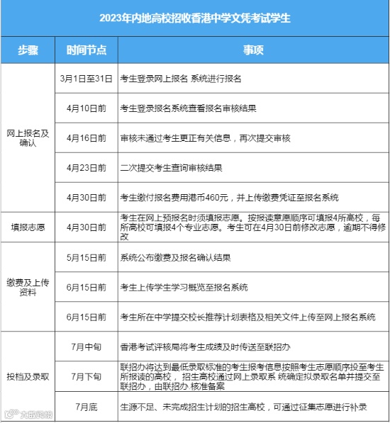
一、报名事项


   报名资格 

持有香港永久性居民身份证非永久性身份证港澳居民来往内地通行证港澳居民居住证,并参加当年香港中学文凭考试(HKDSE)的考生均可报名。考生所持证件须在有效期之内

考生须认真阅读所报内地招生高校的招生章程,了解所报高校专业对考生身体健康情况的要求。

   报名方式及时间 

报名分为网上报名网上确认两个阶段。

考生于2023年3月1日至31日期间登录招收香港中学文凭考试学生网上报名系统进行报名

报名时考生须按照要求输入报考基本信息(考生资料、监护人、就读学校、报考志愿等),上传电子照片、相关身份证件(香港永久性居民身份证或非永久性身份证、港澳居民来往内地通行证或港澳居民居住证),填写获奖经历、个人经历及学习证明材料等内容。

考生于4月10日前登录报名系统查看报名审核结果。审核未通过的考生,应于4月16日前按照系统提示更正有关信息,再次提交审核,并于4月23日前查询审核结果。


所有通过审核的考生须于4月30日前向中国教育交流(香港)中心缴付报名费用港币460元,并上传缴费凭证至报名系统(缴费方式见报名系统公告)。

中国教育交流(香港)中心将于5月15日前通过系统公布缴费及报名确认结果。考生应于6月15日前上传学生学习概览至报名系统,以供高校招生时参考。

校长推荐计划表格及相关文件,由考生所在中学于6月15日前上传至网上报名系统,逾期不予受理。

   填报志愿

考生在网上预报名时须填报志愿。每位考生按自己的报读意愿顺序可填报4所高校,每所高校可填报4个专业志愿。

考生可在4月30日前修改志愿,逾期不得修改。

   注意事项

考生应认真了解并严格按照报考条件及相关要求选择填报志愿、准确填写个人网上报名信息并提供真实材料。

考生因不符合报考条件及相关要求、网报信息填写错误或填报虚假信息造成后续不能考试或录取等后果,由考生本人承担。

二、面试


招生高校可根据本校招生要求对考生进行面试,面试工作须在录取开始前完成,面试具体时间及地点由招生高校确定。

报考艺术、体育类专业的考生,请注意报考高校面试(专业考试)的时间、地点及相关要求。

三、录取原则


招生高校根据考生的香港中学文凭考试成绩、参考考生中学期间学习经历、社会实践等情况,按照向社会公布的招生章程进行择优录取。



对成绩达到要求,身体条件能够完成所报专业学习,生活能够自理的残疾考生,招生高校不能因其残疾而不予录取。

   最低录取标准

除校长推荐计划的考生和报考艺术体育类专业的考生外,最低录取标准为“3、3、2、2”,即参加香港中学文凭考试的中国语文科、英国语文科达到第3级及以上,数学科、通识教育科达到第2级及以上。

校长推荐计划的考生最低录取标准为四门核心科目的分数之和须为10分(含)以上,且任何一门科目的分数不得低于2分(含)。校长推荐计划名额每校8名。

报考艺术体育类专业的考生最低录取标准为“2、2、11”。

   招生高校可附加要求

除四门核心科目外,招生高校可根据不同专业要求指定不同选修科目或非指定选修科目,明确考生需达到的水平(如指定一至两门选修科目成绩需达到何种级别以上)。

   学习经历参考

除核心科目、选修科目的要求外,招生高校可参考考生其他学习经历,即香港教育局和学校认可、考生本人提供的“学生学习概览”。

招生高校可以在本原则指导下,结合本校实际情况制订具体录取规则。

   专业录取

招生高校应按照择优录取的原则在考生填报志愿中进行录取。未经考生书面同意,不得将考生录取在未填报的专业。

四、重要时间点





近期热门资讯:
2023年HKDSE考试正式接受考生报名!内附详细流程!
英国大学联招UCAS开始报名啦!如何用DSE成绩申请?
2023泰晤士世界大学排名发布!香港5所大学跻身全球前100名!

往期DSE升学高校:
DSE考试可以申请哪些的TOP高校? | 香港城市大学(香港篇)
DSE考试可以申请哪些的TOP高校? | 香港中文大学(香港篇)
DSE考试可以申请哪些的TOP高校? | 香港科技大学(香港篇)
香港大学 | DSE考试可以申请哪些香港的大学?

也许你还喜欢:
名校跳板DSE考试介绍,还不了解考生快看
拿到香港居民身份!这3种途径你知道吗?
DSE对比内地高考升学,谁更有优势?



【声明】内容源于网络
0
0
威学DSE
威学一百国际教育集团旗下DSE平台,专注 DSE备考规划、DSE考试资讯分享和港系学员学习规划
内容 0
粉丝 0
威学DSE 威学一百国际教育集团旗下DSE平台,专注 DSE备考规划、DSE考试资讯分享和港系学员学习规划
总阅读0
粉丝0
内容0