在2021年的时候,香港教育局就正式宣布了「通识教育」改为「公民及社会发展科」,包括科目内容、考题、评分模式都发生了较大的变化,并将在2024年DSE考试中正式实施。
这对身处内地的港籍考生、想要通过DSE考试实现香港升学的考生而言是一个十分利好消息。
科目介绍
公民与社会发展科旨在让学生通过学习关于香港、国家及当代世界的课题,建立广阔的知识基础,培养学生国民身分认同,以及具备世界视野,并能从研习经济、 科学、科技、环保、可持续发展等范畴的不同课题。
培养多角度的思考,掌握个人、社会、国家及世界在各范畴的角色及互动关系。
公民科考试不再计分
新的公民科也不再有7分制的评分,并且成绩只设“达标”与“不达标”,具体分数不计入总成绩,考生不用再费力考高分,减轻了学习压力。
甚至无需大量背诵,仅掌握好技巧形成熟悉语境,掌握一般知识就能顺利完成考试。
但比起科目更改,此项调整才是万千考生的福音。公民科不再计入DSE考试总分!
句子取消【延伸回应题】
考试不再分两卷来考,只考一份试卷。通识科以往分为两卷「资料回应题」及「延伸回应题」;

公民与社会发展科则只设「资料回应题」一卷,考试为2小时,题目类型包括多项选择题(MC)、短题目及短文章式问题等。
课程内容及课时缩减
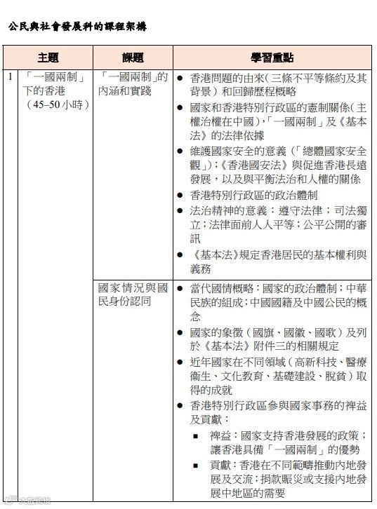
改革后的公民与社会发展科,课程内容及课时缩减为原来的一半。课程由“一国两制下的香港”、“改革开放以来的国家”,以及“互联相依的当代世界”三个主题主题组成。



新课程重视培养学生正面价值观、积极态度以及加强国民身份的认同,学生必须学习国家发展历程、宪法、香港基本法和法治;
公民科考核重点从主题上来看与内地教育体系、社会文化氛围与生活日常粘性高、联通度深,更加有利于此类考生备考并轻松通过。
取消【独立专题探究】
原本需要在试卷中考核的“独立专题探究”部分在更改为前往内地考察学习后,不再公开考试。这些对内地考生而言简直是自带天时地利的优势光环。
以上就是今天的DSE资讯分享啦!更多DSE考试资讯及升学信息,欢迎扫码文末二维码添加老师微信了解。
近期热门资讯:
注意!2023/24学年内地高校招收DSE考生网上报名时间延至4月10日!
往期DSE升学高校:
2023THE全球国际化大学排名发布 | 4所港校进TOP10!香港大学领跑世界第一!
DSE报考数据 | 2023年DSE考生突破5w!9年来首次回升!
国内外升学“黄金赛道DSE”:有竞争压力小、升学选择多、升学难度低等多项优势!
DSE考试可以申请哪些的TOP高校? | 香港科技大学(香港篇)
也许你还喜欢:
香港“抢人”计划正式开始!取消优才配额,世界前100院校留学生0门槛拿永居!

