今库教育
把入户给你最爱的人
在广州,非户籍生读公办初中,除了积分入学,还有政策性照顾和港澳子弟班这两种途径。
需要注意的是,非户籍生入读公办都需要满足一定的要求和条件,今天跟大家聊聊怎么通过政策性照顾,入读公办初中!
详情
何为政策性照顾学生?
首先,大家需要弄清楚政策性照顾学生的概念:
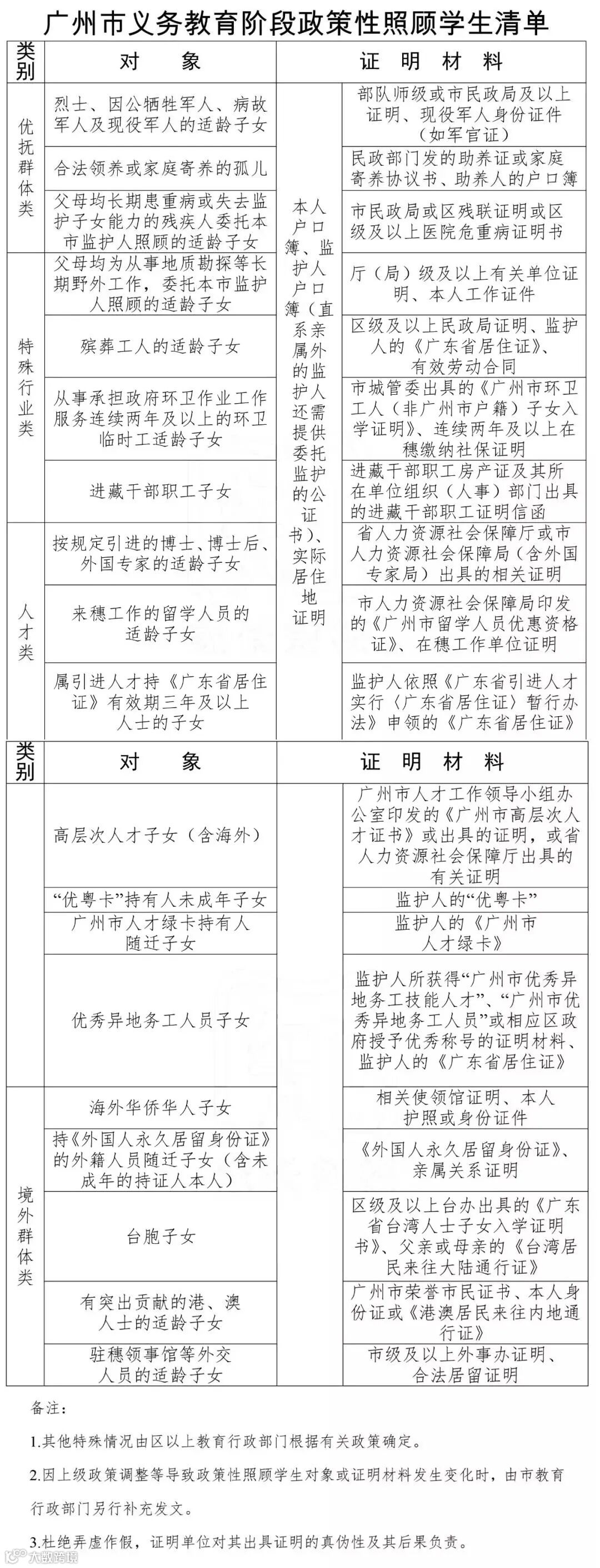
政策性照顾学生,是指符合当年发布的《广州市义务教育阶段政策性照顾学生清单》,或符合各区制定的入学优惠政策,享受政策性照顾入学的学生。
政策性照顾学生需满足哪些条件?
目前虽然2021年的政策性照顾生的相关规定尚未出台,但家长们可以参考2020年的,看看孩子是否满足政策性照顾学生的条件。

清单里面罗列了19项人群属于政策性照顾学生,只要满足清单里面的任意一项即可。另外,有些区除了必须满足清单里面的条件,还额外增加了别的要求。
比如:荔湾区今年把抗疫一线卫生工作人员子女纳入到政策性照顾生范畴里,
家长们一定要详细看清楚各区的招生细则里,有关政策性照顾学生的相关要求,各区会有细微的差别。
准备什么证明材料?
当条件满足政策性照顾学生后,便可以准备相关的证明材料,来佐证孩子是满足条件的。家长们根据孩子符合的条件,准备好上表对应的材料即可,主要是一些证件和文书。准备好相关材料后,就可以按照各区的规定,到指定地方提交资料,等待审核结果。通常会在5月份提交资料,6月份完成审核,并公示名单。各区的操作和审核时间略有差异。
以2019年的情况来举例:
黄埔区,规定5月1日到5月20日,各公民办小学完成毕业生小升初政策性照顾学生资料审核并交区招生办复审。
从化区则要求家长于5月18日至5月20日到各教育指导中心或区教育局(居住镇街的到所属教育指导中心,居住城区的到区教育局)递交政策性照顾学读生相关资料及入学申请,然后由教育行政部门核实资料。
白云区教育指导中心在5月22日到5月23日受理政策性照顾学生的申请,在5月30日上报政策性照顾学生名单及相关材料。
家长要仔细看清楚各个区的时间安排和流程,注意名单公示的时间。名单一般会在公办学校和民办学校进行常规招生工作之前公示,家长要及时了解是否通过审核,做好入读或不就读的准备。
政策性照顾学生的“优惠”
如果资料审核通过,那这些政策性照顾学生到底可以得到什么“优惠”呢?
其实,不同的区也是有不同的“优惠”的。
越秀区明确表示,经审批的政策性照顾学生,享有与本区户籍生同等的升学待遇;
海珠区明确说明,学生填报《海珠区初中招生政策性照顾学生申请表》,并向毕业小学提交申请材料,由毕业小学将申请材料送区教育行政部门审核后,符合条件的学生就可以参加海珠区普通公办初中电脑派位。
而其他区的做法基本一致,以实际居住地为依据,经区教育局审核公示后统筹安排公办学校学位。简而言之,只要符合条件,就能通过统筹的方式免费免试入读公办初中。
至于接不接受这项“优惠”,那就要分情况考虑了:
第一,如果有本区户籍和学籍,并且打算在本区升学的,正常升学即可,走政策性照顾学生的途径,并不能让孩子拥有更优的学位了。
第一,如果有本区户籍和学籍,并且打算在本区升学的,正常升学即可,走政策性照顾学生的途径,并不能让孩子拥有更优的学位了。
第二,有广州市户籍,但户籍和学籍不在同一个区,不想按照学籍升学,想回到户籍所在区升学,同时又满足政策性照顾学生条件的,可优先选择作为“返区生”回到户籍所在地升学。通常情况下,“返区生”可以参加本区的电脑派位或对口直升。如果不满足“返区生”条件,再按照政策性照顾学生升学。
第三,有广州市户籍,但学籍在其他城市,想回到户籍所在地升学,同时又满足政策性照顾学生条件。可以先对比一下,户籍所在区“返穗生”和政策性照顾学生的学位资源,选择更优的学校进行升学。
第四,没有广州市户籍,也就是我们常说的非户籍生,既满足政策性照顾学生条件又可以积分入学的,建议优先考虑走政策性照顾学生的途径。政策性照顾学生一定可以获得公办初中学位,甚至是不错的学位,但积分入学通常被统筹到较弱的公办初中,也有可能被统筹到实力较弱的民办学校。
第五,没有广州市户籍,且只满足政策性照顾学生条件,安心入读即可。

往期精彩:
想了解更多“入户资讯”
长按关注服务号

