大数跨境

官方公布!明年小升初人数166886人!中考119752人!

官方公布!明年小升初人数166886人!中考119752人! 广州今库咨询服务
2020-07-21
2
导读:今库教育——把入户给你最爱的人!

今库教育

把入户给你最爱的人


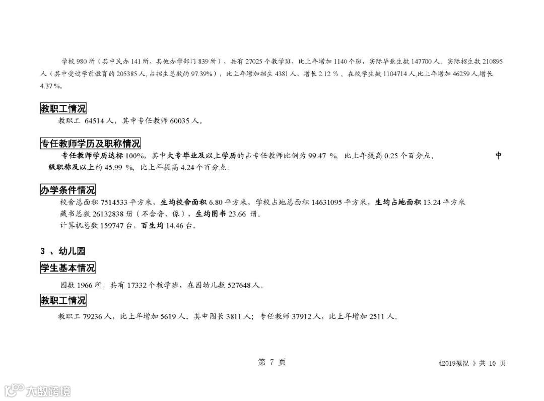
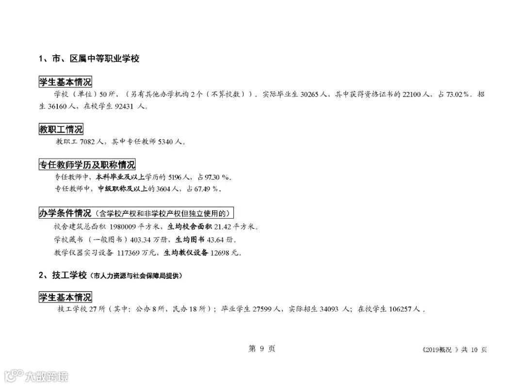
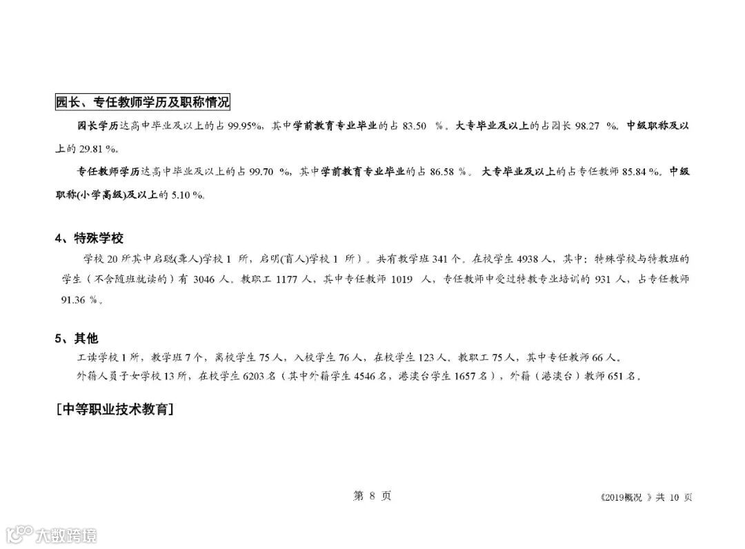
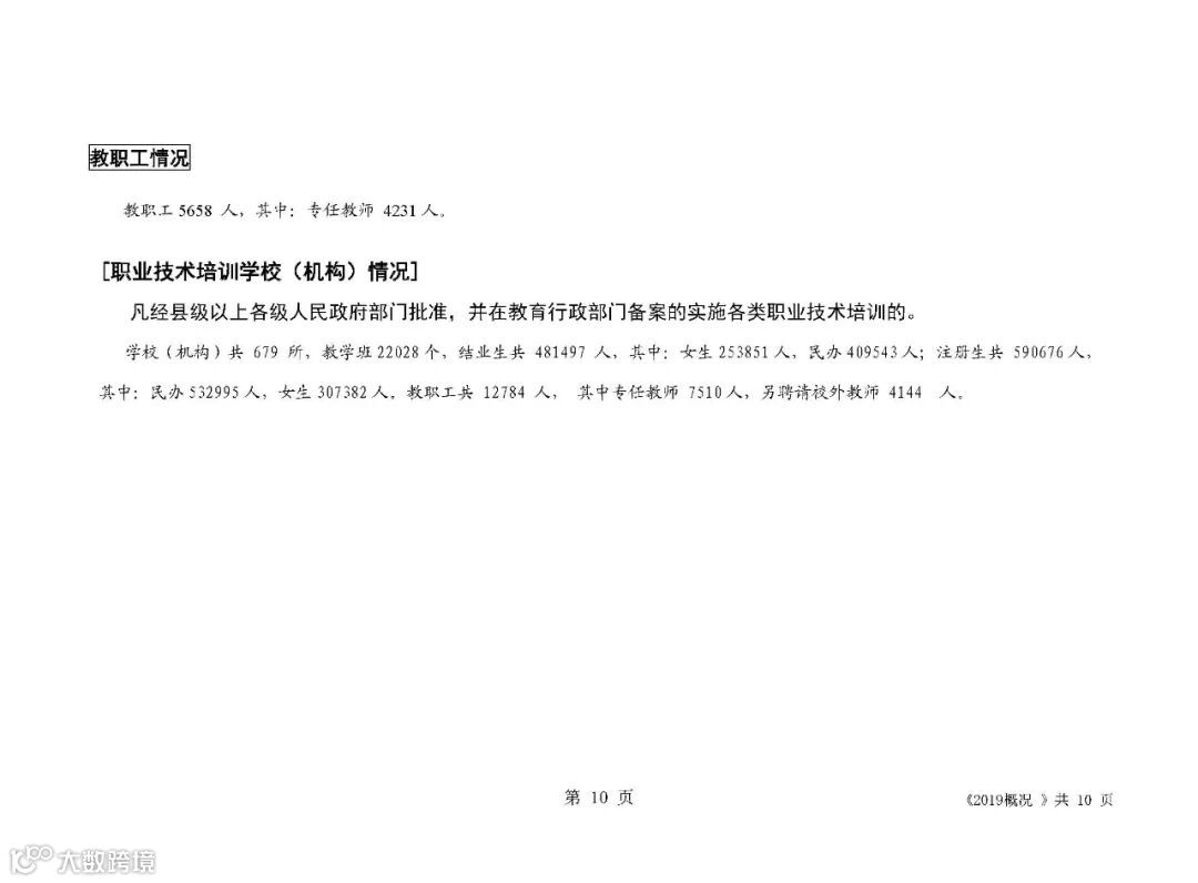
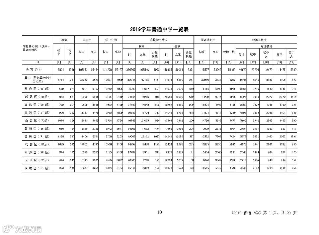
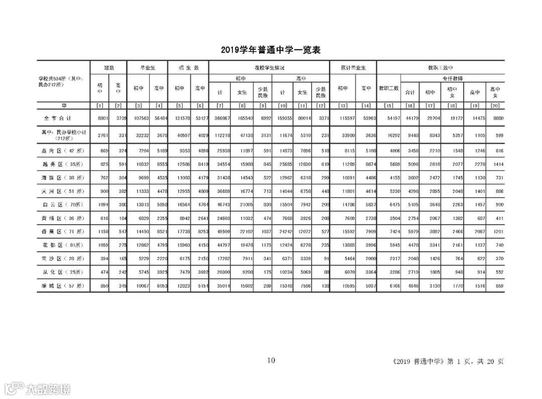
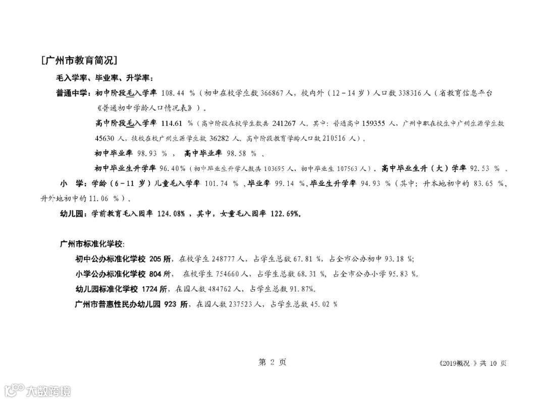
最新广州教育统计手册已出炉,统计手册详细公布了关于广州市幼儿园到高等教育的一系列数据,这些数据对升学是很有参考价值的。从公布的数据看,明年小学毕业生166886人!中考毕业生119752人!也可以看出明年的幼升小人数、中高考人数;各区的户籍生和非户籍生占比情况;还有各区学校数量、班量和老师学历情况等。













往期精彩:



 没有广州户口的您,是否也经历过这些心酸?

 落户广州的七个理由,个个关系到我们的切身利益!

❤  随迁子女在广州参加2018年中考资格审核工作!

❤  2018广州积分入户新消息!

❤  2018年,中国最值得投资的十大行业!

想了解更多“入户资讯”

长按关注服务



【声明】内容源于网络
0
0
广州今库咨询服务
提供:广州入户,教育信息咨询与服务! 分享:管理,营销,创新,企业案例,亲子教育,正能量,商业最新资讯! 文化理念:同心,同步,同进,成长自己,满愿他人!
内容 1072
粉丝 0
广州今库咨询服务 提供:广州入户,教育信息咨询与服务! 分享:管理,营销,创新,企业案例,亲子教育,正能量,商业最新资讯! 文化理念:同心,同步,同进,成长自己,满愿他人!
总阅读772
粉丝0
内容1.1k