
2018年底,国家市场监督管理总局、国家标准化管理委员会联合发布《危险化学品重大危险源辨识》《危险化学品生产装置和储存设施风险基准》等国家标准。其中,《危险化学品重大危险源辨识》将代替2009年修订的标准,自2019年3月1日起实施。
业内专家分析指出,对比两版标准,新版《危险化学品重大危险源辨识》把对“危险化学品”的定义修改为:具有毒害、腐蚀、爆炸、燃烧、助燃等性质,对人体、设施、环境具有危害的剧毒化学品和其他化学品。同时,对“危险化学品重大危险源”的定义修改为:长期地或临时地生产、储存、使用和经营危险化学品,且危险化学品的数量等于或超过临界量的单元。
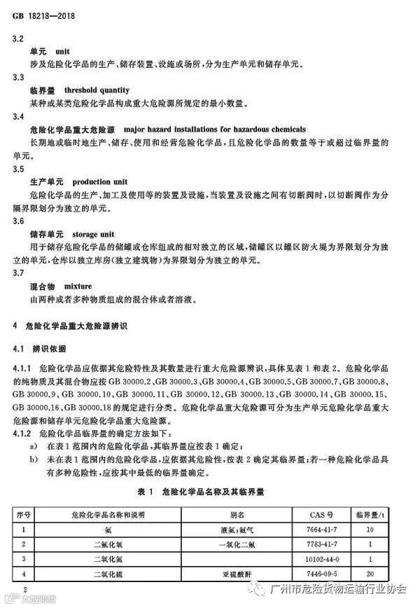
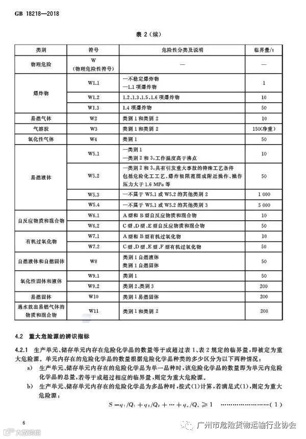
判断是否为重大危险源的依据标准也由原来的《危险货物品名表》《化学品分类、警示标签和警示性说明安全规范》变为《化学品分类和标签规范》系列国家标准。这意味企业和政府在进行重大危险源辨识评价时需要更细致、认真,工作量较以往有所增加。此外,对于老版标准对危险单元的500米绝对距离范围内的装置、设施、场所的划分定义,新版标准则对生产单元和储存单元分别辨识,前者包括生产装置和设施,以切断阀作为分割界限划分为独立的单元;后者包括储罐区和仓库,以罐区防火堤、独立库房(独立建筑物)为界限划分为独立的单元。危险化学品实际存在量明确按照设计最大量确定。
新版标准还明确,如果危险化学品混合物与其纯物质属于相同危险类别,则视为纯物质,按混合物整体进行计算;如果混合物与其纯物质不属于相同危险类别,则按新危险类别考虑临界量,并整合了重大危险源分级方法。













