首先关于新版应急预案,必须搞清楚的十个疑问,官方答复!
新版内容会对于企业有哪些影响?每个企业都需要重新编制吗?需要重新备案吗?相信很多小伙伴现在是一头雾水那么这十个应急管理部官方问答,相信会对你有所帮助!



咨询: 1、生产经营单位生产安全事故应急预案编制导则4月1日起实施,企业预案未到期是否需要重新编制,还是待应急预案到期再根据新的导则编制预案。2、应急预案管理办法要求在法律法规标准变化后修订预案,是指这些法规或规范有相关条款变化就要修订,还是有较大变化的时候修订
回复: 原则上不需要重新编制,可根据新导则的要求酌情进行适当的更新补充,可增加修订页等部分内容,或者按照《生产安全事故应急预案管理办法》第35条规定,在修订时再按照新导则进行相应调整。

咨询: 新的《应急预案管理办法》和《应急预案编制导则》管理下,应急预案的修订期限有没有明确的时间规定?3年之说的标准出处是什么?
回复: 《生产安全事故应急预案管理办法》(应急管理部令第2号)第三十五条规定:“应急预案编制单位应当建立应急预案定期评估制度,对预案内容的针对性和实用性进行分析,并对应急预案是否需要修订作出结论。矿山、金属冶炼、建筑施工企业和易燃易爆物品、危险化学品等危险物品的生产、经营、储存、运输企业、使用危险化学品达到国家规定数量的化工企业、烟花爆竹生产、批发经营企业和中型规模以上的其他生产经营单位,应当每三年进行一次应急预案评估。

咨询: 现场处置方案,是指生产经营单位根据不同生产安全事故类型,针对具体场所、装置或者设施所制定的应急处置措施。那么我在编写现场处置方案时,是以事故类型编制,还是以场所、装置或者设施编制?例如某机加工岗位存在触电、机械伤害等事故类型,在编写现场处置方案的时候,是分别编写触电事故现场处置方案、机械伤害事故现场处置方案;还是直接编写机加工岗位现场处置方案,在方案中明确触电、机械伤害的处置措施?
回复: 都可以,以有用管用好用为出发点,怎样做实用怎么做,不必机械僵化,结合企业实际灵活制订针对性、操作性强的现场处置方案。


回复: 论证无具体要求,以取得实效、提高预案质量为出发点,是否聘请专家及聘请什么专家由企业自主决定、无强制性要求。


咨询: 领导好,《生产经营单位生产安全事故应急预案编制导则》(GBT 29639-2020)于2021年4月1日实施,请问生产经营单位现在编制的话是执行现行标准GBT 29639-2013还是2020版本呀?谢谢
回复: 标准发布到实施之间时间称为“过渡期”,过渡期内,新旧标准都可以用。现在编制预案,建议参照2020版导则。

咨询: 危险化学品无储存经营单位,只从事票据业务,不参与危化品的装卸和运输环节,无储存经营单位有无必要编制应急预案,如需编制主要针对哪些事故进行编制。另外,《危险化学品经营许可证管理办法》中规定,申请经营许可证时应提交应急预案备案登记表,而《生产经营单位应急预案管理办法》中只规定带储存经营危化品单位需备案,无储存经营未做具体规定,这样无储存经营单位应急预案需要备案吗?
回复: 《生产安全事故应急条例》第五条第二款对生产经营单位编制应急救援预案作出了明确规定:生产经营单位应当针对本单位可能发生的生产安全事故的特点和危害,进行风险辨识和评估,制定相应的生产安全事故应急救援预案,并向本单位从业人员公布。

咨询: 应急预案编制导则一直在更新,但是应急预案的评审表目前只有依据《国家安全监管总局办公厅关于印发生产经营单位生产安全事故应急预案评审指南(试行)的通知》(安监总厅应急〔2009〕73号)的,(安监总厅应急〔2009〕73号)是为了贯彻《生产安全事故应急预案管理办法》(原安监总局令第17号)发布的,是否有适应新的应急预案编制导则的评审指南出来呢?
回复: 目前还没有,可以参照2009年印发的评审指南对预案进行评审。评审应结合企业实际情况,以提升应急预案的针对性、操作性为出发点,不必一一对照评审指南进行机械化打分评审。


新版《应急预案编制导则》解读













































来源:班组安全

安全生产事故应急预案-2021版
(编制依据GBT 29639 2020)





上下滑动查看全文

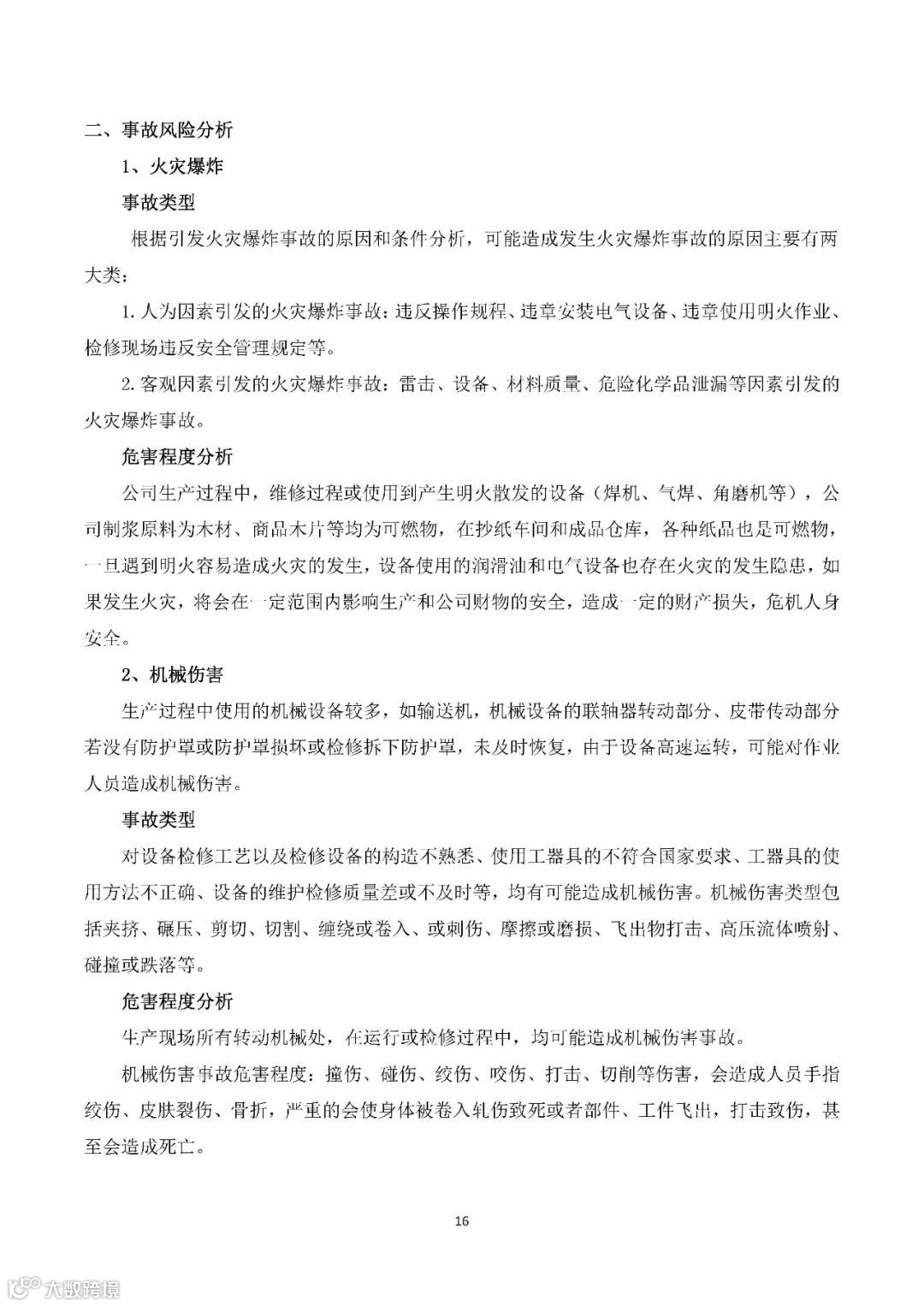
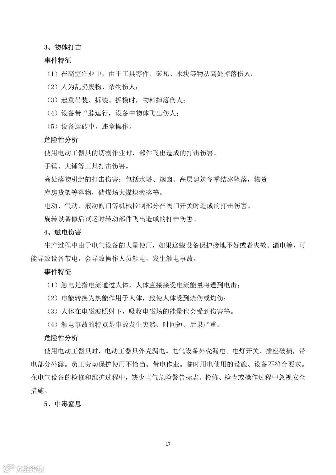
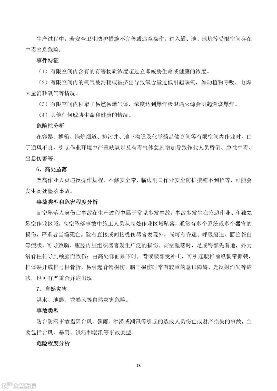
应急预案事故风险评估报告
(编制依据GBT29639-2020)




















应急资源调查报告
(编制依据GBT29639-2020)




































































