春节假期临近,多省已发布危化品运输车限行通知,假期高速公路全时段禁止通行。
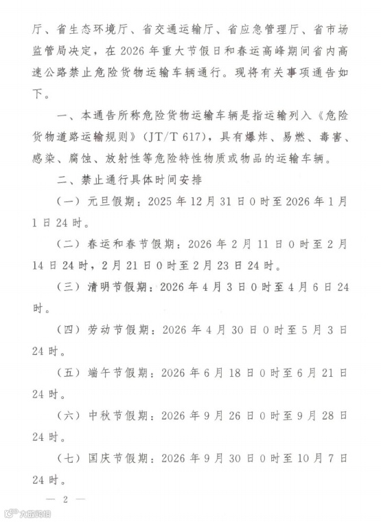
春运和春节假期:2026年2月11日0时至2月14日24时,2月21日0时至2月23日24时,广东境内高速公路禁止危险化学品运输车辆通行。
常规限行:每日0-6时。
春节假期期间,山东省境内所有高速公路全天禁止危化品运输车辆通行,具体禁行时段为2026年2月15日0时至2月24日6时。
常规限行:每日0-6时。
春节期间(2026年2月15日0时至2月24日6时),江苏高速对危化品运输车全路网全时段禁行。
常规限行:每日0-6时。
自2026年2月15日零时至2026年2月23日24时,禁止危险物品运输车辆(包括持有《剧毒化学品道路运输通行证》的危险物品运输车辆)在北京市行政区域内高速公路行驶。
常规限行:每日0-6时。
自2026年2月15日零时至2026年2月23日24时,禁止危险物品运输车辆(包括持有《机动车载运危险化学品指定时间、路线、速度报告凭证》《机动车载运危险化学品目录以外的其他危险货物指定时间、路线、速度报告凭证》《剧毒化学品道路运输通行证》的危险物品运输车辆)在天津市行政区域内高速公路行驶。
常规限行:每日0-6时。
自2026年2月15日零时至2026年2月23日24时,禁止危险物品运输车辆(包括持有《剧毒化学品道路运输通行证》的危险物品运输车辆)在河北省行政区域内高速公路行驶。
常规限行:每日0-6时。
春节假期,河南高速公路将于2026年2月15日0时至2月24日6时,全路段禁止危险货物运输车辆通行。高速公路服务区燃油(气)配送车辆,应当在每日0时至6时以外的时间段通行。
常规限行:每日0-6时。
春节假期:2026年2月14日0时至2月17日24时,2月22日0时至2月23日24时,广西境内高速公路禁止危险货物运输车辆通行。
常规限行:每日0-6时。
G40沪陕高速上海段全天禁止危化品运输车辆进入(医学危废车辆及进入长兴岛服务区和港沿服务区运油的油罐车除外)。G1503高速公路(蕰川路—郊环隧道)全天禁止危险化学品运输车辆通行。
同济高架路全天禁止运载危险品车辆以及《上海市道路交通管理条例》规定的其他车辆通行。
S45义东高速公路东阳段(湖田枢纽—王店枢纽),全天24小时禁止危险品运输车通行。
S29临金(建)高速浙皖界(千秋关)至於潜枢纽段、G4012溧宁高速新安江枢纽至浙皖省界路段禁止危险化学品运输车辆通行。
G1523甬莞高速灵昆至黄华段实行全天候24小时禁止危险化学品运输车辆通行。
G1513温丽高速公路海口至青田东路段全天危化品运输车辆禁止通行。
G4012溧宁高速公路云景枢纽至温州界路段全天危化品运输车辆禁止通行。
S40龙湾联络线高速公路24小时禁止危险化学品运输车辆驶入。
G6021杭长(杭新景)高速渊底枢纽至上方互通路段危化品车辆禁止通行。
常规限行:每日0-6时。
春节假期(2026年2月14日18时至2月24日6时),安徽境内所有高速公路禁止危化品运输车通行。
常规限行:每日0-6时。
根据湖南省公安厅和省交通运输厅联合发布的《关于危险物品运输车高速公路限时禁行的通告》,提醒危险物品运输车辆在春节期间全天24小时禁止在高速公路通行(供应自来水生产用的液氯运输车辆,燃油、天然气运输车辆0时至6时禁止通行,其他时段不受限制)。
常规限行:每日0-6时。
湖北境内高速公路全天24小时禁止危险物品运输车辆通行路段为:
沪渝高速(G50)宜都站至白羊塘省界站(K1181+136M—K1501);
恩来高速(G6911)罗针田互通至鄂西南站(K401+000M—K483+100M);
恩黔高速(S89)恩来恩黔互通至朝阳寺(K0—K48)路段。
常规限行:每日0-6时。
春节假期:2026年2月14日12时至2026年2月23日24时,重庆高速禁止危险货物运输车辆通行。
常规限行:每日0-6时。
春节期间(2月15日10时至2月23日24时),四川全省高速公路禁止危险货物运输车辆通行。
常规限行:每日0-6时。
春节假期,2026年2月15日0时至2月23日24时,陕西高速禁止危化品运输车辆通行。
常规限行:每日0-6时。
春节假期,2026年2月15日0时至2月23日24时,山西高速禁止危化品运输车辆通行。
常规限行:每日0-6时。
2026年2月15日0时至2月23日24时,禁止危险品运输车辆(包括持有剧毒化学品公路运输通行证的危险品运输车辆)在辽宁省行政区域内高速公路行驶。高速公路服务区加油站供油供气或其他应急保障类危险品车辆,经申请并获批准后可在白天时段就近驶入和驶出。
常规限行:每日0-6时。
2026年2月15日0时至2月23日24时,禁止危险品运输车辆(包括持有剧毒化学品公路运输通行证的危险品运输车辆)在吉林省行政区域内高速公路行驶。高速公路服务区加油站供油供气或其他应急保障类危险品车辆,经申请并获批准后可在白天时段就近驶入和驶出。
常规限行:每日0-6时。
为加强危险货物运输车辆道路通行管理,预防和减少道路交通事故,切实维护人民群众生命财产安全和道路行车秩序,依据《中华人民共和国道路交通安全法》《中华人民共和国安全生产法》《危险化学品安全管理条例》《危险货物道路运输安全管理办法》等法律法规,结合我省实际,云南省公安厅交通管理总队、省交通运输综合行政执法局决定,在2026年春节期间对3类货运车辆实施临时限制通行高速公路部分路段的管理措施。现将有关事项通告如下:
一、临时限行车辆
危险货物运输车辆(指列入《危险货物道路运输规则》(JT/T 617),具有爆炸、易燃、毒害、感染、腐蚀、放射性等危险特性的物质或者物品)、大件运输车辆(指按照《云南省公路大件运输许可实施细则》规定需要办理行政许可的货物运输车辆)、四轴(含)以上重型货运车辆等3类车辆。
二、具体时间路段
(一)出入昆高速公路:2026年2月14日14时至21时,2月22日、23日的14时至24时,出入昆明主城区的以下路段:
1.G5京昆高速乌龟山立交桥至昆明富民立交桥
2.G56杭瑞高速昆明北收费站至曲靖马龙立交桥
3.G56杭瑞高速昆明西收费站至禄脿互通(G56与S39武易高速互通)
4.G5621昆楚大高速花红园收费站至勤丰互通(G5621与S39互通)
5.G78汕昆高速小喜村收费站至半截河互通
6.G85银昆高速清水互通(G85与S34三清高速互通)至马金铺互通(G85与G8511昆磨高速互通)
7.G8511昆磨高速杜家营立交桥至余家海互通
8.S25昆倘高速小普吉立交桥至厂口互通
9.S33高海高速高峣立交桥至海口立交桥
10.S92机场高速两面寺立交桥至李其收费站
上述时间、路段临时限制3类货运车辆通行。已在限行路段内行驶的,应当在临时限行时限前就近驶离高速公路或停靠服务区休息调整。

