
董事会秘书不是秘书 是企业自己的投行家
企业上市整体筹划执行的“大管家”
中介机构的协调、配合的“联络官”
项目融资路演资源整合的“操盘手”
对内规范治理三会运作的“责任人”
对外财经公关市值管理的“发言人”
课程背景
董秘作为企业上市筹划和操作过程中不可或缺的重要职位,也是公司治理、资本运作、投资者关系管理和公司市值管理的关键岗位。
为了培养熟悉资本市场规则、具有优秀组织协调能力、掌握实操技能的董秘人才,帮助企业解决资本运作过程中的各种核心问题,在资本盛宴中收货丰硕的果实,华扬资本-董秘俱乐部特开设“董事会秘书实务操作研修班”,邀请俱乐部专家组成员(知名投资机构、会计师、律师、保荐机构、财经公关、资深媒体、金牌董秘、名企CFO等)为学员们传道、授业、解惑,同时俱乐部也为大家提供一个董秘学习、交流、成长的综合性平台,助力董秘职业的健康、快速、职业化发展。
董秘俱乐部介绍
董秘俱乐部成立于2014年,以“董秘职业成长、资本价值共享”为使命。由华扬资本联合深圳地区20位资深上市公司董秘共同发起,经过6年发展,董秘俱乐部已成为在全国设有20个分会(深圳、北京、上海、广州、浙江、四川、重庆、湖南、江苏、东莞、佛山、珠中江、湖北、东北、江西、福建、西北、山东、云南、贵州),拥有5300多位会员,会员企业总市值超万亿的全国大型资本精英社群。
自成立以来,董秘俱乐部已举办超过500场线下沙龙讲座、交流饭局、名企走访、年度董秘峰会等活动,为广大会员搭建了良好的经验交流与业务合作平台。
课程特色
理论与实战完美结合 让您真正学有所得
专家库成员
一线董秘、行业专家,指引正确方向,做到能力全面提升
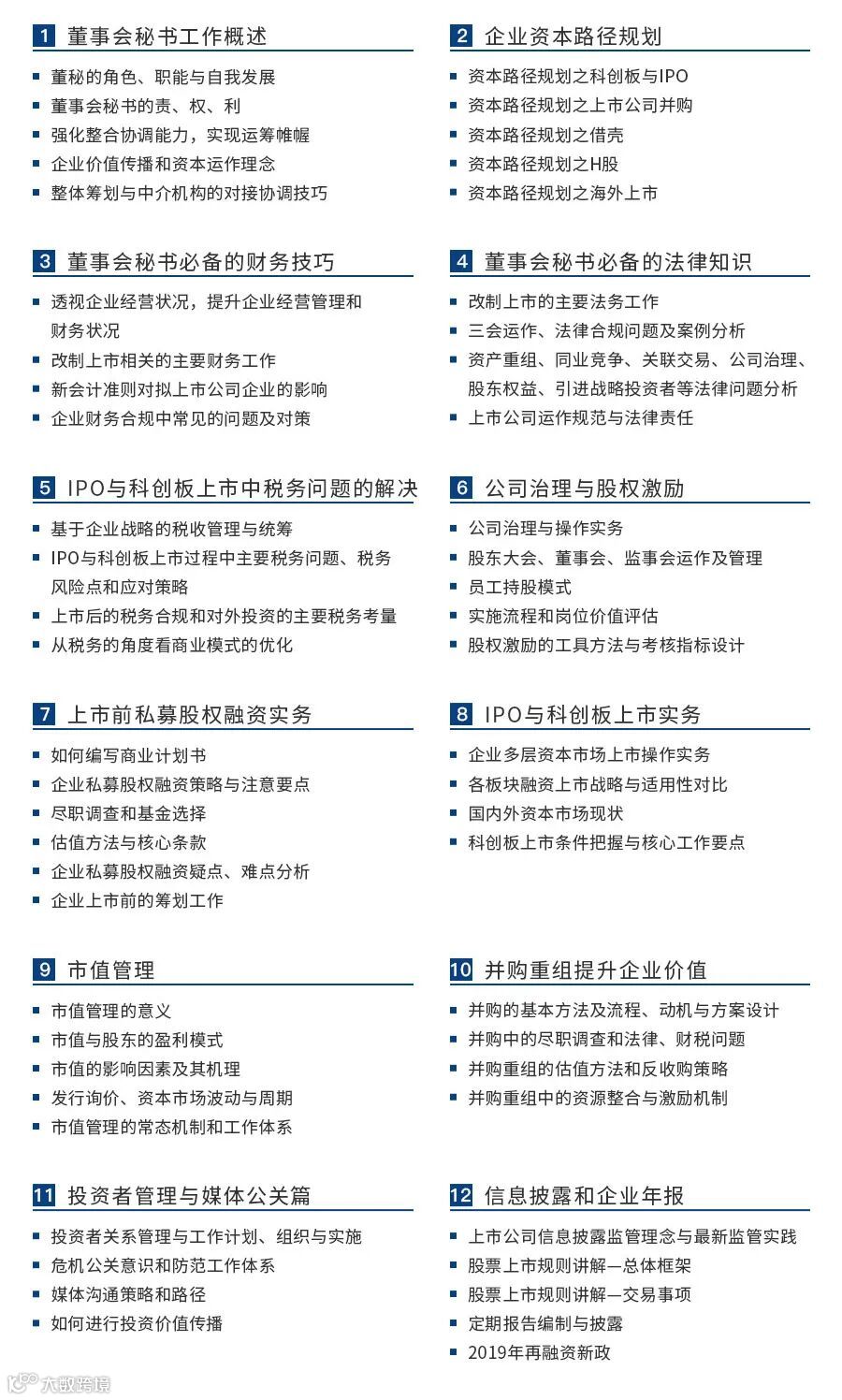
课程模块
针对每个环节提供指导,为学员提供360°解决方案
精彩瞬间
开课时间早,人气高,学员满意度高,有趣有料的董秘班
课程成果
董秘研修班学员 部分成功上市企业
研修费用
费用:人民币39800元(含学费、教材费、教务费、证书费、午餐及晚餐等费 用)。
课程结业后,终生免学费复训。
研修时间
研修时间:4个月,间隔40天左右上课,每次上 课4天(周四 - 周日),总共上课三次。
《董秘实务操作研修班》第23期开课时间:
第一次上课:2021年1月21日-24日
第二次上课:2021年3月11日-14日
第三次上课:2021年4月22日-25日
研修成果
华扬资本 - 董秘俱乐部颁发《董事会秘书实务操作研修班》课程结业证书。
免费辅导学员报名及参加董秘资格证考试,协助学员顺利取得证书。
报名流程


