点击上方蓝字关注我们

国家税务总局2021年10月12日印发《关于进一步深化税务领域“放管服”改革 培育和激发市场主体活力若干措施的通知》(税总征科发〔2021〕69号),以下简称“69号文”。文件明确,为深入贯彻全国深化“放管服”改革着力培育和激发市场主体活力电视电话会议精神,认真落实中办、国办印发的《关于进一步深化税收征管改革的意见》要求,国家税务总局推出三大方面15条新举措,其中对于股权激励方面,需要关注的是,其中第(十)项内容为“加强股权激励个人所得税管理”。具体内容为:
严格执行个人所得税有关政策,实施股权(股票,下同)激励的企业应当在决定实施股权激励的次月15日内,向主管税务机关报送《股权激励情况报告表》(见附件),并按照《财政部国家税务总局关于个人股票期权所得征收个人所得税问题的通知》(财税〔2005〕35号)、《财政部国家税务总局关于完善股权激励和技术入股有关所得税政策的通知》(财税〔2016〕101号)等现行规定向主管税务机关报送相关资料。
股权激励计划已实施但尚未执行完毕的,于2021年底前向主管税务机关补充报送《股权激励情况报告表》和相关资料。
境内企业以境外企业股权为标的对员工进行股权激励的,应当按照工资、薪金所得扣缴个人所得税,并执行上述规定。
下面小编将为大家解读新政策69号文,同时全面介绍股权激励涉及的税务问题。
一、股权激励备案新规解读
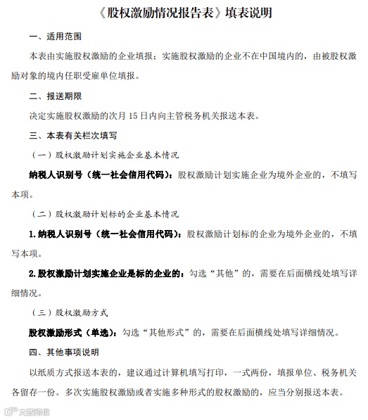
备案格式上,为贯彻了“减流程、减资料”的理念,69号文明确发布了标准格式的附件(详见本文附件图片),避免了之前缺乏一个统一标准的备案格式问题,之前实践中,备案内容文本太多,导致备案繁琐以及部分地区执行得不严。
时间上,实施股权激励的企业应当在决定实施股权激励的次月15日内,向主管税务机关报送《股权激励情况报告表》。股权激励计划已实施但尚未执行完毕的,于2021年底前向主管税务机关补充报送《股权激励情况报告表》和相关资料。
在备案范围方面,股权激励个税的备案覆盖了所有非上市公司的范围。此次国家税务总局将股权激励个税备案的范围,明确覆盖到了所有的上市、非上市公司,严格来讲只要企业做股权激励,就必须按照实施时点进行备案。


3、强调涉海外企业股权激励个税备案,而且文件对涉海外企业股权激励也进行了强调。“境内企业以境外企业股权为标的对员工进行股权激励的,应当按照工资、薪金所得扣缴个人所得税,并执行上述规定。”在现实中,该条款主要涉及搭建红筹架构的中国企业、中概股,以及外企以境外上市公司股份对中国境内员工进行股权激励的情况。
二、股权激励税务问题
随着一批互联网独角兽企业的兴起,这项激励制度才真正变得广为人知。股权真香啊!但不清晰股权激励相关的税务问题,极有可能造成财富的缩水。
2007年平安保险上市之前,由于个人不能成为上市保险公司的股东,所以将员工受益计划设计为法人持股,即:由新豪时公司和景傲实业这两家员工投资集合相关公司代表员工持股,股权架构为:平安保险员工→(新豪时公司、景傲实业公司)→平安保险上市公司。
2010年4月,首批平安保险限售股解禁,根据计算1.9万名平安保险员工平均每个人出售所持股票获利为200万元,但是出售股票的主体是新豪时公司和景傲公司,200万元按照25%税率缴纳企业所得税后,只剩下150万元,分给员工的时候尚需要扣缴20%的个人所得税30万元,因此以出售股票获利为200万元为例,员工需要负担80万的个人所得税,财富大幅缩水,受益打了六折(即税负率达到了40%)。
这么高的税负引起平安保险员工的极大不满,他们高举着“我的股票我做主”的旗帜,在平安保险公司总部静坐……
下面文章,华扬资本将帮助全面梳理股权激励涉及的税务问题。内容如下:
(1)非上市公司自然人股东
根据《财政部、国家税务总局关于完善股权激励和技术入股有关所得税政策的通知(财税[2016]101号)》的规定,对符合条件的非上市公司股票(权)期权、限制性股票和股权奖励实行递延纳税政策。也就是说,在满足一定的条件时,在行权日可暂不纳税,递延至股票转让时纳税。如果不符合递延纳税政策,则按照一般规定计算缴纳个人所得税。
个人所获得的股息、红利当然征收的就是个人所得税,利息、股息、红利所得以每次收入额为应纳税所得额,适用比例税率,税率为20%。
(2)上市公司自然人股东
根据财政部2018年底下发《关于个人所得税法修改后有关优惠政策衔接问题的通知》,个人取得上市公司股权激励所得,不并入当年综合所得,全额单独适用综合所得税率表,计算纳税。
举例说明:
小李2018年1月取得某上市公司授予的股票期权10000股,授予日股票价格为10元,授予期权价格为8元,规定可在2019年2月份行权。假定小李2019年2月28日前行权,且行权当天股票市价为16元,小李行权时应纳个人所得税金额是多少?
新个人所得税法实施以来,为保证税收政策延续性,对股权激励所得的计税方法给予三年过渡期(2019年1月1日至2021年12月31日),在过渡期内,对上市公司股权激励所得的税收政策暂维持不变。
由于改革后综合所得的税率表为年度税率表,股权激励所得直接适用年度税率表,客观上相当于原来按12个月分摊计税的政策效果。
因此,在过渡期内,个人取得上市公司股权激励所得,不并入当年综合所得,全额单独适用于综合所得税率表,计算纳税。
应纳税额=股权激励收入×适用税率-速算扣除数
个人所得税税率表(综合所得适用)如下:

因此,小李取得的股票期权激励,应全额单独计税,应纳个人所得税额=80000元*10%-2520元=5480元。
在财税[2018]164号《财政部关于个人所得税法修改后有关优惠政策衔接问题的通知》中规定了过渡政策,在2021年12月31日前,居民个人股权激励所得不并入当年综合所得,全额单独适用综合所得税率表,居民个人一个纳税年度内取得两次以上(含两次)股权激励的,应合并计算纳税。
(3)合伙企业个人所得税
有限合伙企业是施行股权激励时常用的架构之一。财税[2008]159号规定,合伙企业生产经营所得和其他所得采取“先分后税”的原则。合伙企业以每一个合伙人为纳税义务人。应区分不同合伙人情形考虑:
(1)当合伙人是自然人中的普通合伙人(GP)时,按照5%-35%缴纳个人所得税,其实质是比照个体工商户经营所得的税目征税;
(2)合伙人是自然人中的有限合伙(LP),按20%利息、股息、红利所得缴个税。
而在实际操作中,部分有限合伙企业的股东性质不同,形成了税率的差异。

5%—35% 的五级超额累进税率缴纳个人所得税税率表如下:

按照我国现行的公司法及有关税法,出让股份的股东身份分成以下五类:

股权转让应纳所得税额=(转让股权收入-取得该股权所发生的成本-转让过程中所支付的相关合理费用)×对应比例。
“聪明”的老板会想:平价转让甚至低价转让不就可以省下税钱吗?以下是2017年发生在湖南的一个真实案例:
XX公司原股东张三将持有的20%的股权(300万元),全部“平价转让”给了李四,股权转让金额为300万元。由于双方认为是“平价转让”股权,在转让过程中没有实现增值,不需要缴纳个人所得税。
经税务部门进一步调查核实,按照独立第三方出具的企业价值评估报告中显示嘉诚公司的净资产为2500万元,根据相关规定,张三转让给李四20%的股权(300万元)应缴纳个人所得税(财产转让所得)(2500万元×20%-300万元)×20%=40万元。
所以,股权定价绝不是交易双方可以通过“作弊”的方式确定的,必须实事求是。那么,该部分“平价转让”的股权,税务稽查应补缴的税款,由谁来承担?
如果股权转让价格不按照独立交易原则确认(或采用阴阳合同形式收购股权),原股东股权转让所应承担的纳税义务,很有可能会全部转嫁给股权受让股东,而且还会产生相应的罚款。
因此,在股权转让价格确认上,一定要慎重、慎重、再慎重!!
但根据相关法规,有四种情况下股权转让价格低于“成本”:
(1)所投资企业连续三年以上(含三年)亏损;
(2)因国家政策调整的原因而低价转让股权;
(3)将股权转让给配偶、父母、子女、祖父母、外祖父母、孙子女、外孙子女、兄弟姐妹以及对转让人承担直接抚养或者赡养义务的抚养人或者赡养人;
(4)经主管税务机关认定的其他合理情形。
股权转让印花税,按有关政策规定需要按照产权转移数据贴花。非上市公司股权转让的印花税率:由立据双方依据协议所载明的转让价格的万分之五的税率计征印花税。
上市公司股权转让的印花税率:经国务院批准,财政部决定,从2008年9月19号起,对证券交易印花税政策进行调整,由现行双边征收改为单边征收,税率为万分之一,由出让方缴纳,受让方不再征收。
非上市企业未公开发行股票,其股权不属于有价证券,转让非上市公司股权不属于增值税征税范围;上市公司的股票属于有价证券,企业转让上市公司股票按“金融产品转让”征收增值税。金融商品转让的增值税税率,一般纳税人为6%,小规模纳税人为3%。自然人转让转让上市公司股票,按现有规定免征增值税。
华扬资本成立十五年来,我们始终秉承“将心注入,创造价值”的服务理念,迄今已累计培训企业客户超过万家,深度辅导服务企业超过650家,成功IPO企业超过70家。在二十多个重点行业,在企业创业期、成长期、拟上市期及上市后等各个阶段积累了丰厚的实战经验。
欢迎添加股权激励专家股哥,免费获取1小时股权顶层设计、股权激励等咨询服务!


