陕西省
五一限行:5月1日0时--5月5日24时,节假期期间全天禁行危险品车。
常规禁行:全年每日0时至6时全省高速公路禁止危险化学品运输车辆通行。

安徽省
五一限行:暂无相关限行通知
常规禁行:全年每日0时至6时全省高速公路禁止危险化学品运输车辆通行。
其中,G35济广高速岳潜段、G4221沪武高速岳武段全天禁止危化品运输车辆通行。
湖北省
五一限行:暂无相关限行通知
常规禁行:全年每日0时至6时全省高速公路禁止危险化学品运输车辆通行,其他时间段不限行。湖北长阳到利川全时段禁行。
甘肃省
五一限行:暂无相关限行通知
常规禁行:由每日0-5时调整为每日0时至6时,禁止各类载运具有毒害、腐蚀、爆炸、燃烧、助燃等性质,对人体、设施、环境具有危害的剧毒化学品和其他化学品的机动车,在省内京藏(G6)、青兰(G22)、连霍(G30)、兰海(G75)、福银(G70)、定武(G2012)、金武(G3017)、营兰(S1)、康临(S2)、陇渭(S14)、金永(S17)等高速公路和京拉线(G109)、银陕线(G211)、兰渝线(G212)、兰磨线(G213)、红格线(G215)、西张线(G227)、荣兰线(G309)、连天线(G310)、沪霍线(G312)、福兰线(G316)等国道上通行。
京津冀
蒙辽吉黑
内蒙古自治区公安厅交通管理局、辽宁省公安厅交通安全管理局、吉林省公安厅高速公路公安局、黑龙江省公安厅高速公路交通管理局联合决定,在原有禁行基础上,2021 年5月1日0时至5月5日24时禁止危险品运输车辆(包括持有剧毒化学品公路运输通行证的危险品运输车辆)在内蒙古自治区、辽宁省、吉林省、黑龙江省行政区域内高速公路行驶。
高速公路服务区加油站供油供气等应急保障类危险品车辆,经申请并批准后可在白天时段就近驶入和驶出。

山东省
五一限行:2021年5月1日0时--2021年5月6日6时
常规禁行:自2021年4月20日起,将危险物品运输车辆通行山东省境内高速公路限行时段由22时至次日凌晨6时,调整为每日凌晨0时至6时。在此时间段,山东省境内所有高速公路禁止危化品运输车辆通行。0时前已经驶入的危险物品运输车辆应当提前从就近收费站驶离,严禁在服务区或收费站广场停留。
广东省
五一限行:2021年4月30日0时---5月5日24时



广西省
五一限行:
2021年4月30日0时---5月1日24时,5月5日0时---5月6日24时
全年常规:自2021年1月1日起--2021年12月31日,在广西行政区域内高速公路对危险货物运输车辆实施0-6时限行措施。通告如下:
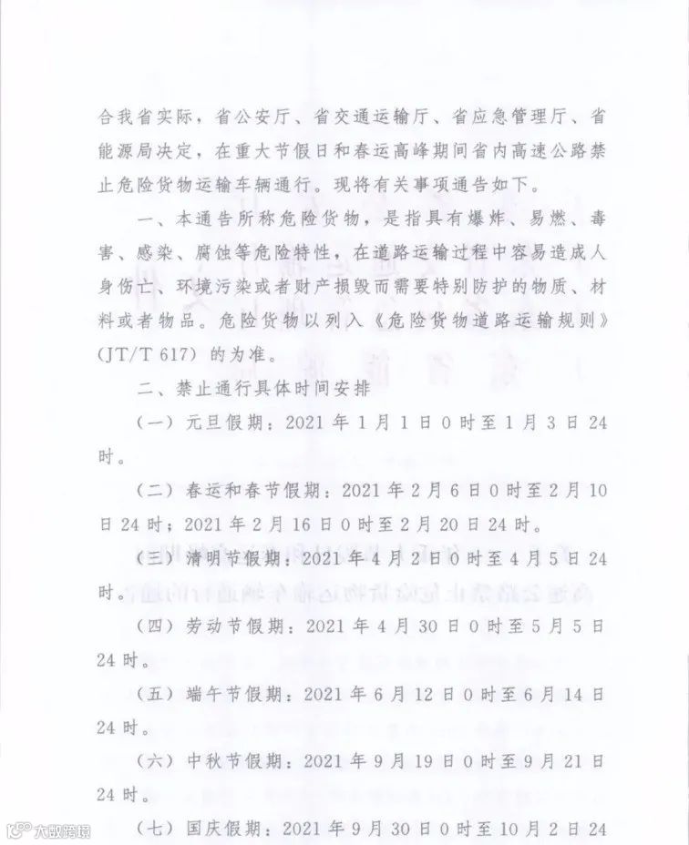
一、本通告所称危险货物是指列入《危险货物道路运输规则》(JTT617),具有爆炸、易燃、毒害感染、腐蚀、放射性等危险特性的物质或者物品。
二、限时通行措施内容:
(一)常规时段。自2021年1月1日起至2021年12月31日,每日0时至6时,禁止危险货物运输车辆在广西行政区域内高速公路通行。
(二)特殊时段:以下特殊时段,供应自来水生产用的液氯运输车辆,为机场、加油(气)站、运输燃油、液化石油气、天然气的车辆,以及医疗用氧、变性燃料乙醇运输车辆0时至6时禁止通行,其它限行时段可以通行;其余危险货物运输车辆禁止通行。
湖南省
五一限行:5月1日0时--5月5日24时,节假期期间全天禁行危险品车。
常规限行:每日0时至6时禁止危险物品运输车在湖南省内高速公路通行。
元旦节、春节、清明节、劳动节、端午节、中秋节、国庆节假日期间,全天禁止危险物品运输车在高速公路通行;供应自来水生产用的液氯运输车辆,燃油、天然气运输车辆0时至6时禁止通行,其他时段不受限制。
山西省
五一限行:5月1日0时--5月5日24时,节假期期间全天禁行危险品车
常规禁行:每晚0时至次日6时,全国公众假日期间,禁止危险化学品运输车辆在全省高速公路上行驶(来源:山西交通广播)。
虹梯关隧道所在的长平高速,平顺至虹梯关段双向(29KM-3KM,约26公里)禁止危险化学物品运输车辆通行。
绕行路线:往河北方向的车辆可绕行青兰高速长邯段,往河南方向的车辆可绕行晋新高速。
全省高速共有危化品运输车限行路段9条。分别为:
1、青银高速汾阳西至离石西双向;
2、京昆高速灵石至霍州段双向;
3、五保高速奇村至杨家湾省界段双向;
4、宝塔山隧道所在的平榆高速平遥至榆社段双向;
5、太古隧道所在的太古高速全线双向;
6、虹梯关隧道所在的长平高速平顺至虹梯关段双向;
7、S66高速0KM-76KM双向;
8、S85高速0KM-30.3KM双向;
9、S46高速0KM-124.5KM双向。
浙江省
五一限行:5月1日0时--5月5日24时,全国公众假日期间全天禁行剧毒类危险品车。
浙江诸暨:5月1日起,调整危化品运输车辆禁行线路
1.禁行线路:在上述货运车辆禁行区域基础上,增加东三环路、诸东线、浬斯线、街璜线、街新线、石东线、陈吴线、环湖线、璜八线、上齐线、浬闹线、新王线和周义线(街璜线至诸安线)、枫谷线(浬闹线至嵊州交界处)等道路为禁行线路。
2.禁行时间:禁行线路上,除经审批的危化品运输车辆按照指定时间、线路行驶外,24小时全天候禁止其他危化品运输车辆通行。绝对禁行时间为0时至6时、7时至8时30分、16时30分至18时,即该时段内禁止一切危化品运输车辆在禁行区域内行驶。
3.绕行线路:过境危化品运输车辆原则上经高速公路绕行,必须进入地方道路通行的,东西向经北三环路、西三环路绕行,南北向经北三环路、南三环路、西三环路绕行。具体为东西向:绍诸高速浣东出口-北三环路-西三环路-双金线;南北向:S103省道东复线-北三环路-西三环路-南三环路-诸安线。
4.审批事项:危化品运输车辆如确需进入禁止通行线路的,必须事先向公安交通管理部门申请,由公安交通管理部门指定行车时间和路线,危化品运输车辆必须按照指定的行车时间和路线通行。
三、调整实施时间
本通告自2021年5月1日起正式施行,原相关规定自行失效。
内蒙古
五一限行:5月1日0时--5月5日24时,全国公众假日期间全天禁行危险品车
常规限行:G59呼北高速内蒙古段所有危险化学品运输车辆交通管制常规时间为:
夏季(5月1日至10月1日)19时至次日6时禁行;
冬季(10月1日至次年4月30日)17时至次日6时禁行。
G6高速九原、包钢、包头东各收费口双向每日0时-6时禁行。
G6高速集宁段,包头、美岱召、旗下营收费所入口双向全天禁行。
白彦花、萨拉齐、哈素海、察素齐、毕克齐、呼和浩特西、呼和浩特、呼和浩特东、卓资山至蒙冀交界各收费所入口双向全天禁行。
卧佛山隧道、福生庄隧道、窑沟隧道双向全天禁行。
此外,元旦、清明、五一、端午、中秋、十一、春节等全国性公共假日期间,全天禁止驶入。
特别关注:内蒙京藏高速全段只要允许危化品车上高速的口,入口时间全部为6点到24点,兴巴高速也是6点到晚上24时可以上高速。


