为进一步完善危险货物道路运输安全管理体系,提升行业治理能力和治理水平,我部起草了《危险货物道路运输管理规定(修订征求意见稿)》,现向社会公开征求意见。公众可通过以下途径和方式提出反馈意见:
1.登录中华人民共和国司法部 中国政府法制信息网(http://www.moj.gov.cn、http://www.chinalaw.gov.cn),进入首页主菜单的“立法意见征集”栏目提出意见。
2.登录交通运输部网站(网址:http://www.mot.gov.cn),进入首页右侧的“互动”栏“意见征集”点击“关于《危险货物道路运输管理规定(修订征求意见稿)》公开征求意见的通知”提出意见。
3.电子邮箱:zhangqiang@mot.gov.cn
意见反馈截止时间为2021年5月1日。
交通运输部
2021年3月31日
关于《危险货物道路运输管理规定(修订征求意见稿)》的起草说明
为深入贯彻党中央、国务院有关决策部署,严格落实《中华人民共和国安全生产法》《中华人民共和国道路运输条例》《危险化学品安全管理条例》等法律法规规定,切实强化危险货物道路运输安全管理,促进危险货物道路运输行业高质量发展,我部修订形成了《危险货物道路运输管理规定(修订征求意见稿)》(以下简称《危规》)。有关情况说明如下:
一、修订必要性
(一)修订《危规》,是贯彻落实党中央、国务院安全管理决策部署,加强安全生产治理的具体行动。
党中央、国务院高度重视危险货物运输安全管理工作。习近平总书记强调,“要加强交通运输、危险化学品等重点领域安全生产治理,遏制重特大事故的发生”。李克强总理在全国深化“放管服”改革优化营商环境电视电话会议上指出:“要守好安全和质量底线。疫苗、药品、特种设备、危险化学品等领域,关系到人民群众身体健康和生命安全,不能仅仅依靠随机抽查、飞行检查,必须实行全主体、全品种、全链条的严格监管,落实监管责任,把好每一道关口。”《中华人民共和国安全生产法》以及中共中央、国务院关于全面加强危险化学品安全生产工作、深化“放管服”改革、推进国家治理体系和治理能力现代化、加强和规范事中事后监管、营造更好发展环境支持民营企业改革发展等都对危险货物道路运输管理提出了更高要求。现行《危规》已经与当前危险货物道路运输行业管理的形势、任务和要求不相适应,亟需按照党中央、国务院相关决策部署,对部分制度进行修订,为加强危险货物道路运输安全管理提供坚实的制度保障。
(二)修订《危规》,是深刻汲取事故教训,有效防范化解重大安全风险的重要举措。
近年来,我国危险货物道路运输管理持续加强,安全形势持续向好,但事故频发多发的势头没有得到根本性遏制,形势依然严峻。2014年山西晋城岩后隧道“3·1”事故(造成40人死亡、12人受伤、42辆车烧毁)、湖南“7·19”事故(造成54人死亡、6人受伤),2020年浙江温岭“6·13”事故(造成20人死亡,172人受伤)的发生,暴露出危险货物道路运输还存在事中事后监管措施不健全、企业准入退出机制不完善等突出问题和短板。按照国务院安委会统一部署,我部开展了全国危险化学品道路运输安全集中整治,整治工作有益经验需在法规中进行固化。加快修订《危规》,进一步完善企业、人员、车辆等准入条件,进一步明确企业有关车辆技术、从业人员、运输作业等管理责任,对于弥补安全管理漏洞,防范化解重大风险,遏制重特大事故发生具有重要意义。
(三)修订《危规》,是统筹行业管理政策,提升行业治理能力的迫切要求。
2019年11月,我部联合相关部门发布了联合部令《危险货物道路运输安全管理办法》,界定了危险货物道路运输托运人、承运人、装货人等参与方责任,明确了交通运输、工业和信息化、公安、生态环境、应急管理、市场监管等六部门监管职责。同时,我部还部署推进了危险货物道路运输安全监管信息系统建设及运单电子化工作,修订了《道路运输车辆技术管理规定》《道路运输车辆动态监督管理规定》等部门规章。目前,《危规》部分制度与上述部门规章有待进一步加强衔接,相关管理政策也有待在《危规》中进行固化。为统筹危险货物道路运输行业管理政策,强化制度协同,实现“多规融合”,加快提升行业治理能力,亟需对《危规》进行修订完善。
(四)修订《危规》,是对标国际先进做法,推动形成全面开放新格局的基础保障。
1957年,联合国欧洲经济委员会制定了《危险货物国际道路运输公约》(ADR),对危险货物道路运输各环节进行了系统规定,目前有51个缔约国。50余年的实践证明,ADR具有非常强的科学性、合理性和有效性,对保障缔约国危险货物安全便利运输发挥了极为重要的作用。近年来,我部加快推进行业管理制度标准与国际规则接轨步伐,参照ADR修订了《危险货物道路运输规则》(JT/T 617),制定了《危险货物道路运输营运车辆安全技术条件》(JT/T 1285)。同时,《危险货物道路运输安全管理办法》也引用了JT/T 617标准,总体框架、核心制度等都与ADR相一致。但有关车货匹配管理、安全咨询顾问、运输事件报告、混合装载等制度,尚需进一步健全。通过修订《危规》,进一步对照ADR进行“查漏补缺”,有助于解决我国与一带一路沿线国家之间危险货物道路运输管理要求不统一、中国企业不能“走出去”的问题,有利于全面提升国际运输安全便利化水平,为推动形成全面开放新格局提供基础支撑。
二、起草过程
一是加强基础研究,夯实理论基础。认真学习习近平总书记关于安全生产重要指示精神和党中央、国务院有关决策部署,对照《安全生产法》、《危险化学品安全管理条例》等法律法规中对危险货物道路运输的要求,明确修订思路。主动对标国际,编译发布《危险货物国际道路运输公约》(ADR),研究制定《危险货物道路运输规则》(JT/T 617),为《危规》修订提供了重要的借鉴参考。
二是广泛开展调研,明确修订思路。委托部公路科学研究院牵头,组织江苏、山东、湖南、重庆、四川等地相关负责同志成立了修订工作专班。通过座谈交流、实地调研、电话访谈、发函调研等形式,充分听取各方意见,广泛征集《危规》修订建议。对征集到的200余条意见建议进行了认真梳理,明确了修订思路。
三是剖析典型事故,深入调查研究。工作专班对2014年山西晋城岩后隧道“3·1”、湖南“7·19”、2020年浙江温岭“6·13”等重特大危险货物道路运输事故暴露出的突出问题进行认真梳理,深入剖析了问题存在的深层次原因,研究提出了针对性的管理要求及监管措施。
四是深入交流研讨,不断修改完善。工作专班在深入研究讨论基础上起草了《危规》(初稿)。2020年4月、7月先后组织召开两次会议进行专题研讨和修改完善,形成了征求意见稿。2020年9月,发函征求了各省交通运输主管部门和有关行业协会的意见。2021年3月,组织有关行业管理部门、科研院所专家以及行业协会、运营企业负责人召开视频会议,就危险货物运输车辆在高速公路服务区停放事宜进行了专题研讨。
三、修订思路
在严格遵守《规章制定程序条例》各项要求的前提下,按照下面六条思路开展《危规》修订工作:
(一)坚持依法履职。认真贯彻落实党中央、国务院关于危险化学品道路运输安全生产工作的决策部署,严格遵守《中华人民共和国安全生产法》《危险化学品安全管理条例》《中华人民共和国道路运输条例》等上位法规定,依法履行交通运输主管部门监管工作职责,明晰工作边界、管理权限,不缺位、不越位,为地方各级交通运输主管部门履行监管职责提供法规依据。
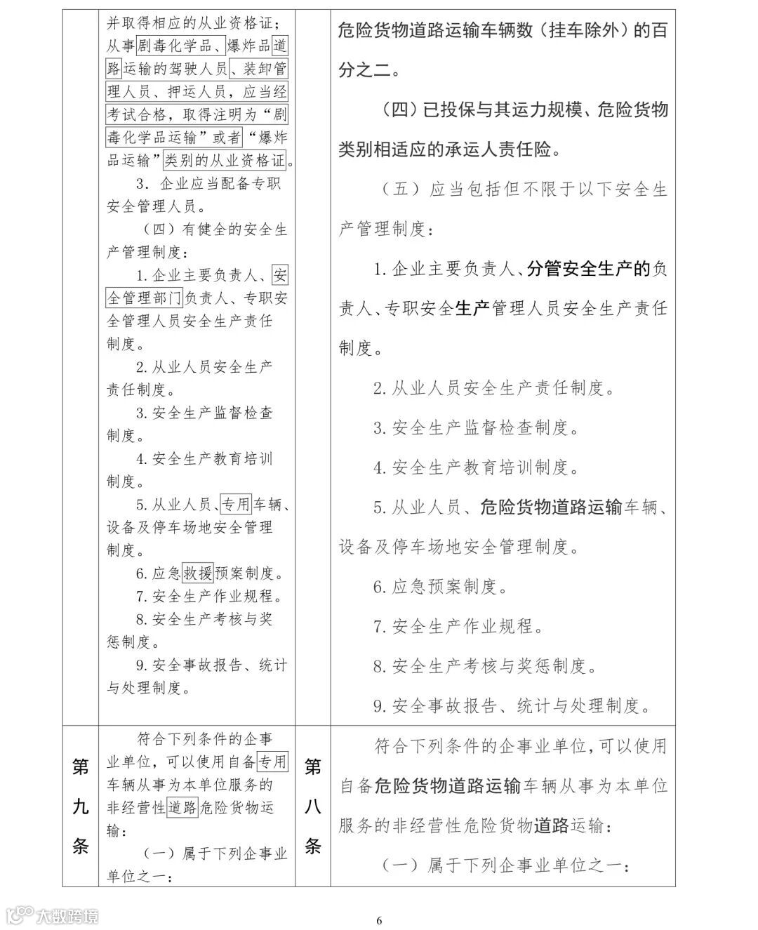
(二)注重补齐短板。深刻汲取近年来发生的重特大危险货物道路运输事故教训,加快弥补常压液体危险货物罐车检验、车货匹配等管理链条中的漏洞和短板。同时,对于未突破上位法要求,实际行业管理中亟待统一规定的事项进一步明确,完善运输企业自有停车场设施设备配备及安全生产管理人员配置等要求,加强运输企业对从业人员的安全教育培训,进一步强化行业安全管理薄弱环节的监管。
(三)强化分类管理。根据危险货物的危险特性、运输过程风险性、营运性质等,分别制定不同管理要求,严格落实企业安全生产主体责任。强化剧毒化学品和第1类爆炸品、罐式车辆及驾驶员、经营性运输等高风险运输行为的管理,进一步明确不同种类危险货物运输应急救援器材配备要求。同时,实施分级分类动态严格监管,根据运输企业安全运营考核结果分别制定不同的监管措施,切实提高监管的有效性和针对性。
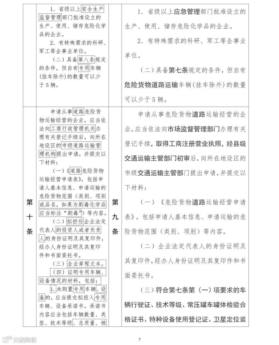
(四)完善准入机制。贯彻落实《国务院办公厅关于印发危险化学品安全综合治理方案的通知》(国办发〔2016〕88号)等文件要求,进一步健全危险货物道路运输企业准入条件、运输车辆技术及驾驶员从业资格管理要求。明确安全生产管理人员(包括分管安全生产的负责人和专职安全生产管理人员)考核要求,提升危险货物道路运输企业规范化、专业化水平。
(五)优化监管方式。进一步完善交通运输主管部门户检户查和路检路查制度,强化全主体、全品种、全链条监管,加快实现行业监管标准化,以严格公正监管守住安全底线、促进公平竞争。同时,健全危险货物道路运输行业监管和执法人员培训制度,依托互联网信息技术实施安全监管,切实提升行业安全监管专业化和智能化水平。
(六)注重利企便民。深入贯彻党中央、国务院“放管服”改革要求,优化危险货物车辆装载限制、罐车准运介质等要求,在保障安全的前提下提高车辆利用率。同时,完善车辆异地经营管理和企业安全评估管理措施,优化危险货物运输车辆停放管理,进一步激发市场内生动力和发展活力。
四、主要内容
《危规》修订后,包括总则、危险货物道路运输许可、专用车辆设备管理、危险货物道路运输、监督检查、法律责任和附则等7个部分。主要修订内容如下:
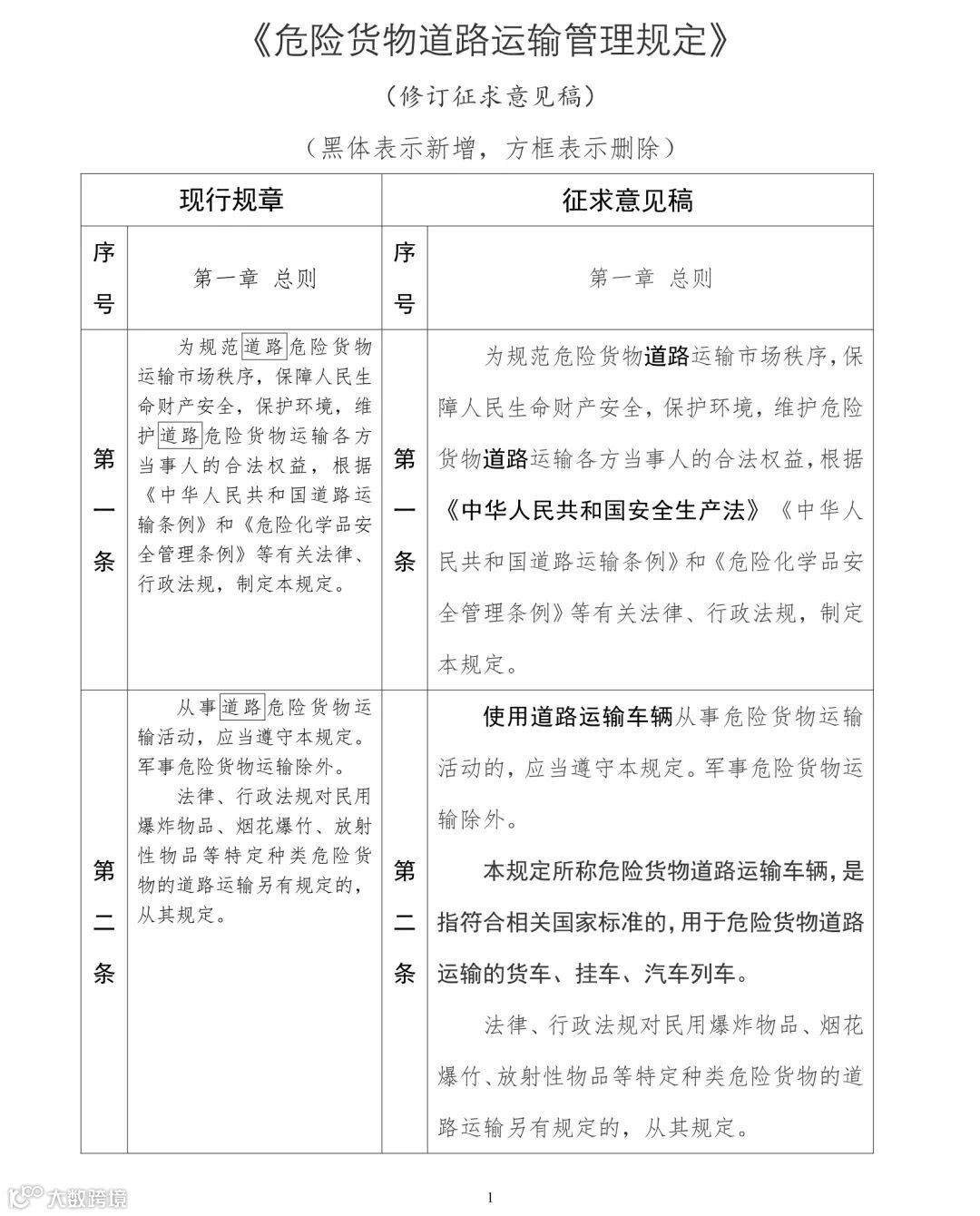
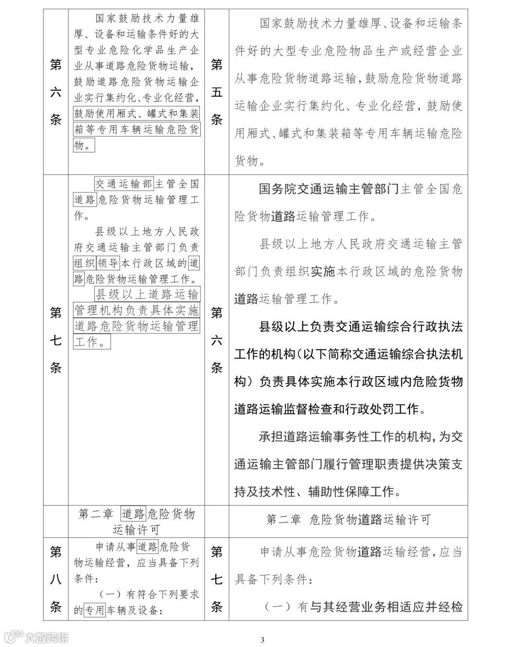
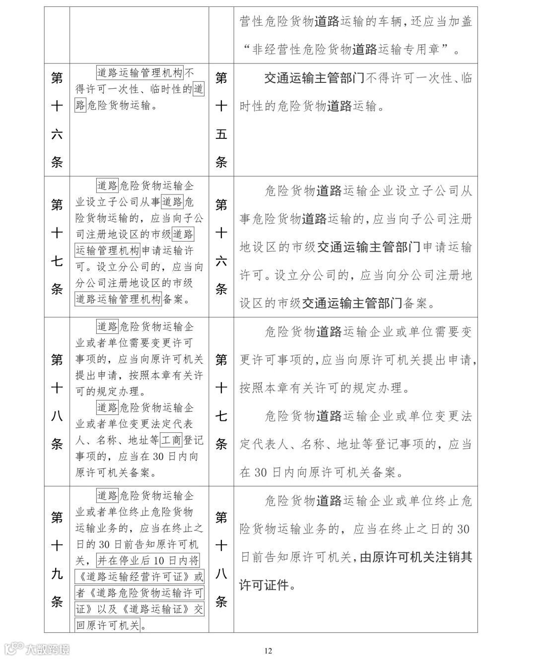
(一)规章名称。为规范相关文字表述,与《危险货物道路运输安全管理办法》名称保持一致,将《道路危险货物运输管理规定》修改为《危险货物道路运输管理规定》。
(二)总则。一是进一步明确了危险货物的定义,与《危险货物道路运输安全管理办法》中的定义保持一致。二是修改了危险货物道路运输车辆的范围,与《机动车运行安全技术条件》(GB 7258-2017)保持一致。三是根据党中央、国务院关于开展行政职能事业单位改革和深化交通运输综合行政执法改革精神,明确了危险货物道路运输行政管理职能、综合行政执法职能和道路运输事务性工作的承担部门。
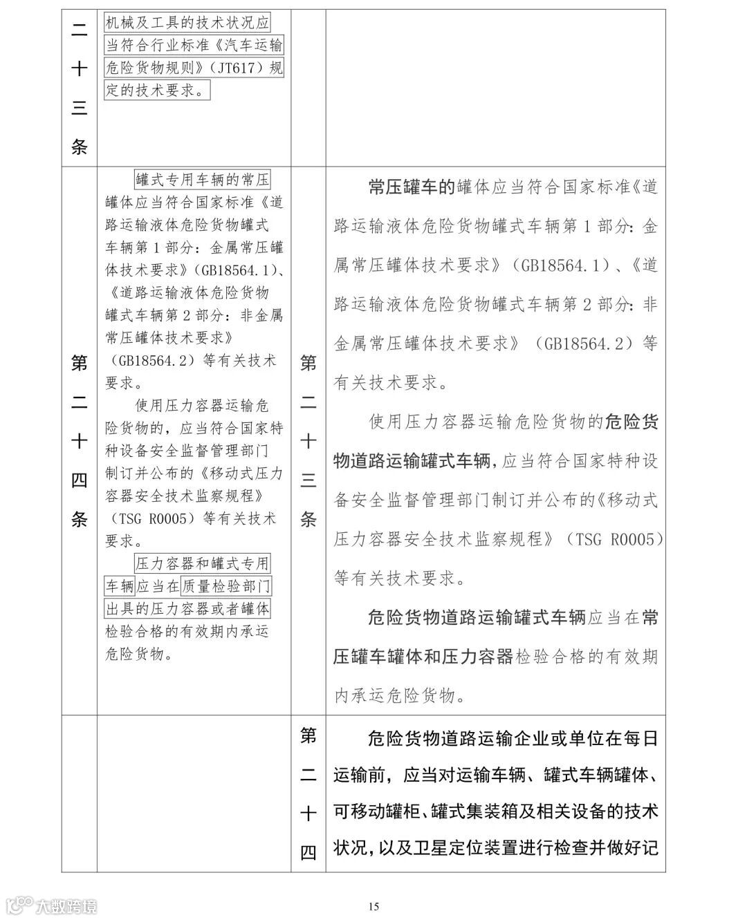
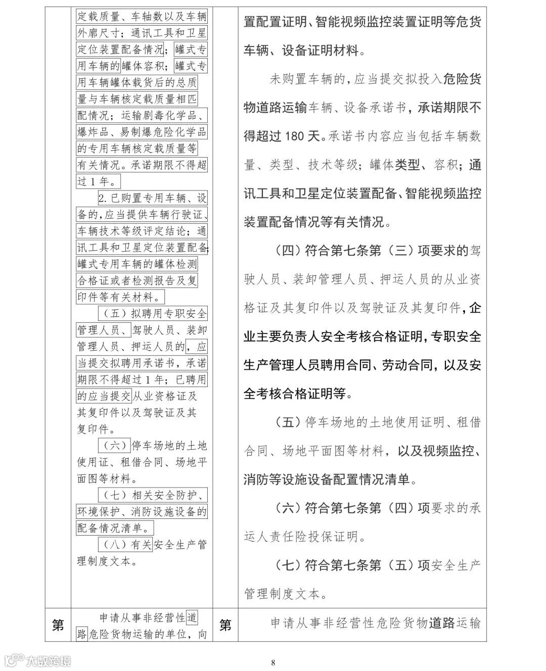
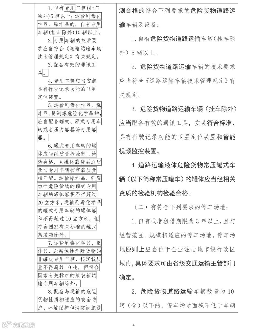
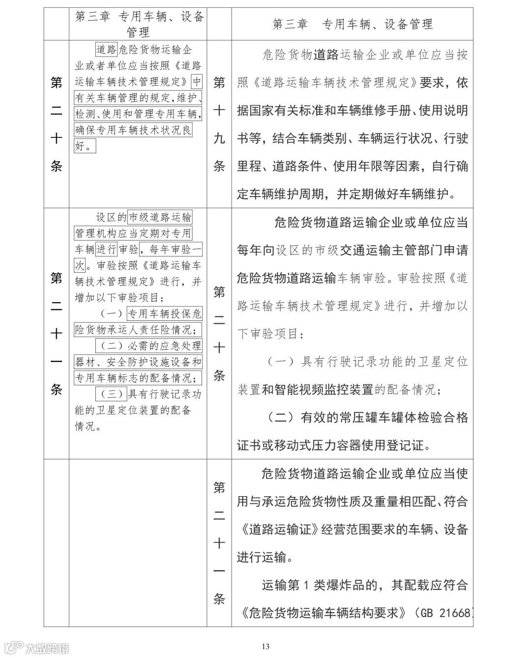
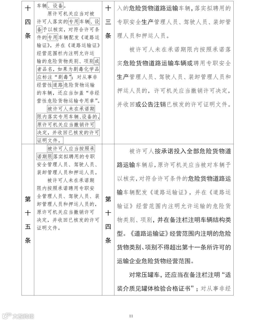
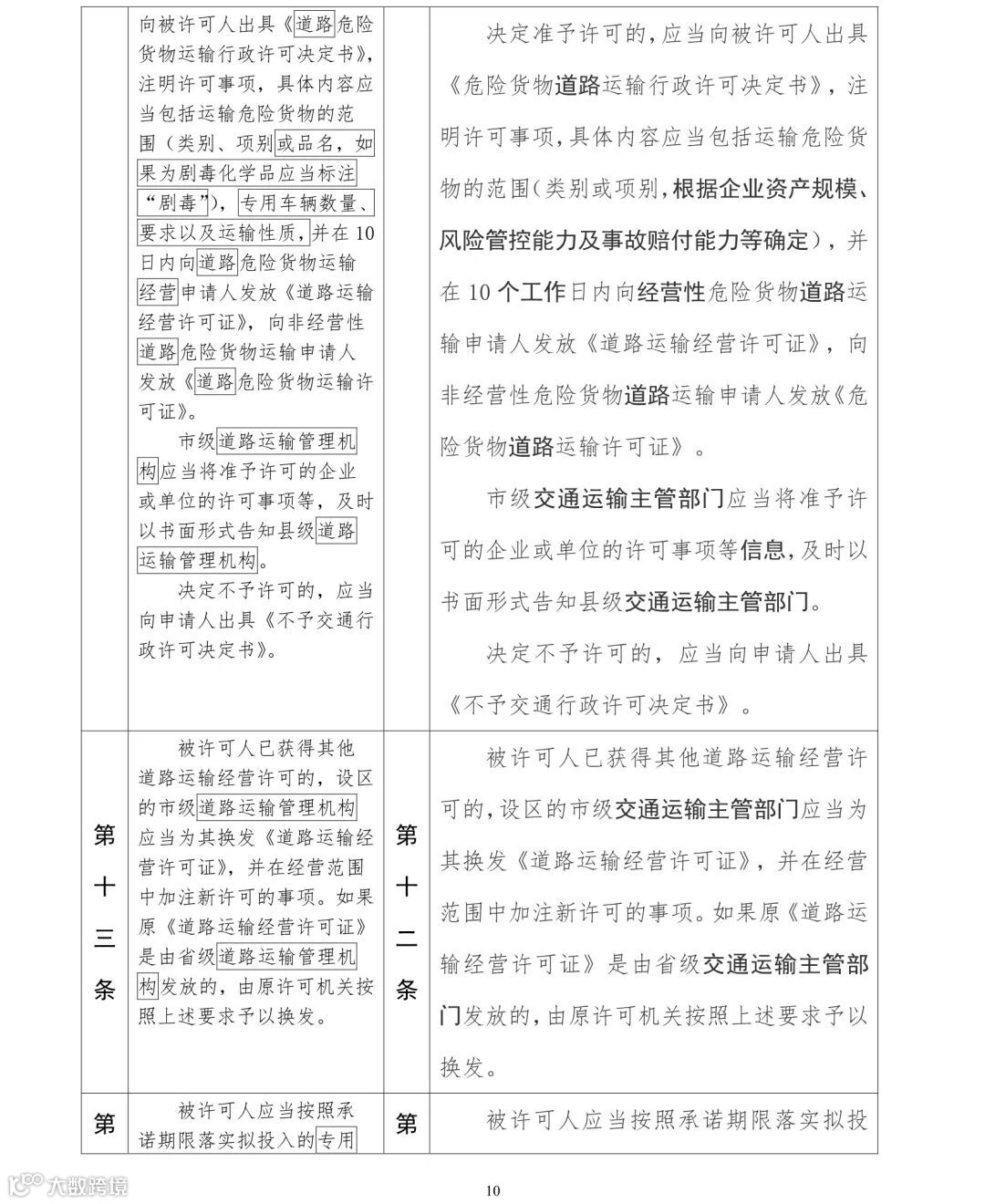
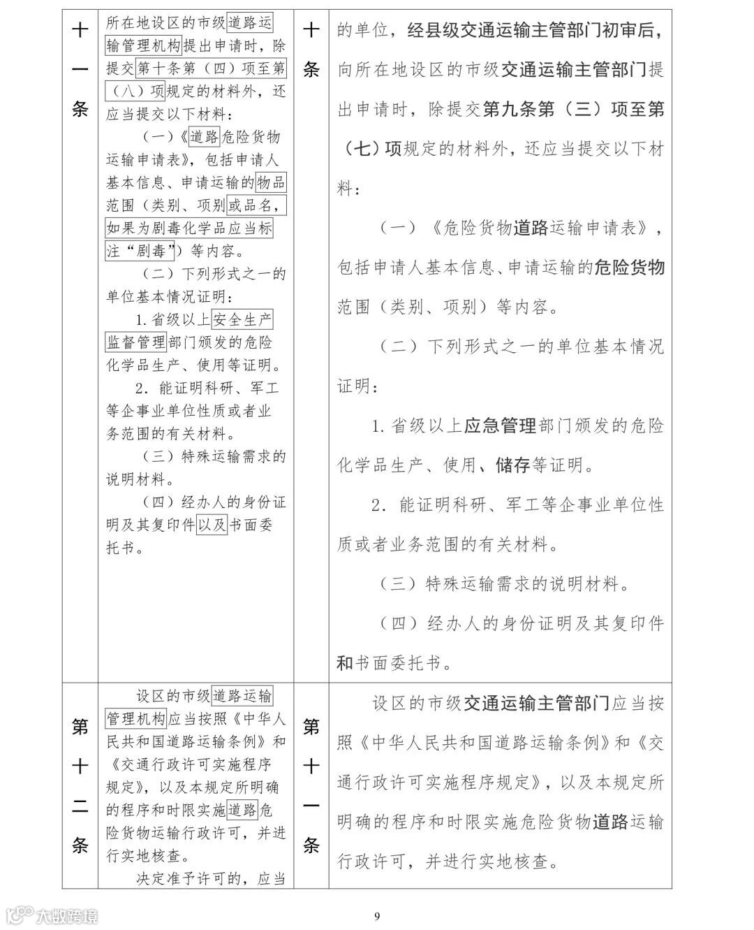
(三)危险货物道路运输许可。一是完善了企业准入管理。明确了常压罐式车辆的罐体应当经相关资质的检验机构检验合格,增加了停车场地必要设施设备配备要求,完善了投保承运人责任险要求,规定交通运输主管部门应根据企业资产规模,风险管控能力及事故赔付能力等确定企业经营范围。二是完善了车辆准入管理。进一步明确了危险货物运输车辆及罐式车辆罐体技术要求;将拟投入车辆、设备的承诺期限由1年缩减为180天;将车辆结构类型、罐式车辆适装介质等纳入《道路运输证》标注内容;增加了车辆应当配备智能视频监控装置的要求。三是完善了从业人员准入条件及考核要求。增加了罐式车辆驾驶员从业资格证单独标注要求;增加了两类关键人员的考核要求。
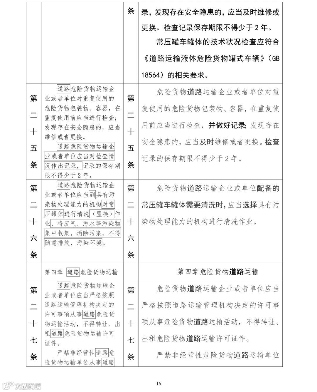
(四)专用车辆、设备管理。一是完善了危货车辆审验制度。增加了卫星定位装置和智能视频监控装置配备,以及罐体检验合格证书等车辆审验要求。二是完善了危货车辆、设备管理制度。增加了车辆、设备选型及维护要求,完善了爆炸品、强腐蚀性、剧毒化学品危险货物车辆货物配载限制要求。三是完善了企业日常车辆和罐体安全检查制度。进一步明确了车辆、罐体在使用环节的安全检查内容、检查频次、检查记录的保存期限要求。
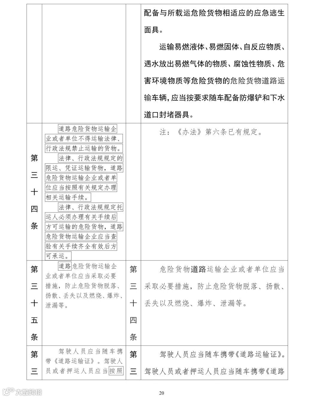
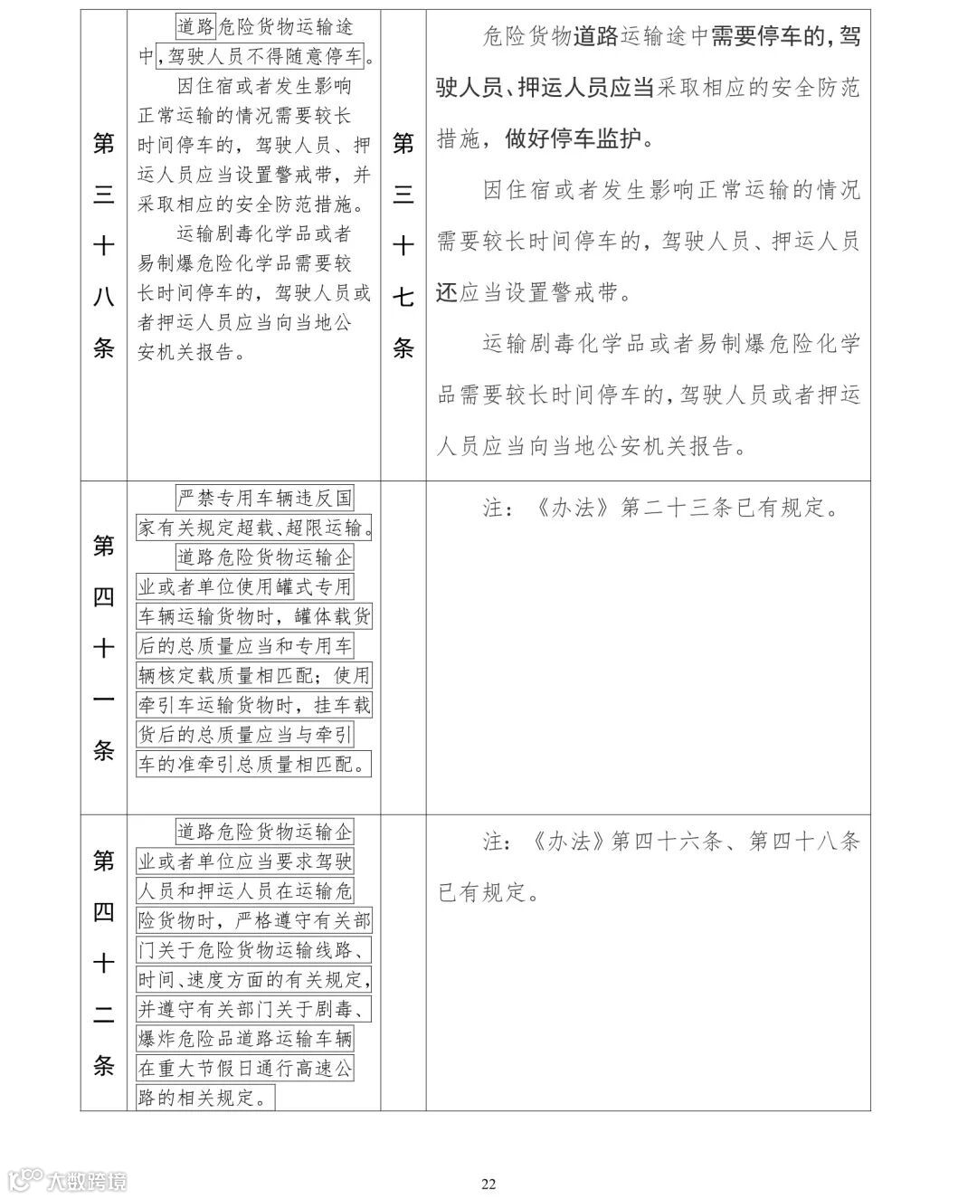
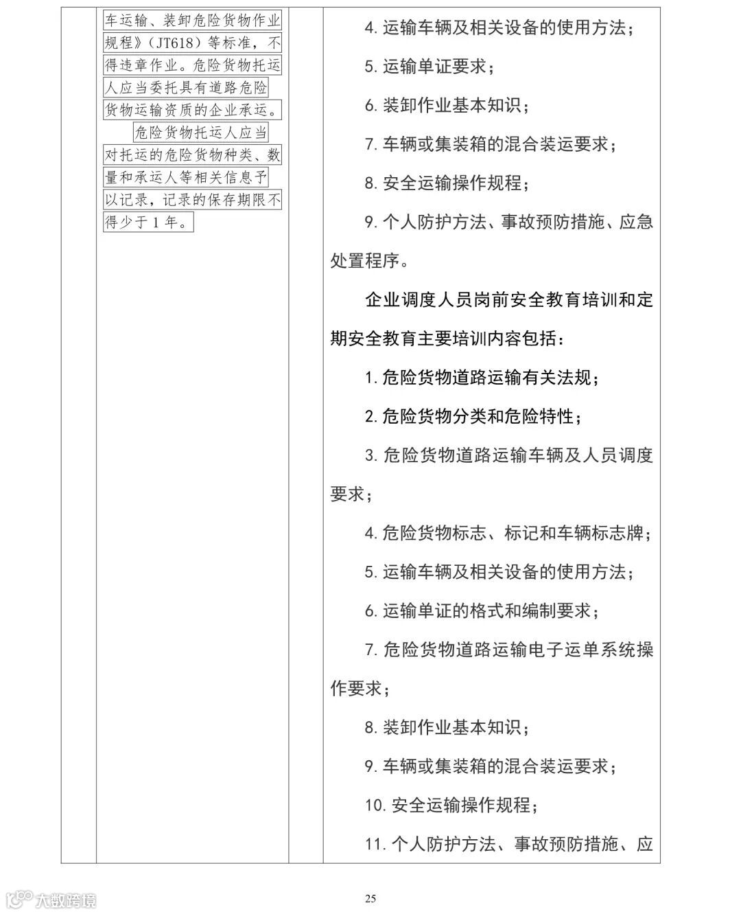
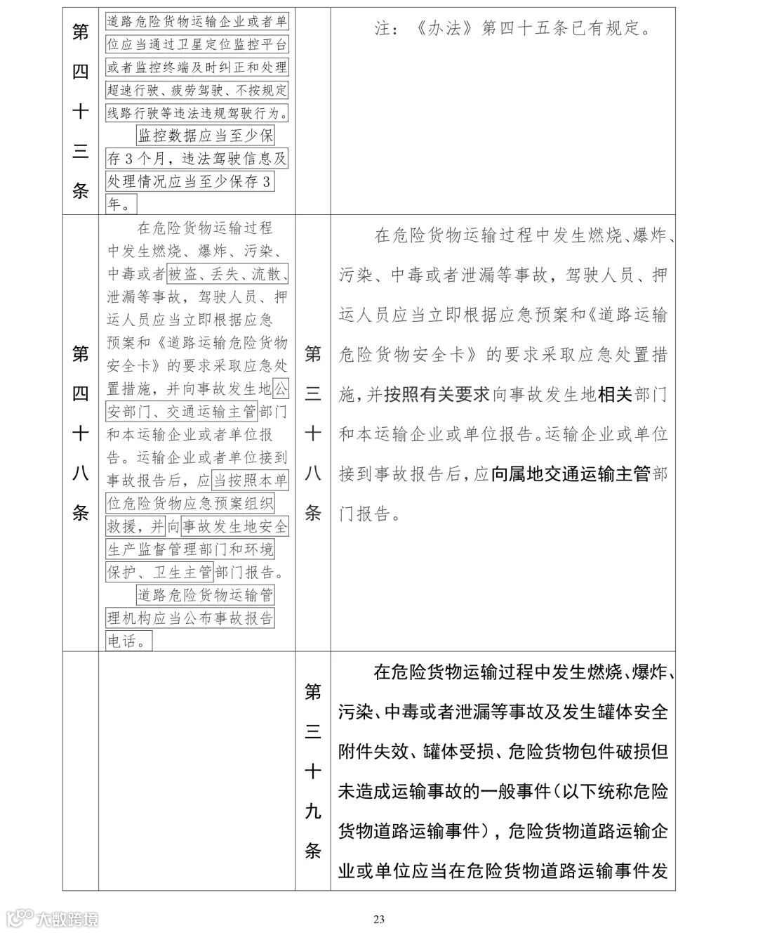
(五)危险货物道路运输。一是删除了与既有规章重复的内容。删除了《危险货物道路运输安全管理办法》重复的托运人义务、包装物容器检查记录、超限超载、道路通行管理、停车及报告、装卸作业要求等内容;删除了与《道路运输车辆动态监督管理规定》重复的车辆动态监控及数据保存等内容。二是增加了两类人员考核要求。要求企业主要负责人、分管安全生产的负责人和专职安全生产管理人员应安全考核合格。三是完善从业人员教育培训制度。将企业调度人员纳入企业安全教育培训范围,进一步明确了从业人员岗前安全教育培训要求、定期安全教育要求。四是健全危险货物道路运输作业管理制度。细化了货物混合装运要求、应急器材配备、应急救援演练频次要求,建立了事件分析报告制度,优化了危险货物运输车辆停放管理。五是调整了企业安全监管制度。充分利用信息化手段强化对运输企业和异地经营车辆的监管,细化了运单制作及使用要求、运单数据接入要求,删除了企业异地经营强制备案、企业安全评估制度。六是针对危险货物国际道路运输,增设了安全咨询顾问制度。
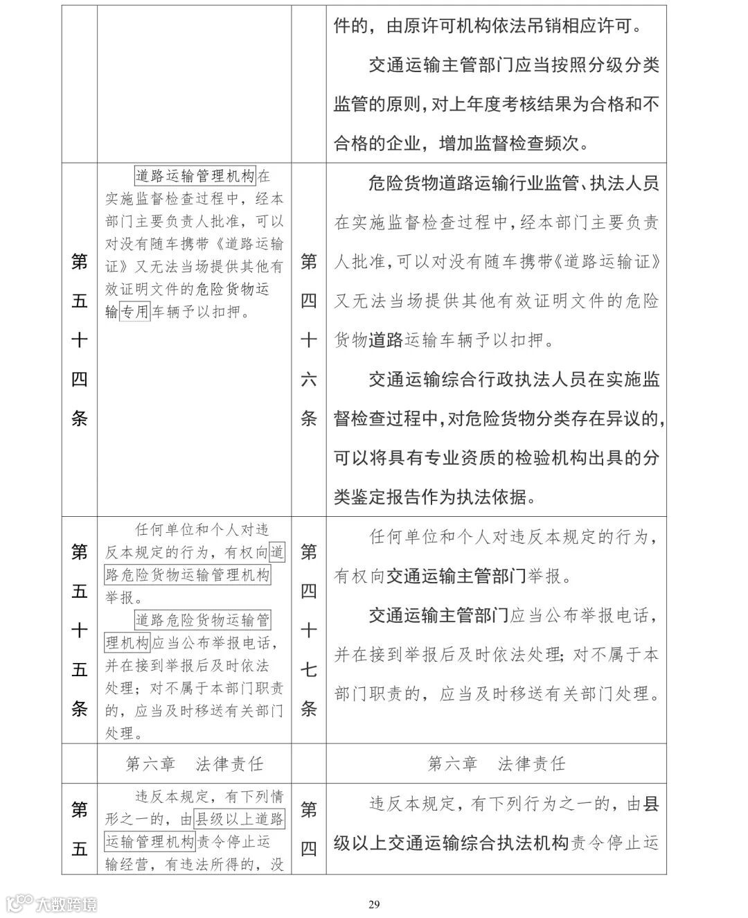
(六)监督检查。一是完善了监督检查制度。新增常态化监督检查工作机制,明确了交通运输主管部门应当制定定期监督检查计划,并可聘请专家参与监督检查工作。二是建立路检及户检清单制度。由交通运输部统一制定危险货物道路运输路检路查清单、危险货物道路运输企业安全检查清单。三是建立监管执法人员业务培训制度。根据危险货物运输安全管理特点,明确监管执法人员入职培训和复训要求。四是建立危险货物道路运输企业分级分类监管制度。按照安全运营考核等级结果,采取不同监管措施,强化事中事后监管。
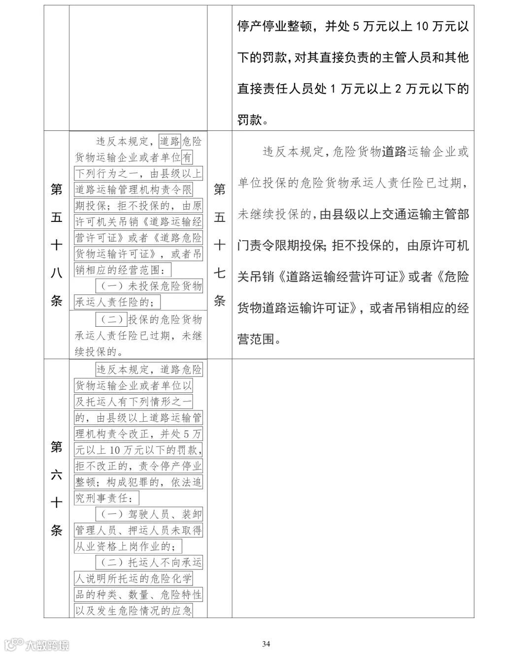
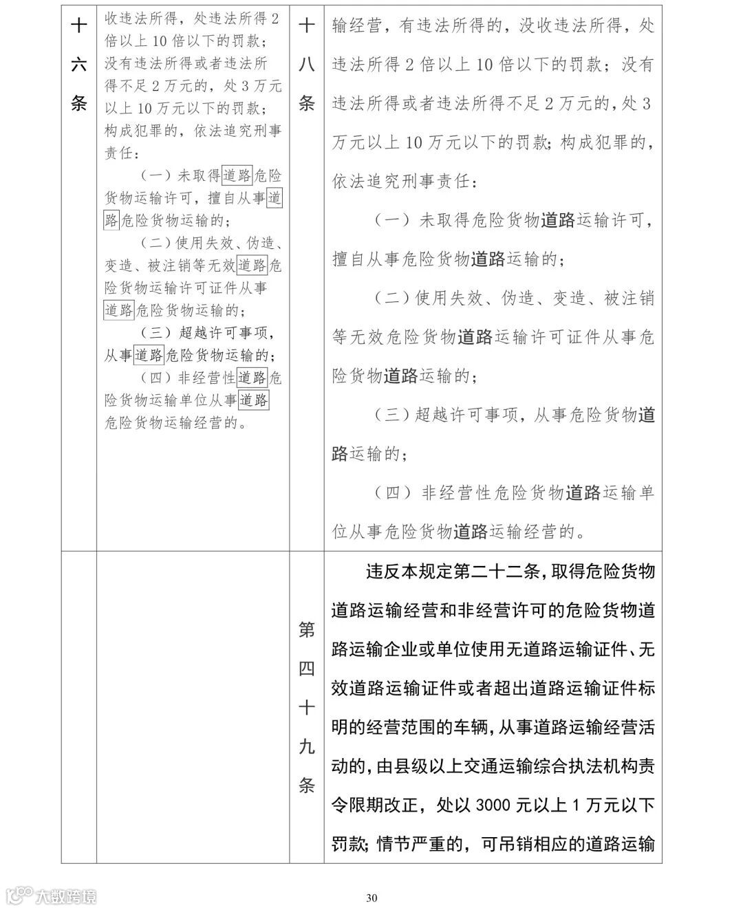
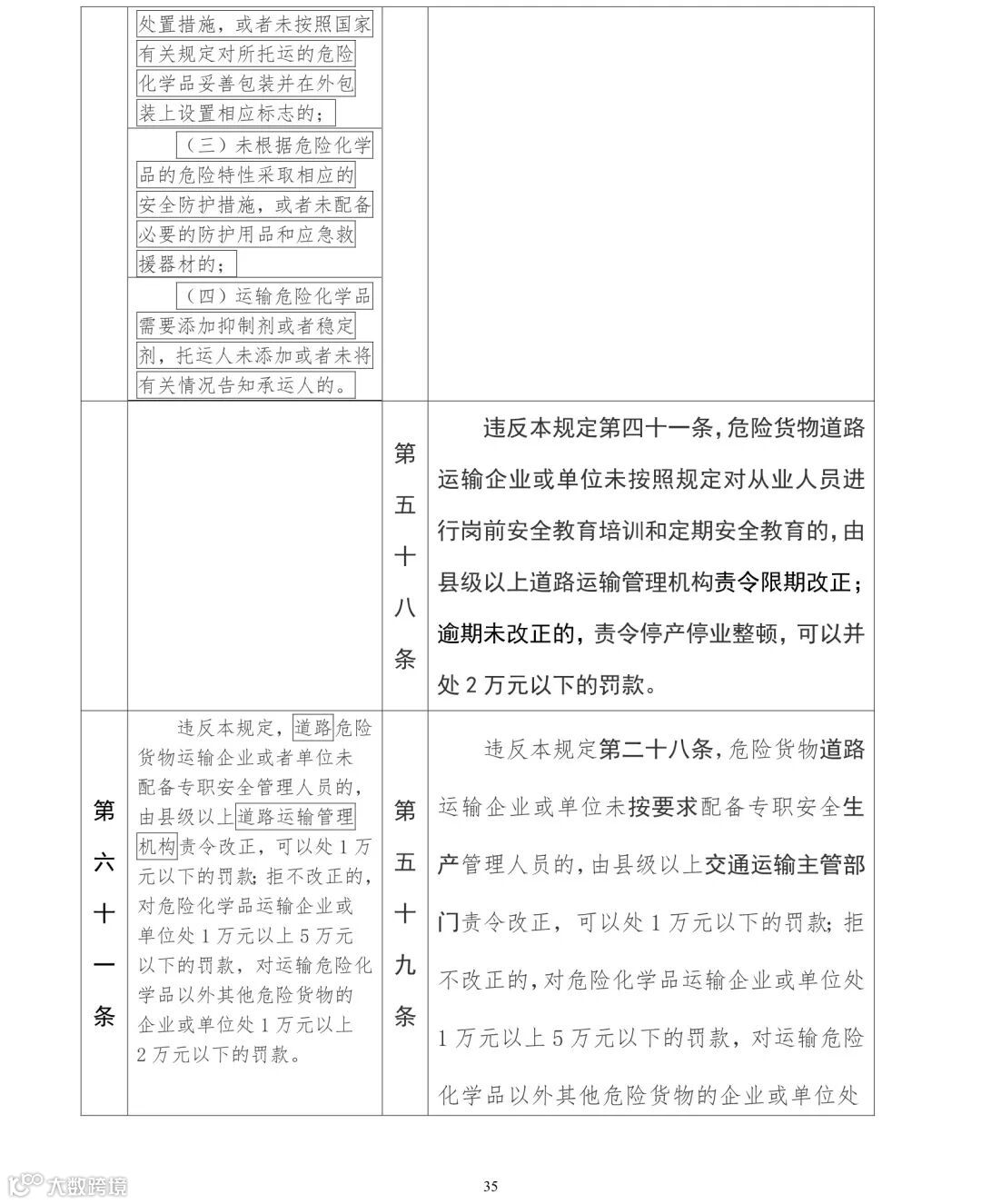
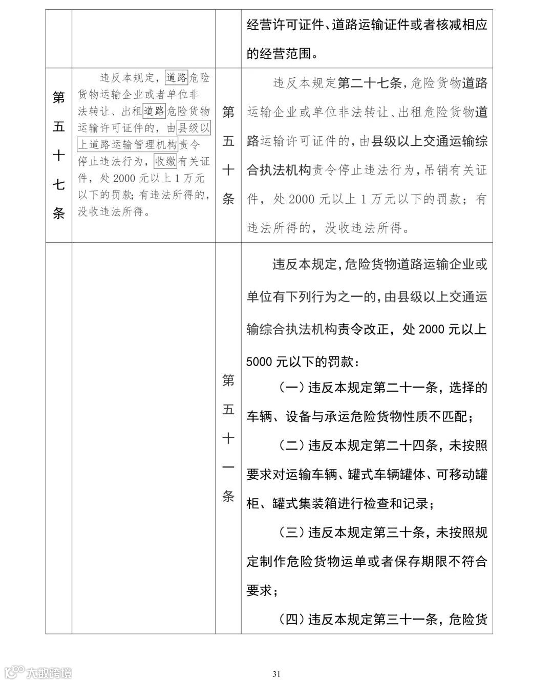
(七)法律责任。一是针对本规定的管理规范,全面设定相应的罚则。二是完善危险货物道路运输企业处罚和退出机制,明确《道路运输经营许可证》《危险货物道路运输许可证》吊销的情形。三是增设企业不落实主体责任的处罚条款。
(八)附则。根据党中央、国务院关于开展行政职能事业单位改革和深化交通运输综合行政执法改革精神,明确了县级以上负责交通运输综合行政执法工作的机构和道路运输管理事务性工作的机构的职责。
五、有关重要问题的说明
(一)关于完善危险货物运输企业准入机制。
当前,我国危险货物道路运输行业总体呈现“散、小、弱”的特点,部分危险货物道路运输企业规模小,安全投入不足,专业化水平不高,制约了安全水平的提升。《国务院办公厅关于印发危险化学品安全综合治理方案的通知》明确提出,要提高危险化学品(危险货物)运输企业准入门槛。为此,《危规》完善了企业准入机制:一是要求停车场地应当配备视频监控、消防等必要设施设备,强化停车场地安全管理。二是明确交通运输部门根据企业资产规模、风险管控能力及事故赔付能力等确定企业经营范围,引导企业“做专做强”。
(二)关于强化从业人员教育培训。
从业人员是影响危险货物道路运输安全的关键要素。总体来看,危险货物道路运输企业两类人员、驾驶员素质有待进一步提升,实际安全技能与行业的安全发展要求相比仍有一定差距。《中华人民共和国安全生产法》规定,从业人员应当接受安全生产教育和培训,掌握本职工作所需的安全生产知识,提高安全生产技能,增强事故预防和应急处理能力;同时对两类人员考核作出了明确要求。此外,罐式车辆转弯、制动时,质心会发生变化,极易引发道路交通事故。ADR规定,罐车运输、爆炸品运输的从业人员,在基础知识培训(至少20个小时)的基础上,需要参加附加的专业培训才可以参加考试。驾驶罐式车辆的,驾驶员还需要参加16小时的专业知识及实操内容培训并通过考试;运输爆炸品的,驾驶员还需要参加8小时的专业知识及实操内容培训并通过考试。为此,《危规》进一步强化了从业人员教育培训:一是规定运输企业应当通过网络或现场等方式,对驾驶人员、押运人员、装卸管理人员、企业调度人员等进行岗前安全教育培训和定期安全教育。二是分别对驾驶人员、押运人员、装卸管理人员和企业调度人员的安全教育培训内容进行了明确,实现对相关从业人员的分类管理。三是规定两类人员应具备与本单位所从事的生产经营活动相应的安全生产知识和管理能力,并由设区的市级人民政府交通运输主管部门对其安全考核合格,增加了企业专职安全生产管理人员配备标准。四是借鉴ADR做法,对罐式运输、爆炸品及剧毒化学品运输的驾驶人员,在从业资格证附加相应备注。
(三)关于实行分类分级监管。
目前,部分地方交通运输主管部门对危险货物道路运输行业的监管,存在简单化、“一刀切”问题,无法实现行业管理资源的优化配置。特别是行业监管力量有限的情况下,采用“拉网式”检查模式,难以及时发现、消除安全隐患,执法效果不理想,不利于监管效能的充分发挥。《中共中央办公厅 国务院办公厅关于全面加强危险化学品安全生产工作的意见》明确要求加强和规范事中事后监管,在对涉及危险化学品企业进行全覆盖监管基础上,实施分级分类动态严格监管。《国务院关于加强和规范事中事后监管的指导意见》明确提出,要把更多行政资源从事前审批转到加强事中事后监管上来,落实监管责任,健全监管规则,创新监管方式,加快构建权责明确、公平公正、公开透明、简约高效的事中事后监管体系。因此,《危规》规定交通运输主管部门应当应用危险货物道路运输安全监管系统、重点营运车辆联网联控系统,每年对危险货物道路运输企业或单位开展安全运营考核,考核等级分为优良、合格和不合格。同时,根据分级结果制定不同监管措施,实现科学化、精准化监管,提升安全监管效率和水平:一是规定考核等级为合格的,交通运输主管部门应当责令限期整改,在整改期内,不予变更或扩大其危险货物经营范围及新增、更新危货车辆。二是规定考核等级为不合格的,交通运输主管部门应当责令停业整顿;逾期不改正或者经停产停业整顿仍不具备安全生产条件的,由原许可机构依法吊销相应许可。三是规定对有合格、不合格历史考核结果的企业,交通运输主管部门应当增加监督检查频次。
(四)关于建立监管执法人员业务培训制度。
危险货物种类繁多、理化性质复杂,安全风险高,行业管理工作专业性强,需要施行“专业人管专业事”。德国联邦货运管理局负责危险货物道路运输执法检查的人员上岗前都接受过ADR及相关法规的专业培训,并且需要在经验丰富的检查人员带领下进行160个学时的实际操作,才能够进行独立检查。《中共中央办公厅 国务院办公厅关于全面加强危险化学品安全生产工作的意见》要求,“完善监管执法人员培训制度,入职培训不少于3个月,每年参加为期不少于2周的复训”。《中华人民共和国道路运输条例》规定,道路运输管理机构应当加强执法队伍建设,提高其工作人员的法制、业务素质;道路运输管理机构的工作人员应当接受法制和道路运输管理业务培训、考核,考核不合格的,不得上岗执行职务。为此,《危规》规定省级交通运输主管部门应当对从事危险货物道路运输行业监管执法人员进行专业知识培训。其中,岗前专业知识培训学时不得少于40学时;年度复训专业课程的课时不得少于16学时。
(五)关于建立户检户查和路检路查制度。
当前,危险货物道路运输执法检查制度不健全,受执法力量配置、专业化能力欠缺等因素影响,危险货物道路运输执法检查专业化、常态化机制方面存在明显短板。《中共中央办公厅 国务院办公厅关于全面加强危险化学品安全生产工作的意见》明确提出“加强和规范事中事后监管,在对涉及危险化学品企业进行全覆盖监管基础上,实施分级分类动态严格监管,运用两随机一公开进行重点抽查、突击检查”。为此,《危规》建立户检户查和路检路查制度:一是明确交通运输部门制定“两个清单”(危险货物道路运输路检路查清单和危险货物道路运输企业安全检查清单)。二是规定县级以上交通运输部门应当制定定期监督检查计划,按照计划及危险货物道路运输路检路查清单、危险货物道路运输企业安全检查清单对辖区内的危险货物道路运输活动进行监督检查。三是明确县级以上交通运输部门可以聘请危险货物道路运输专家参与监督检查工作,为监督检查工作提供专业技术支撑。
(六)关于完善车货匹配管理制度。
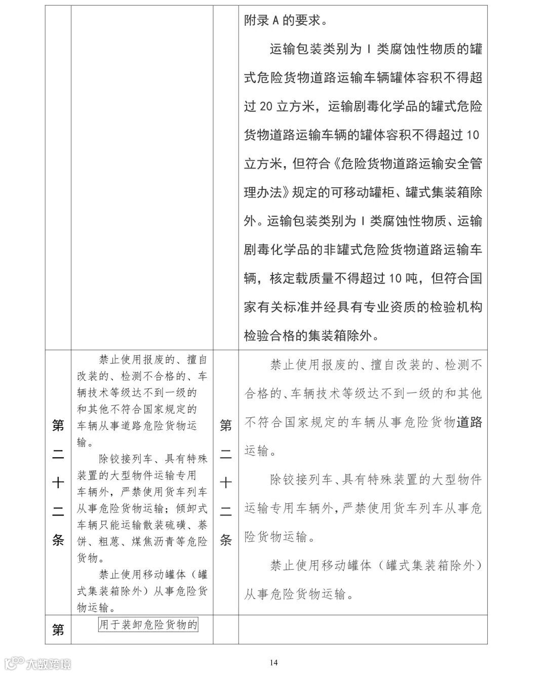
当前,许多地方在许可过程中,在《道路运输证》限定危险货物车辆允许运输的介质名称,个别地方还存在“一罐一品”等不合理情况,增加了许多不合理的运输成本,亟需优化完善。同时,由于标准不协调、管理不协同等原因,国家标准《危险货物运输车辆结构要求》(GB 21668)未得到严格执行,车货匹配管理体系尚未有效建立。为此,借鉴ADR的做法,在《危规》中对车货匹配管理制度进行了优化完善:一是规定交通运输部门要在《道路运输证》经营范围内注明允许运输的危险货物类别、项别以及车辆结构类型。对于常压罐式车辆《道路运输证》,应当注明“适装介质见罐体检验合格证书”。二是规定危险货物道路运输企业或单位应当按照罐体检验报告中的适装介质列表,选择与之匹配的罐体进行运输。应当选择与承运危险货物性质及重量相匹配、符合《道路运输证》经营范围要求的车辆、设备进行运输,为全面实施《危险货物道路运输营运车辆安全技术条件》(JT/T 1285-2020)、健全车货匹配管理体系提供制度保障。三是运输第1类爆炸品的车辆,要求其配载应符合《危险货物运输车辆结构要求》(GB 21668)附录A的要求。
(七)关于强化罐式车辆运输管理。
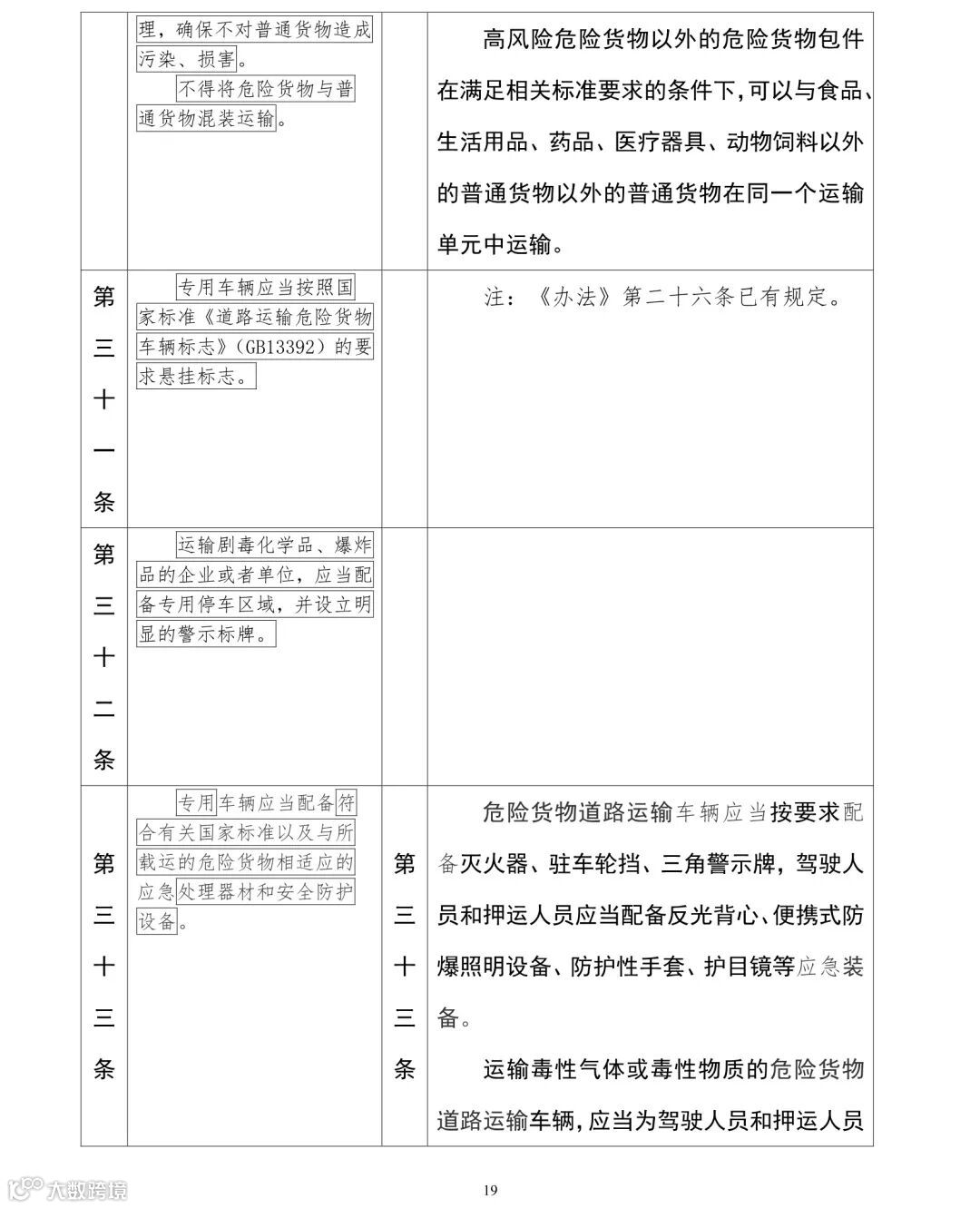
近年来,大量不符合国家标准要求的罐式车辆进入物流行业并“带病运行”,扰乱了正常市场秩序,制约了行业转型升级,带来了极大的安全风险。近些年发生的重特大危险货物道路运输事故,绝大多数都与罐式车辆相关。为切实强化罐式车辆安全管理,提升装备本质安全水平,《办法》建立了常压罐车罐体检验制度,明确了可移动罐柜、罐箱检验要求。为做好与《办法》的衔接,《危规》对车辆准入作了明确要求:一是在许可环节,明确常压罐车罐体应当经具备相关资质的检验机构检验合格。二是在年度审验环节,将“有效的常压罐车罐体检验合格证书”增列为罐式车辆年度审验项目。三是在日常使用环节,明确规定企业在每日运输前,应当按《道路运输液体危险货物罐式车辆》(GB18564.1)的相关要求对常压罐车罐体进行检查。
(八)关于优化货物混合装载管理制度。
当前,《危规》不允许危险货物和普通货物混合装载,对不同类别的危险货物混合装载缺乏明确的规定,这样造成了大量运力资源浪费。例如,厢式车运输桶装油漆,不能与其他家具混装,加大了谎报、瞒报的风险。借鉴ADR的做法,结合我国管理实际,在《危规》中对货物混合装载管理制度进行了完善:一是规定第1类爆炸品与其他类别危险货物包件不得在同一个运输单元中运输。二是规定具有易燃特性的危险货物包件,不得与氧化性物质或者有机过氧化物包件在同一个运输单元中运输。三是允许高风险危险货物之外的危险货物包件(相比ADR要求更严格)在满足《危险货物道路运输规则》(JT/T 617)等相关标准要求的条件下,可以与普通货物(食品、药品、动物饲料除外)在同一个运输单元中运输。
(九)关于取消异地经营备案。
现行《危规》要求“道路危险货物运输企业异地经营(运输线路起讫点均不在企业注册地市域内)累计3个月以上的,应当向经营地设区的市级道路运输管理机构备案并接受其监管”。受异地经营累计3个月难以判定、监管责任难以划分等因素影响,该项制度实际执行效果不好。另一方面,随着卫星定位监控、电子运单管理等信息技术的全面应用,运输企业注册地所在管理部门,可以通过信息化手段实现远程数字化监管,“让数据多跑路、让企业少跑路”,可以达到甚至超越现有异地备案制度的实施效果。《中共中央办公厅 国务院办公厅关于全面加强危险化学品安全生产工作的意见》明确要求大力推行“互联网+监管”的新型监管模式。为此,《危规》取消了异地经营备案的要求,与此同时增加了应用危险货物道路运输安全监管系统、重点营运车辆联网联控系统开展“互联网+监管”的制度要求,明确交通运输部门应对包括在本辖区注册的危险货物道路运输企业及车辆,以及在本辖区从事经营活动的危险货物道路运输车辆进行监管,进一步提升监管效能。
(十)关于取消安全评估制度。
2012年,按照《国务院安委会关于深入开展企业安全生产标准化建设的指导意见》(安委〔2011〕4号)的要求,我部先后制定印发了《交通运输部关于印发交通运输企业安全生产标准化考评管理办法和达标考评指标的通知》和《交通运输部办公厅关于印发交通运输企业安全生产标准化相关实施办法的通知》,部署开展了危险货物道路运输企业安全生产标准化考评工作。危险货物道路运输企业安全生产标准化考评内容与安全评估基本相同,为进一步减轻企业经营负担,做好与安全生产标准化考评工作的有效衔接,因此删除了安全评估的有关要求。
(十一)关于安全咨询顾问与运输事件报告制度。
ADR要求危险货物道路运输企业以专职或兼职方式聘用经考核合格取得相关资质的安全咨询顾问。安全咨询顾问主要责任是指导企业遵守危险货物运输管理相关要求,遵守实际运输业务的操作规程,对企业的危险货物运输安全管理提出完善建议;每年负责编写危险货物运输年度分析报告提交给企业管理人员或地方行业管理部门,有事故/事件发生时,确保企业发生的事故能够及时向行业管理部门报告等。通过实践证明,安全咨询顾问制度的实施对提高危险货物道路运输企业专业化、规范化管理,减少事故的发生具有重要意义。同时,ADR要求,危险货物运输过程中发生严重事故或事件时,企业需按照事故/事件报告模版,编制事故/事件分析报告,并在事故/事件发生后的一个月内将事故报告提交给行业管理部门。通过对历史事件的客观全面分析,有助于分析事故/事件发生根源,发现安全隐患,以便后续完善政策制度或技术标准。为加强与国际规则的制度衔接,《危规》建立了以下2个制度:一是针对危险货物国际道路运输,参照ADR的要求建立企业安全咨询顾问制度,明确安全咨询顾问职责要求,旨在对企业日常安全管理提供专业的咨询建议和指导。二是建立了危险货物道路运输事件报告制度,明确事件报告的主要内容及时限要求。
五、有关法律法规依据
1. 中华人民共和国安全生产法;
2. 中华人民共和国道路运输条例;
3. 危险化学品安全管理条例;
4. 危险货物道路运输安全管理办法;
5. 道路运输车辆技术管理规定;
6. 道路运输车辆动态监督管理办法;
7. 生产安全事故应急预案管理办法;
8. 中共中央办公厅 国务院办公厅关于全面加强危险化学品安全生产工作的意见;
9. 国务院办公厅关于印发危险化学品安全综合治理方案的通知。
危险货物道路运输管理规定(修订征求意见稿)


