

对边境口岸采取措施的情况——截至5月13日,共有89个国家(地区)采取了相关措施,本期新增和更新4个国家(地区),其中埃及临时开放拉法口岸,德国、爱沙尼亚逐步或部分解除边界管制。
新增2个国家(地区),具体如下:




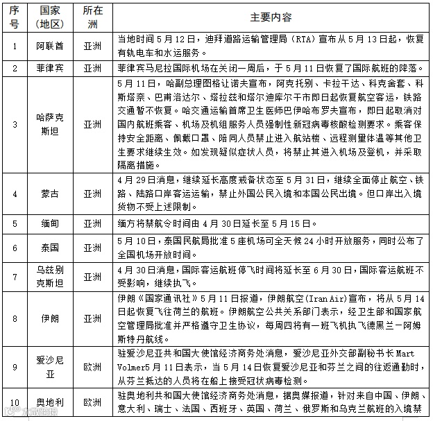
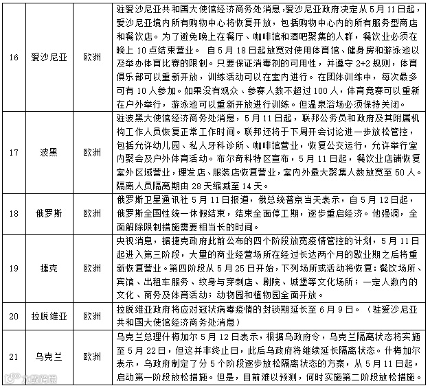
宣布进入紧急状态等情况的国家(地区)——截至5月13日,共有144个国家(地区)采取了相关措施,本期新增和更新33个国家(地区)。其中斯里兰卡、菲律宾、格鲁吉亚、吉尔吉斯斯坦、老挝、沙特、泰国、土耳其、以色列、印度、爱沙尼亚、波黑、俄罗斯、捷克、乌克兰、英国、哥斯达黎加、澳大利亚、新西兰、加蓬、塞内加尔共21个国家启动不同程度的复工复产或放松部分管制措施。





来源:中国贸促会法律事务部


