新年伊始,诸君都是元气满满的回来开工啦!在这里祝大家新年愿望都实现

现在为大家呈上新年的第一顿大餐----特够®的成分含量及使用方法
先简单的回顾一下上期的内容:
优质水溶肥 |
劣质水溶肥 |
|
原料级别 |
工业级 |
农业级或无级别 |
磷源 |
100%全水溶,水不溶物≤0.1%-0.2% |
易结块,固体沉积,结垢 |
钾源 |
硝酸钾型 |
氯化钾型 |
配方 |
添加螯合剂防止元素淋溶流失 |
添加激素等物质 |
上期文章一经推出,引起很大的反响,很多客户在问什么品牌的水溶肥好,今天就我司及客户长期使用的特够®水溶肥给大家做个详细的讲解。
我司推荐的特够®速效全水溶性肥,其生产商加拿大阳光园艺(SUNGRO)是一家园艺肥料的上市公司,从原料到成品都是阳光园艺公司自产,产品品质绝对有保障,我司及部分客户长期使用,效果一直不错,质量得到了一致的认可,特够®或许是所有的水溶性肥料种溶解的最透彻的,无论用哪种浇水设备或施肥器,在各种水质种特够®都能保持彻底的溶解而不会在容器底部留下任何微量杂质,含有全面、均衡的螯合微量元素,即使植物需求极少的微量元素如 B(硼),Mo(钼)等都有螯合在肥料种,可100%被植物吸收,含有植物生长所必需的12种元素,PH值5.5-6.5,PH缓冲性好,绝不含有氯离子、钠离子及其他有害重金属,配比科学,施用简单,能为花卉,苗木等提供全面的养分。
特够®各型号元素的有效含量如下表所示:

特够®的各种状态
水溶效果

固体状态

颗粒对比

产品包装

存放仓库

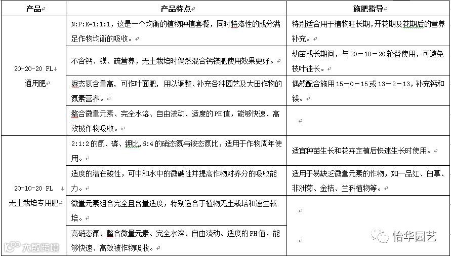
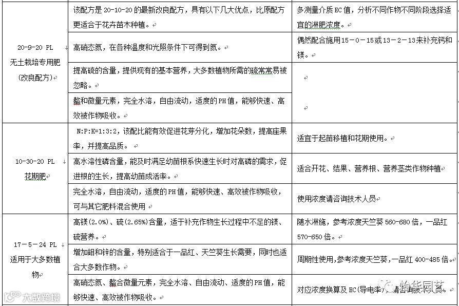
特够®各型号的特点及使用方法:





选择好的肥料是农业生产中最重要的环节之一,特够®是您放心的选择.
如果您还想要了解更多,欢迎您拨打我们的销售热线 13503018191 李小姐13926272759 张先生 13632230610 古先生 13926290035廖先生 以上手机号码均同微信,可随时加微信进行了解。
您刚好需要,我们刚好专业,我们就在这里等您,不离不弃。

