2019年9月30日8点28分,江苏省苏州张家港宁兴液化公司,苏BH5285罐车装甲苯时,发生燃爆事故,造成该车司机陈某死亡,装车操作工刘某烧伤,宁兴液化公司立即启动应急预案,立即切断所有紧急切断阀,组织应急救援。

初步了解,是装车台装完车后取样时发生燃爆,原因是违章作业,由司机进行取样,静电导致。具体原因正在调查中。
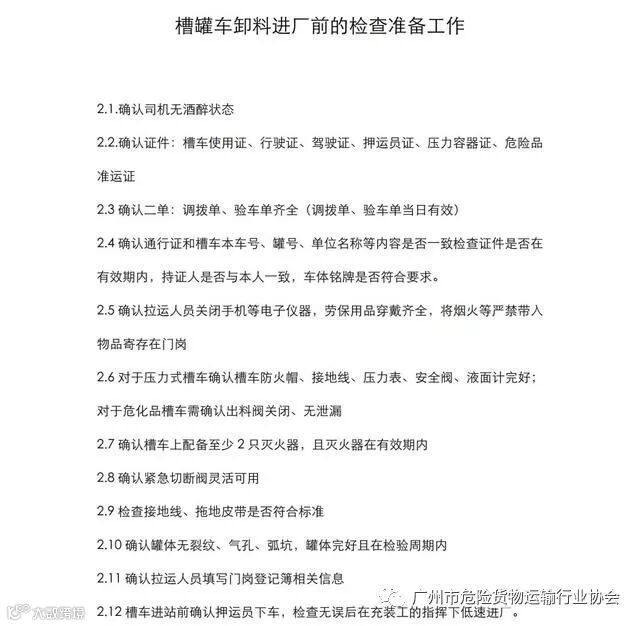
危化品罐车装卸安全操作规程▼




广州市危险货物运输行业协会2019年9月30日8点28分,江苏省苏州张家港宁兴液化公司,苏BH5285罐车装甲苯时,发生燃爆事故,造成该车司机陈某死亡,装车操作工刘某烧伤,宁兴液化公司立即启动应急预案,立即切断所有紧急切断阀,组织应急救援。

初步了解,是装车台装完车后取样时发生燃爆,原因是违章作业,由司机进行取样,静电导致。具体原因正在调查中。
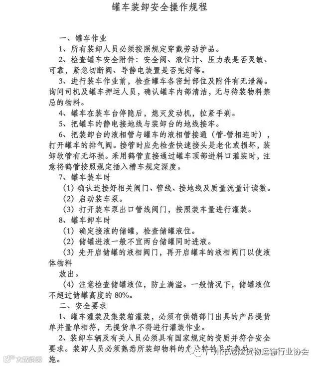
危化品罐车装卸安全操作规程▼



