山东省
五一限行:2021年5月1日0时--2021年5月6日6时
常规禁行:自2021年4月20日起,将危险物品运输车辆通行山东省境内高速公路限行时段由22时至次日凌晨6时,调整为每日凌晨0时至6时。在此时间段,山东省境内所有高速公路禁止危化品运输车辆通行。0时前已经驶入的危险物品运输车辆应当提前从就近收费站驶离,严禁在服务区或收费站广场停留。
广东省
五一限行:
2021年4月30日0时---5月5日24时



广西省
五一限行:
2021年4月30日0时---5月1日24时
5月5日0时---5月6日24时
全年常规:自2021年1月1日起--2021年12月31日,在广西行政区域内高速公路对危险货物运输车辆实施0-6时限行措施。通告如下:
一、本通告所称危险货物是指列入《危险货物道路运输规则》(JTT617),具有爆炸、易燃、毒害感染、腐蚀、放射性等危险特性的物质或者物品。
二、限时通行措施内容:
(一)常规时段。自2021年1月1日起至2021年12月31日,每日0时至6时,禁止危险货物运输车辆在广西行政区域内高速公路通行。
(二)特殊时段:以下特殊时段,供应自来水生产用的液氯运输车辆,为机场、加油(气)站、运输燃油、液化石油气、天然气的车辆,以及医疗用氧、变性燃料乙醇运输车辆0时至6时禁止通行,其它限行时段可以通行;其余危险货物运输车辆禁止通行
湖南省
五一限行:5月1日0时--5月5日24时,节假期期间全天禁行危险品车
常规限行:每日0时至6时禁止危险物品运输车在湖南省内高速公路通行。
元旦节、春节、清明节、劳动节、端午节、中秋节、国庆节假日期间,全天禁止危险物品运输车在高速公路通行;供应自来水生产用的液氯运输车辆,燃油、天然气运输车辆0时至6时禁止通行,其他时段不受限制。

山西省
五一限行:5月1日0时--5月5日24时,节假期期间全天禁行危险品车
常规禁行:每晚0时至次日6时,全国公众假日期间,禁止危险化学品运输车辆在全省高速公路上行驶(来源:山西交通广播)。
虹梯关隧道所在的长平高速,平顺至虹梯关段双向(29KM-3KM,约26公里)禁止危险化学物品运输车辆通行。
绕行路线:往河北方向的车辆可绕行青兰高速长邯段,往河南方向的车辆可绕行晋新高速。
全省高速共有危化品运输车限行路段9条。分别为:
1、青银高速汾阳西至离石西双向;
2、京昆高速灵石至霍州段双向;
3、五保高速奇村至杨家湾省界段双向;
4、宝塔山隧道所在的平榆高速平遥至榆社段双向;
5、太古隧道所在的太古高速全线双向;
6、虹梯关隧道所在的长平高速平顺至虹梯关段双向;
7、S66高速0KM-76KM双向;
8、S85高速0KM-30.3KM双向;
9、S46高速0KM-124.5KM双向。

浙江省
五一限行:5月1日0时--5月5日24时,全国公众假日期间全天禁行危险品车
浙江诸暨:5月1日起,调整危化品运输车辆禁行线路
1.禁行线路:在上述货运车辆禁行区域基础上,增加东三环路、诸东线、浬斯线、街璜线、街新线、石东线、陈吴线、环湖线、璜八线、上齐线、浬闹线、新王线和周义线(街璜线至诸安线)、枫谷线(浬闹线至嵊州交界处)等道路为禁行线路。
2.禁行时间:禁行线路上,除经审批的危化品运输车辆按照指定时间、线路行驶外,24小时全天候禁止其他危化品运输车辆通行。绝对禁行时间为0时至6时、7时至8时30分、16时30分至18时,即该时段内禁止一切危化品运输车辆在禁行区域内行驶。
3.绕行线路:过境危化品运输车辆原则上经高速公路绕行,必须进入地方道路通行的,东西向经北三环路、西三环路绕行,南北向经北三环路、南三环路、西三环路绕行。具体为东西向:绍诸高速浣东出口-北三环路-西三环路-双金线;南北向:S103省道东复线-北三环路-西三环路-南三环路-诸安线。
4.审批事项:危化品运输车辆如确需进入禁止通行线路的,必须事先向公安交通管理部门申请,由公安交通管理部门指定行车时间和路线,危化品运输车辆必须按照指定的行车时间和路线通行。
三、调整实施时间
本通告自2021年5月1日起正式施行,原相关规定自行失效。


内蒙古
五一限行:5月1日0时--5月5日24时,全国公众假日期间全天禁行危险品车
常规限行:G59呼北高速内蒙古段所有危险化学品运输车辆交通管制常规时间为:
夏季(5月1日至10月1日)19时至次日6时禁行;
冬季(10月1日至次年4月30日)17时至次日6时禁行。
G6高速九原、包钢、包头东各收费口双向每日0时-6时禁行。
G6高速集宁段,包头、美岱召、旗下营收费所入口双向全天禁行。
白彦花、萨拉齐、哈素海、察素齐、毕克齐、呼和浩特西、呼和浩特、呼和浩特东、卓资山至蒙冀交界各收费所入口双向全天禁行。
卧佛山隧道、福生庄隧道、窑沟隧道双向全天禁行。
此外,元旦、清明、五一、端午、中秋、十一、春节等全国性公共假日期间,全天禁止驶入。
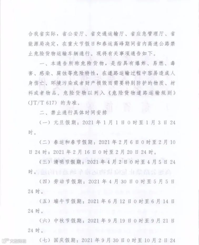
特别关注:内蒙京藏高速全段只要允许危化品车上高速的口,入口时间全部为6点到24点,兴巴高速也是6点到晚上24时可以上高速。



