
为了贯彻落实国务院“放管服”改革和进一步优化营商环境等有关决策部署,更好顺应道路运输从业人员的新需求新期待,促进道路运输从业人员就业择业创业,我部起草了《道路运输从业人员管理规定(修订征求意见稿)》,现向社会公开征求意见。公众可通过以下途径和方式提出反馈意见:
1.登录中华人民共和国司法部 中国政府法制信息网(http://www.moj.gov.cn、http://www.chinalaw.gov.cn),进入首页主菜单的“立法意见征集”栏目提出意见。
2.登录交通运输部网站(网址:http://www.mot.gov.cn),进入首页右侧的“互动”栏“意见征集”点击“关于《道路运输从业人员管理规定(征求意见稿)》公开征求意见的通知”提出意见。
3.电子邮箱:lilh@mot.gov.cn
4.通信地址:北京市建国门内大街11号交通运输部运输服务司综合处(100736)
意见反馈截止时间为2021年10月9日。
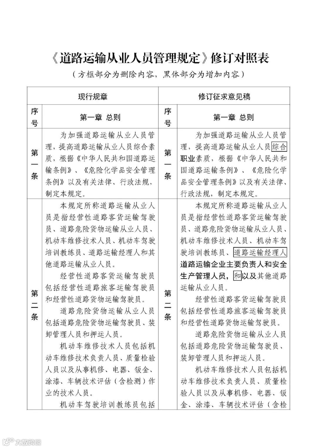
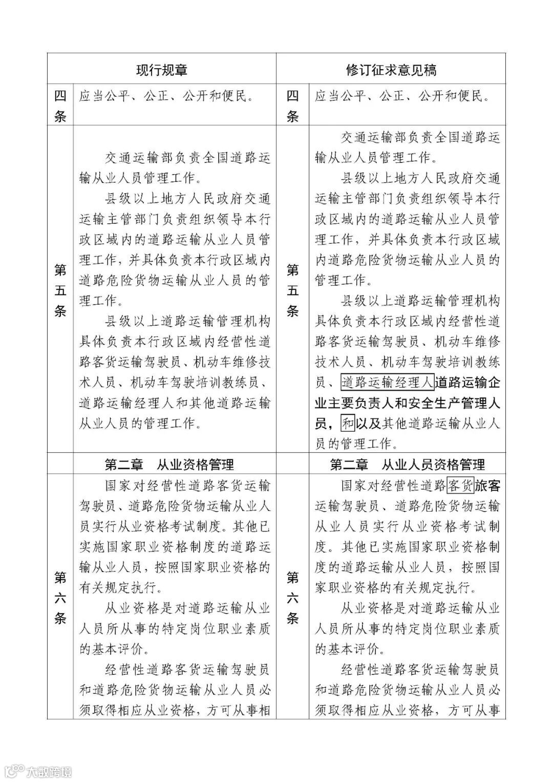
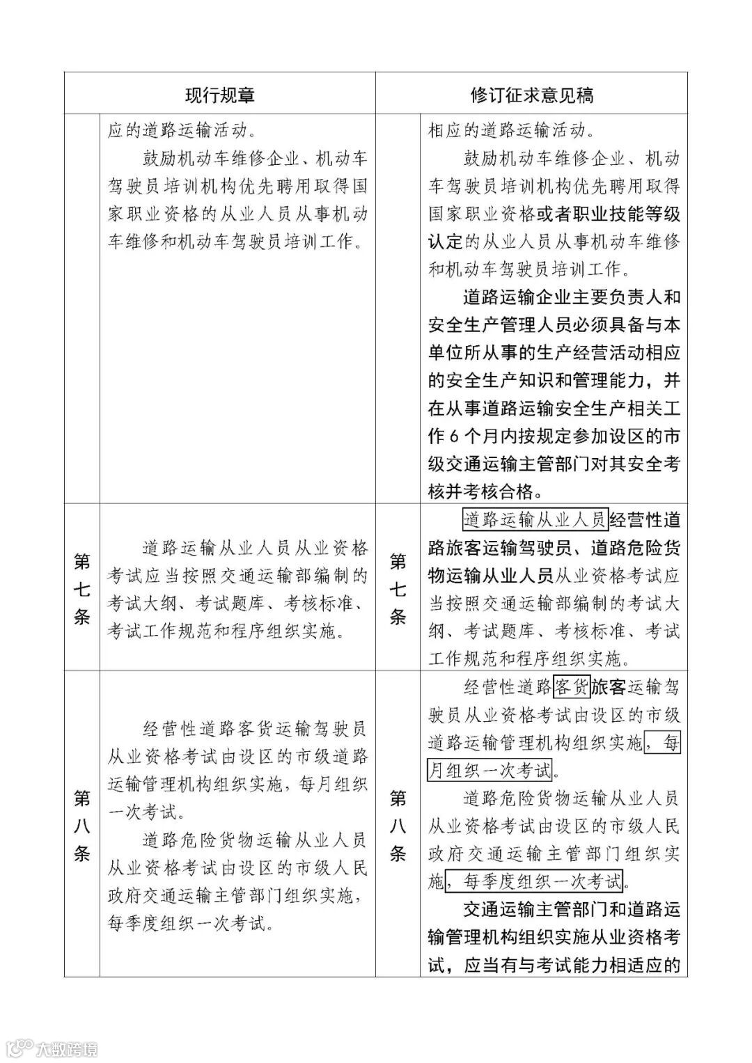
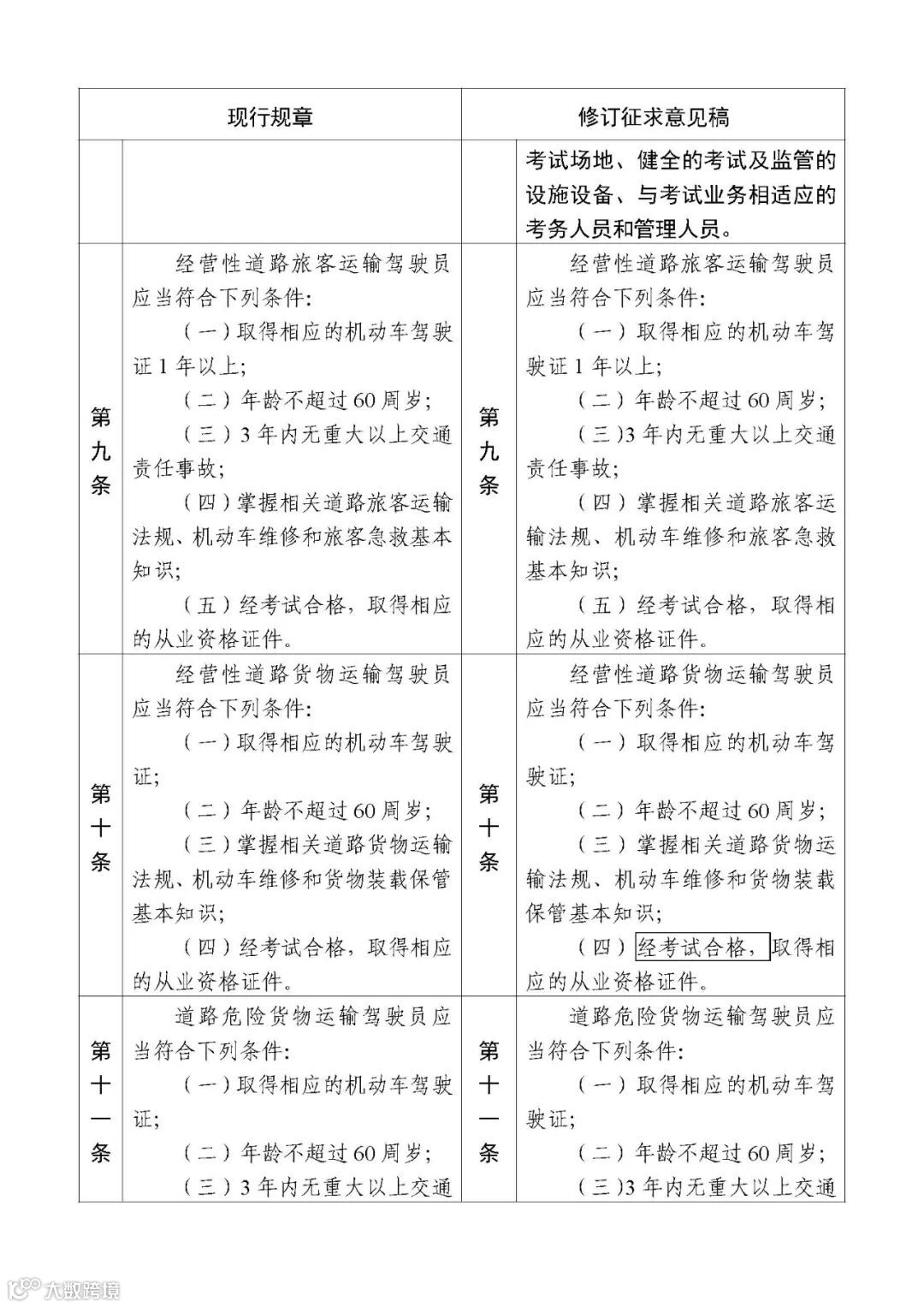
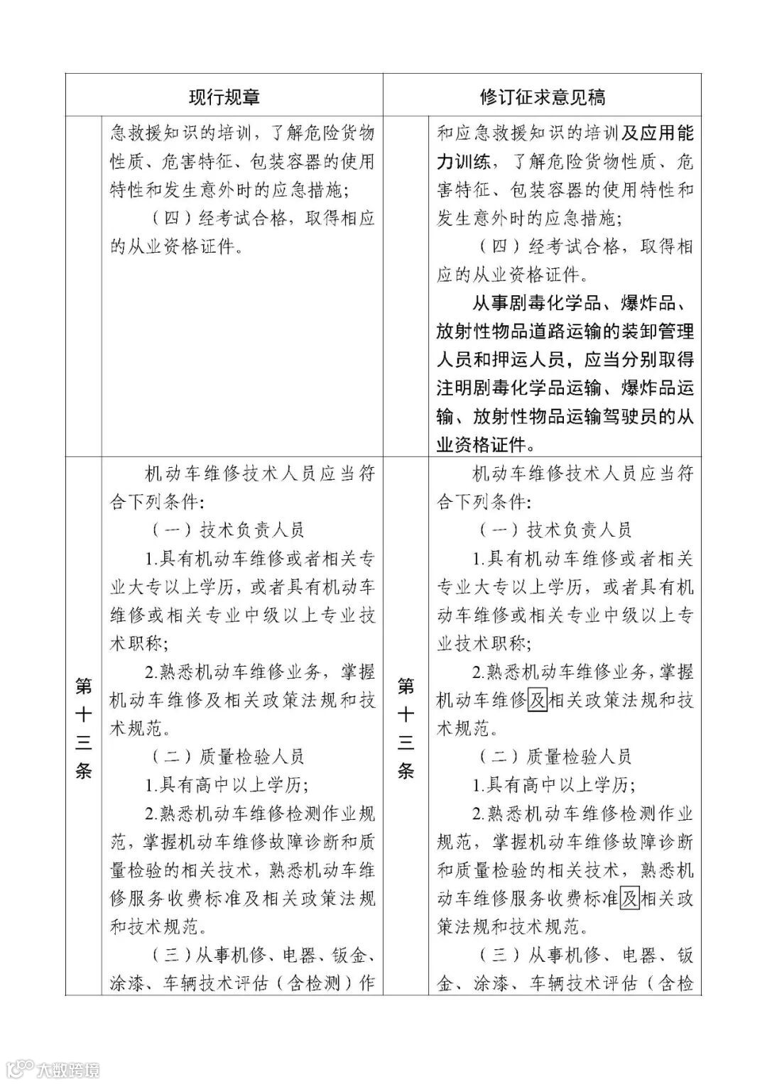
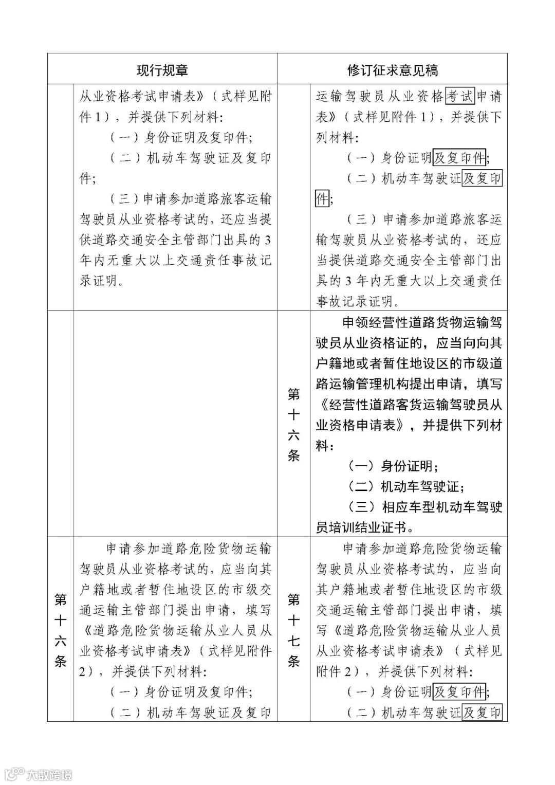
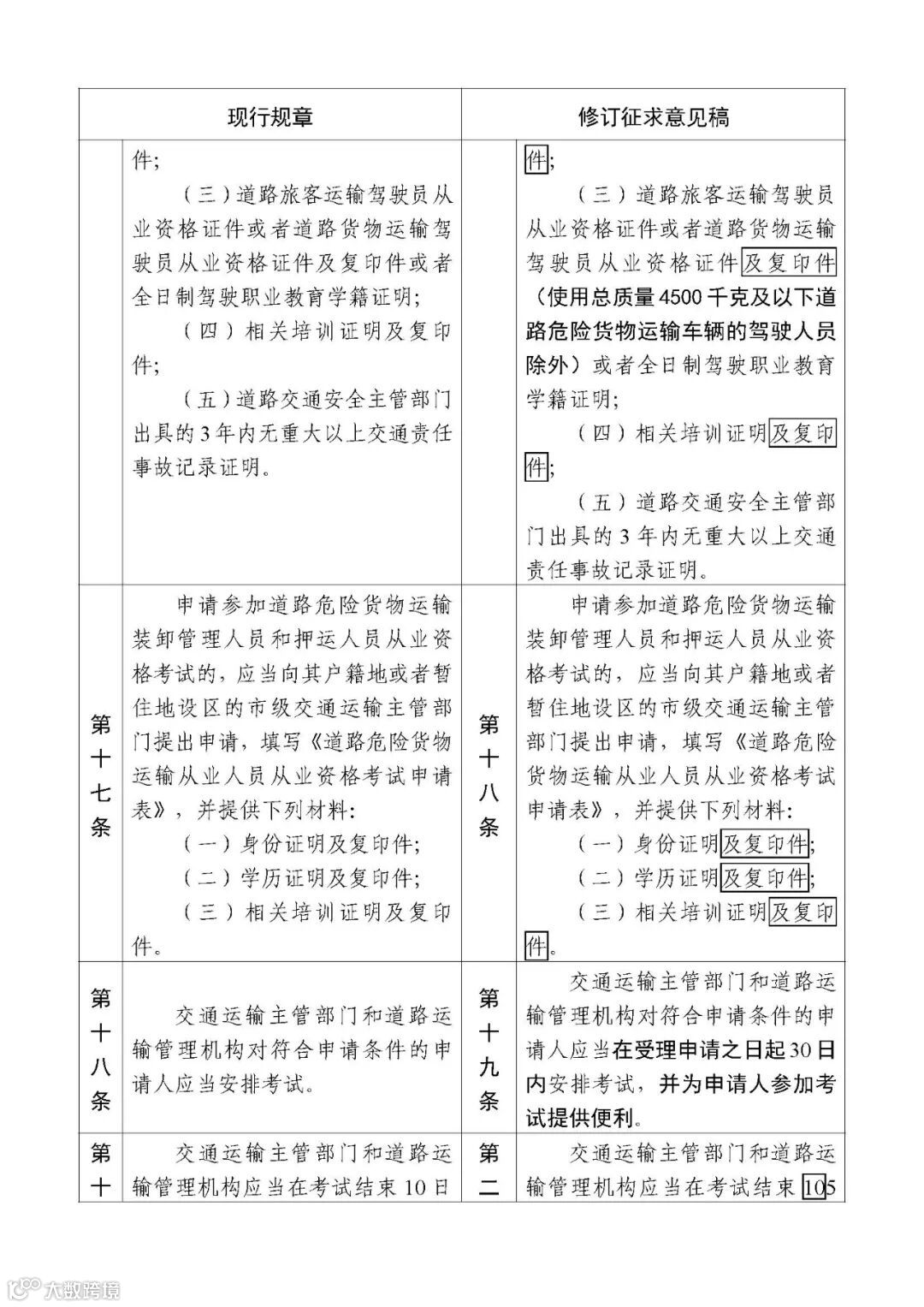
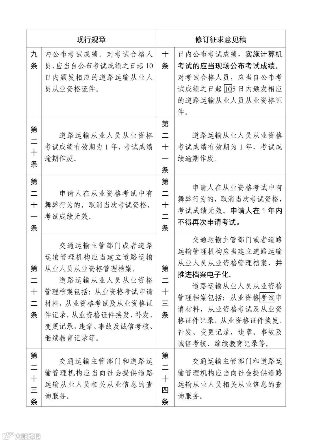
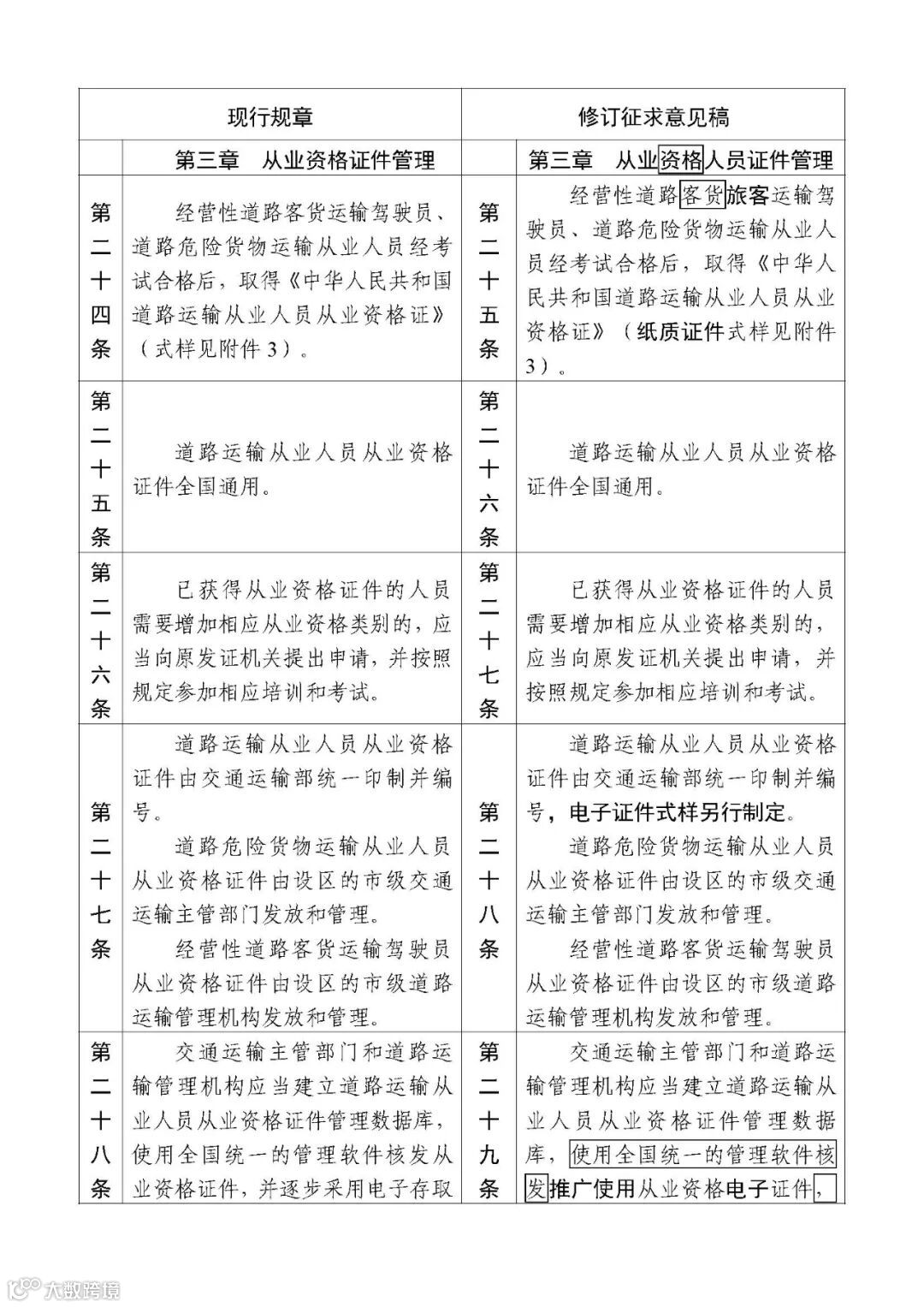
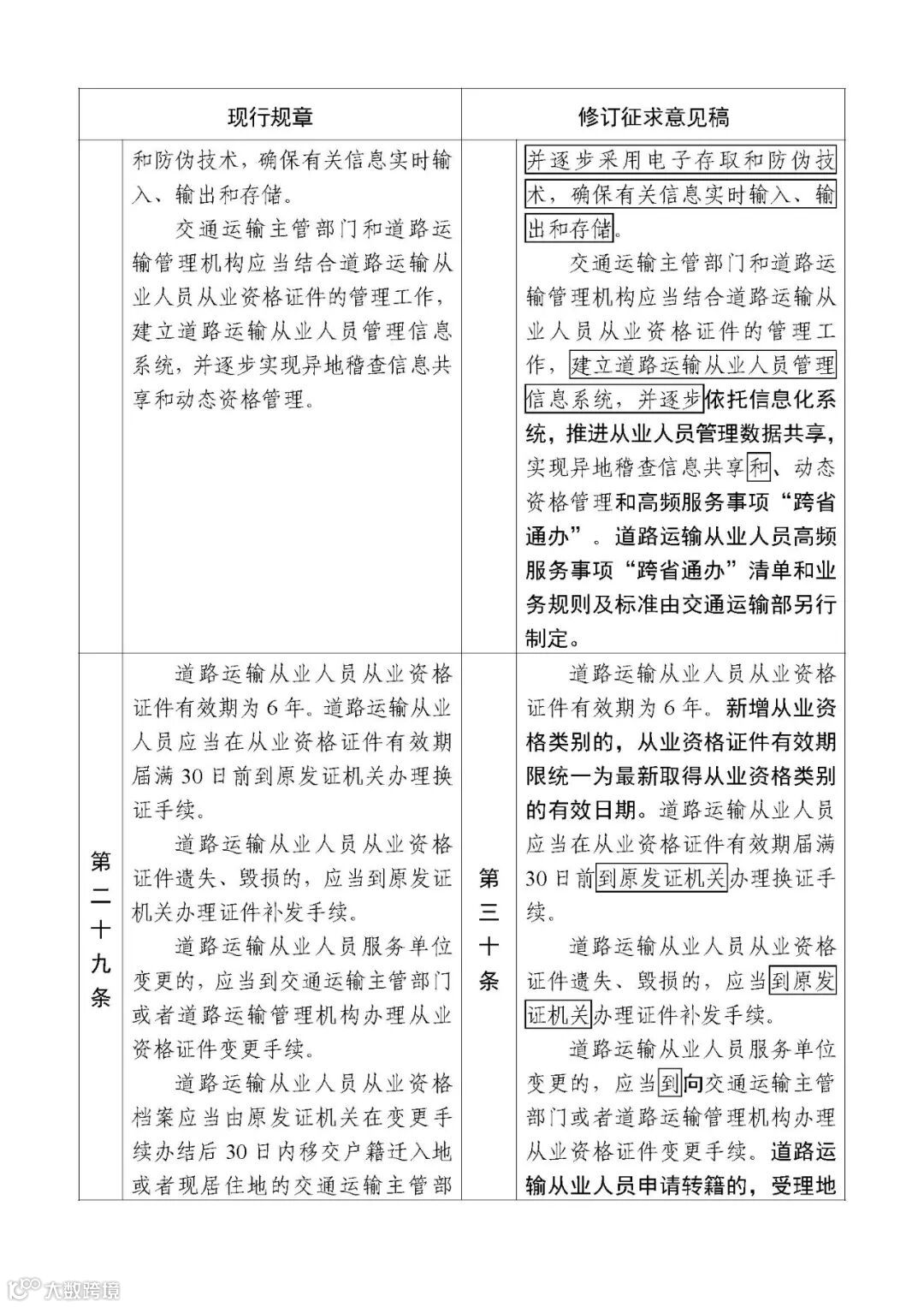
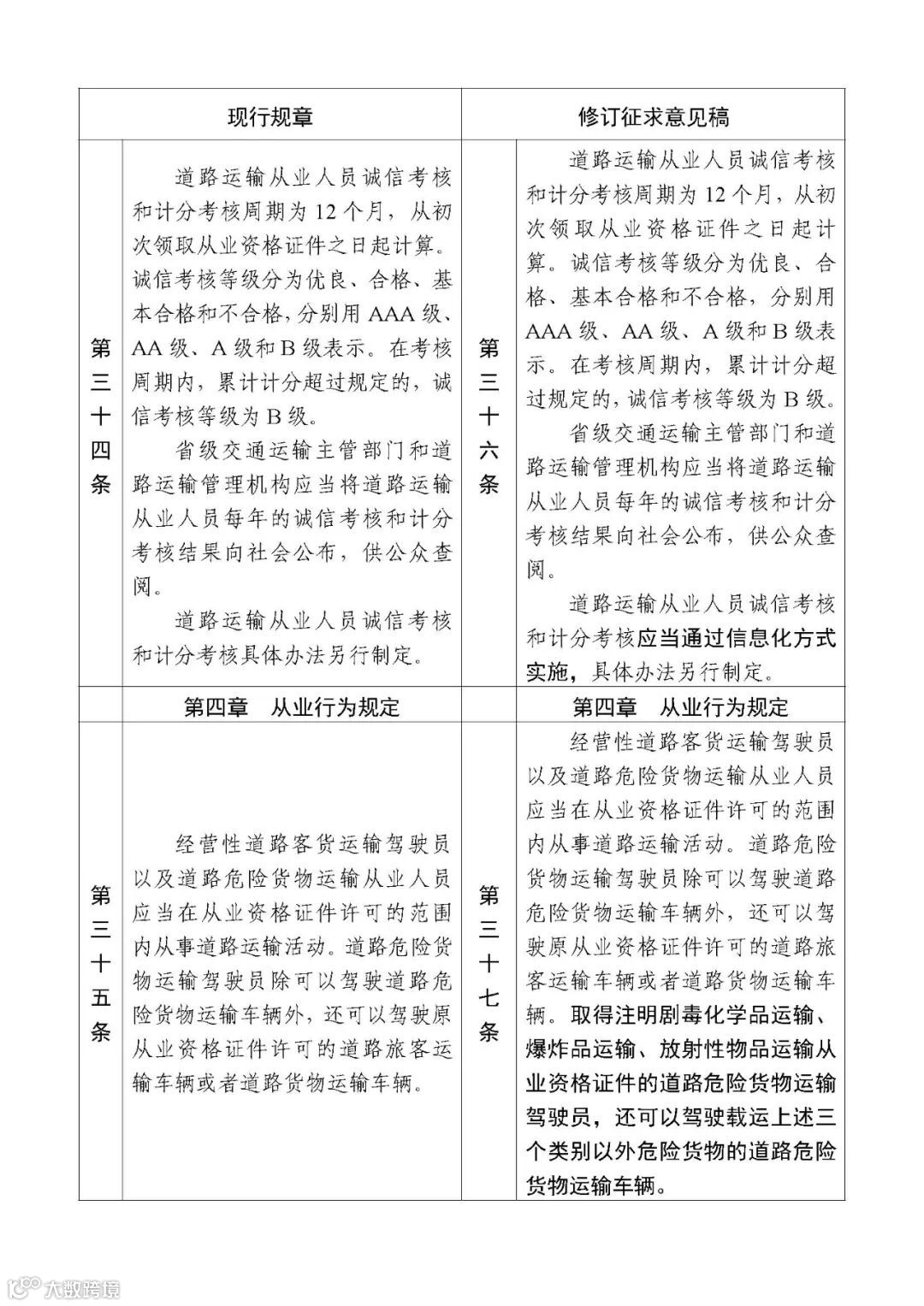
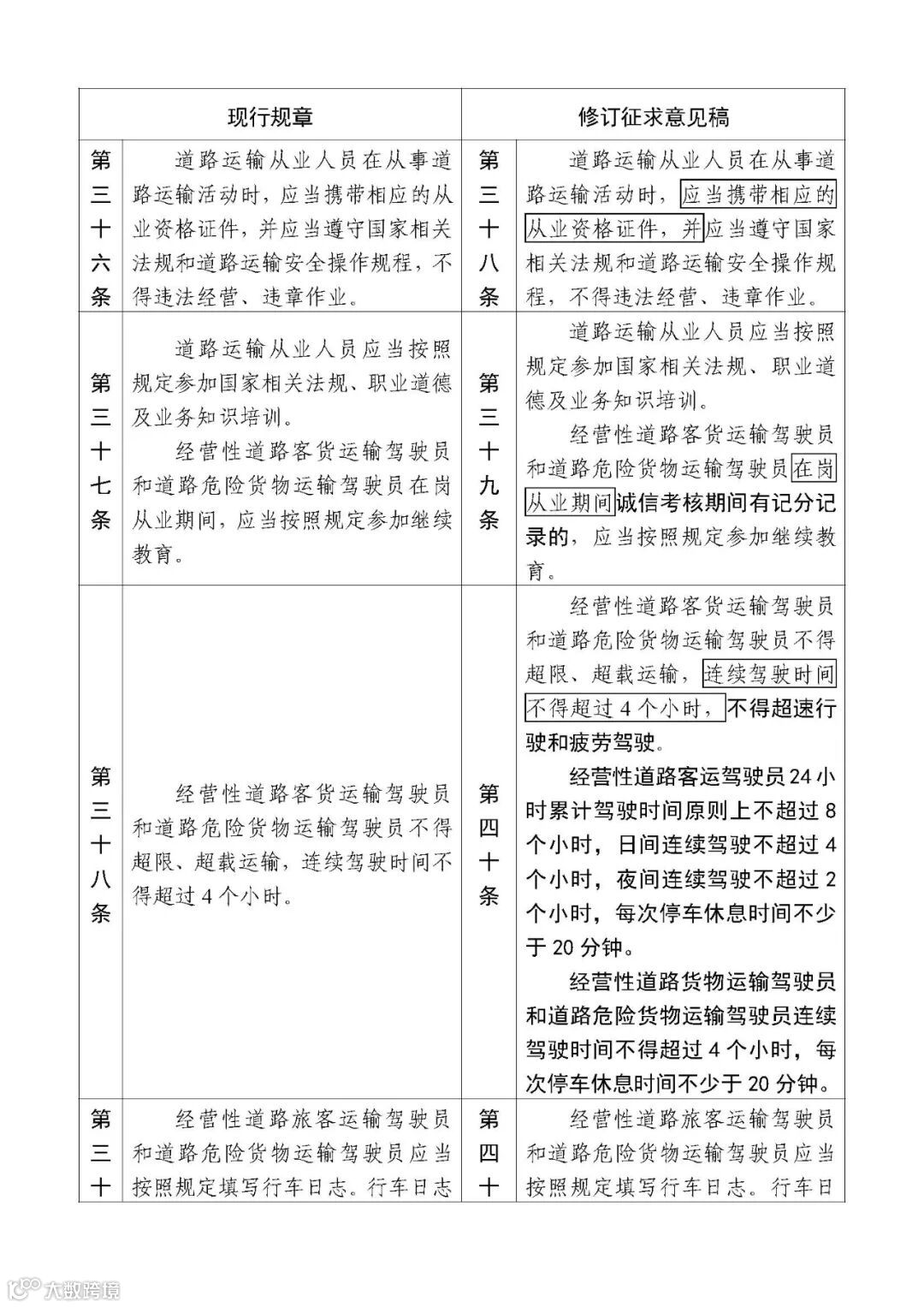
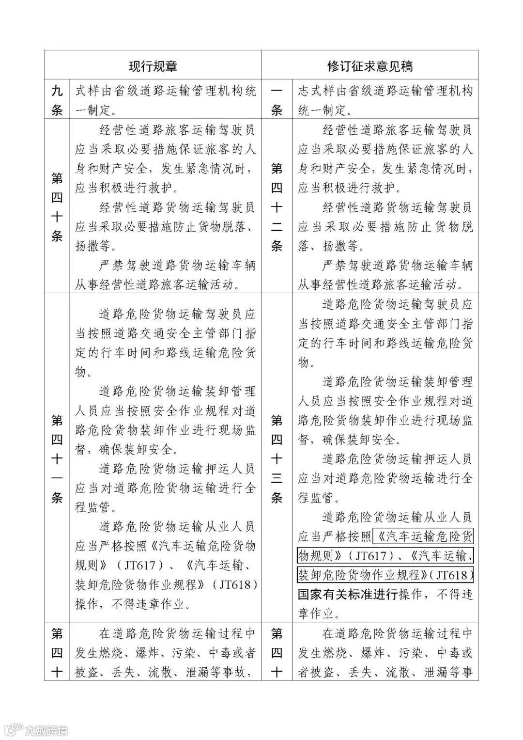
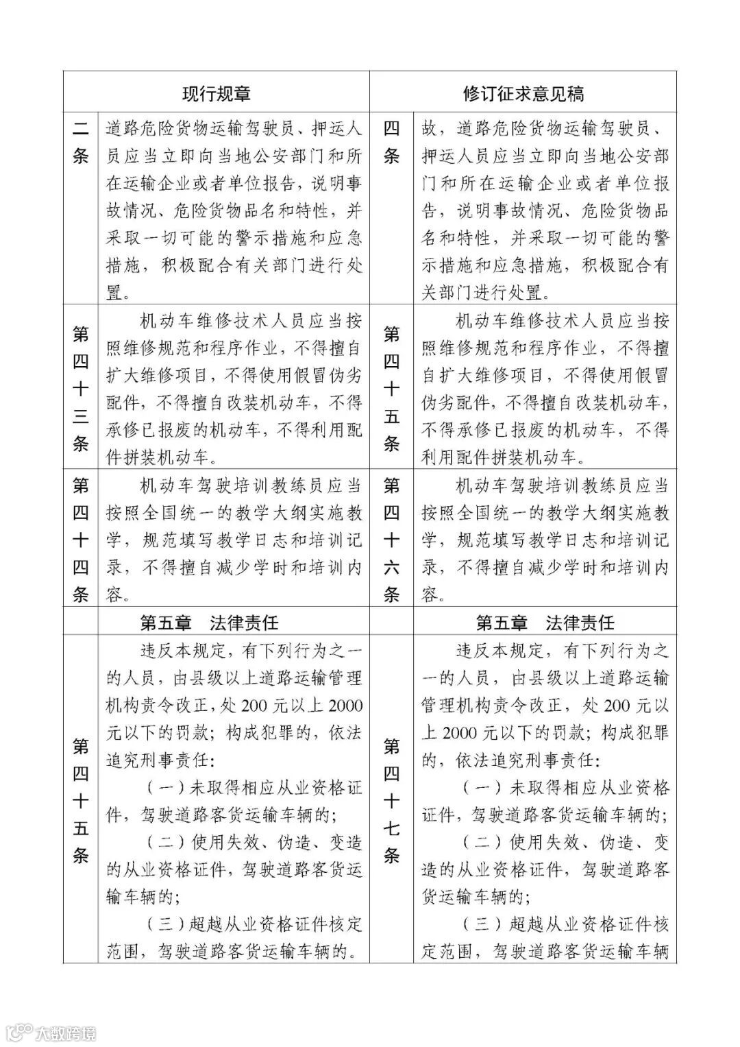
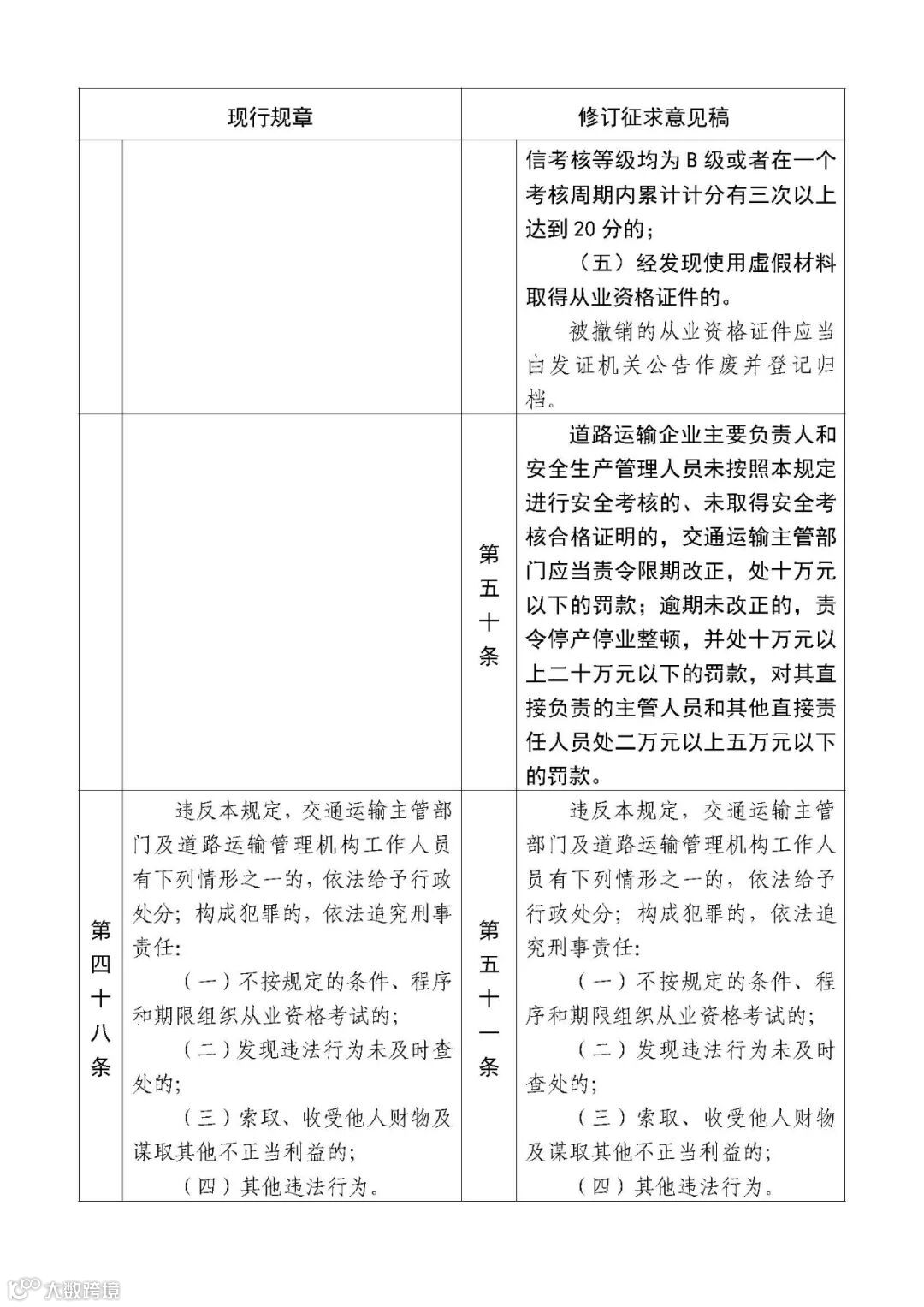
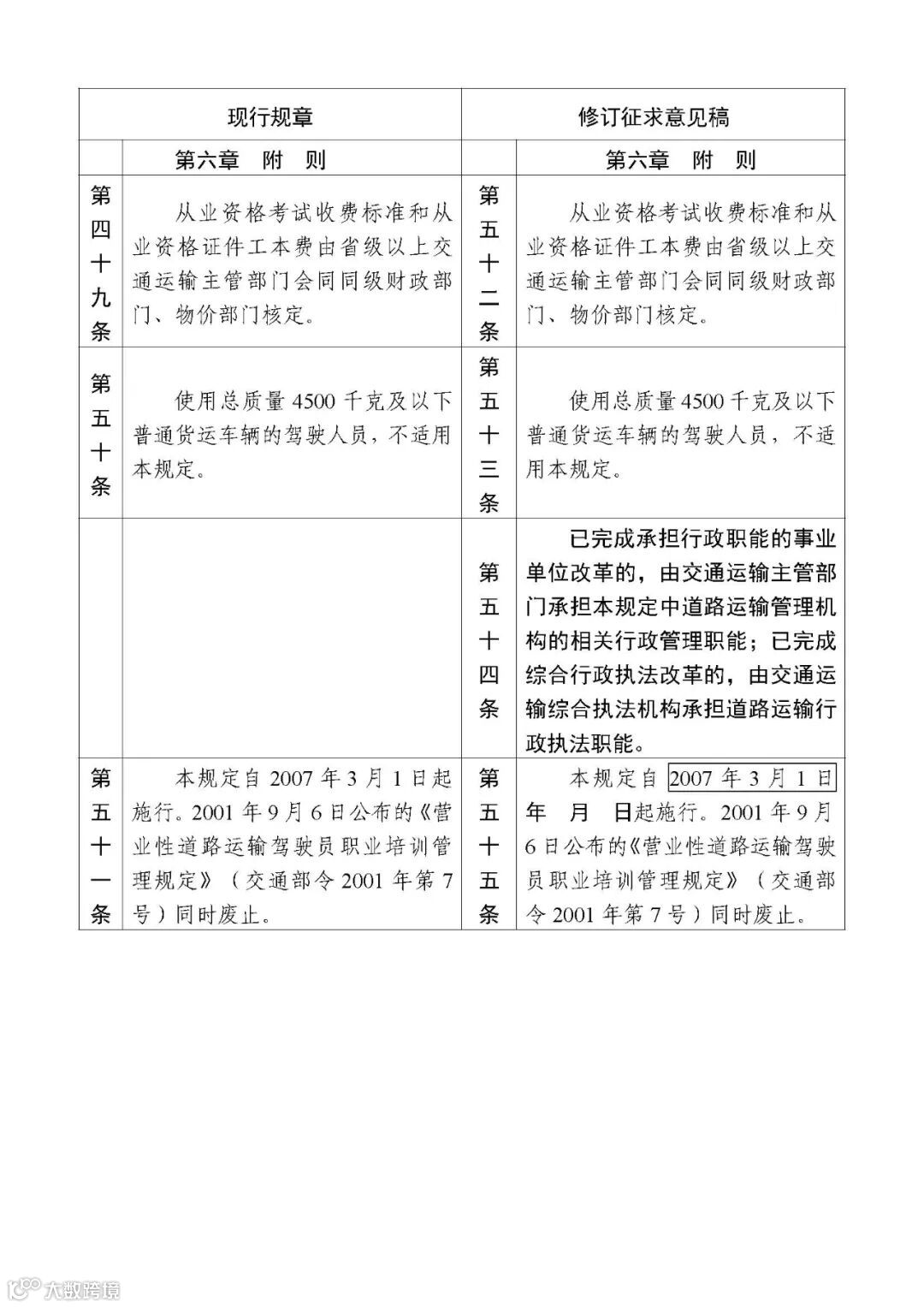
附件1.道路运输从业人员管理规定(修订征求意见稿)修订对照表































附件2.关于《道路运输从业人员管理规定(修订征求意见稿)》的起草说明









