大数跨境

列清单!水利工程建设安全生产这些行为不能有!

列清单!水利工程建设安全生产这些行为不能有! 甘肃省水利水电勘测设计研究院
2022-04-22
1
导读:为进一步强化水利工程建设领域安全生产监督检查,增强检查的针对性、有效性和规范性,水利部监督司组织对《水利工程

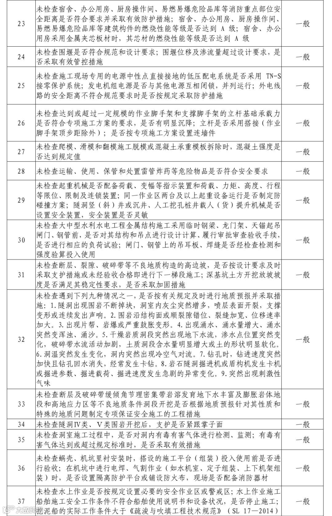
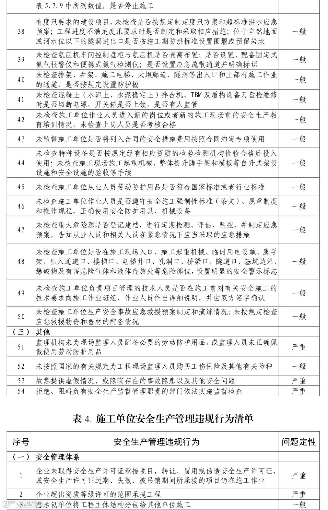
为进一步强化水利工程建设领域安全生产监督检查,增强检查的针对性、有效性和规范性,水利部监督司组织对《水利工程建设安全生产监督检查问题清单(2021年版)》进行修订,形成了《水利工程建设安全生产监督检查问题清单(2022年版)》。


来源:中国水利

【声明】内容源于网络
0
0
甘肃省水利水电勘测设计研究院
公司始建于1958年,是以水利水电工程为主的国家甲级综合性工程勘察设计企业。主要从事大中型水利水电、城乡供水、水生态、新能源、智慧水利等工程的规划、勘测、设计、监理、科研、咨询、工程总承包业务。
内容 984
粉丝 0
甘肃省水利水电勘测设计研究院 公司始建于1958年,是以水利水电工程为主的国家甲级综合性工程勘察设计企业。主要从事大中型水利水电、城乡供水、水生态、新能源、智慧水利等工程的规划、勘测、设计、监理、科研、咨询、工程总承包业务。
总阅读318
粉丝0
内容984