
建筑能耗主要包括采暖、空调、照明、电梯、热水供应、通风等方面的能耗。随着我国经济建设的快速发展,建筑中央空调的普及,中央空调的能耗已经成为建筑能耗的大户,中央空调的能耗经常占建筑能耗的50%以上。

随着我国制定“3060 ”碳中和碳达峰”目标,建筑行业也紧跟国家的步伐,打造高效节能的空调机房,提高能耗利用率,降低碳排放,为社会节能环保做出贡献。

高效机房能量计如何选型
(1)
流量传感器选型

根据《高效空调制冷机房系统能效监测与分级标准》T/CECA20016-2023中的第4.3.4条中对流量计的要求规定:流量传感器的可测量流速范围为0.05~3m/s。
根据实际运行的数据,特别是在过渡季节或末端只有部分负荷运行时,高效机房主管道的流速低至0.1m/s或以下。
电磁流量计基于法拉第电磁感应定律,导电液体在磁场中作切割磁感应线运动时,导体中产生感应电动势,测量流速一般为0.5m/s以上(《电磁流量计》JB/T9248-2015)。
超声波流量计依靠超声波信号在流体中传播的时间差,来测量流体流速,时间精度可达22皮秒,因此可以测量极低的流速,测量流速低至0.02m/s。(《热量表》GB/T32224-2020)
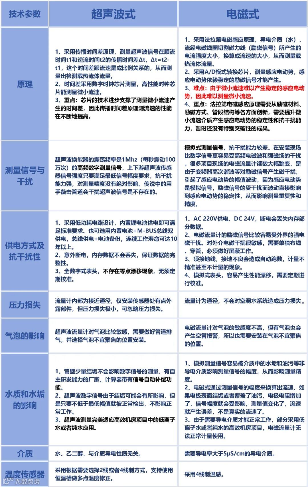
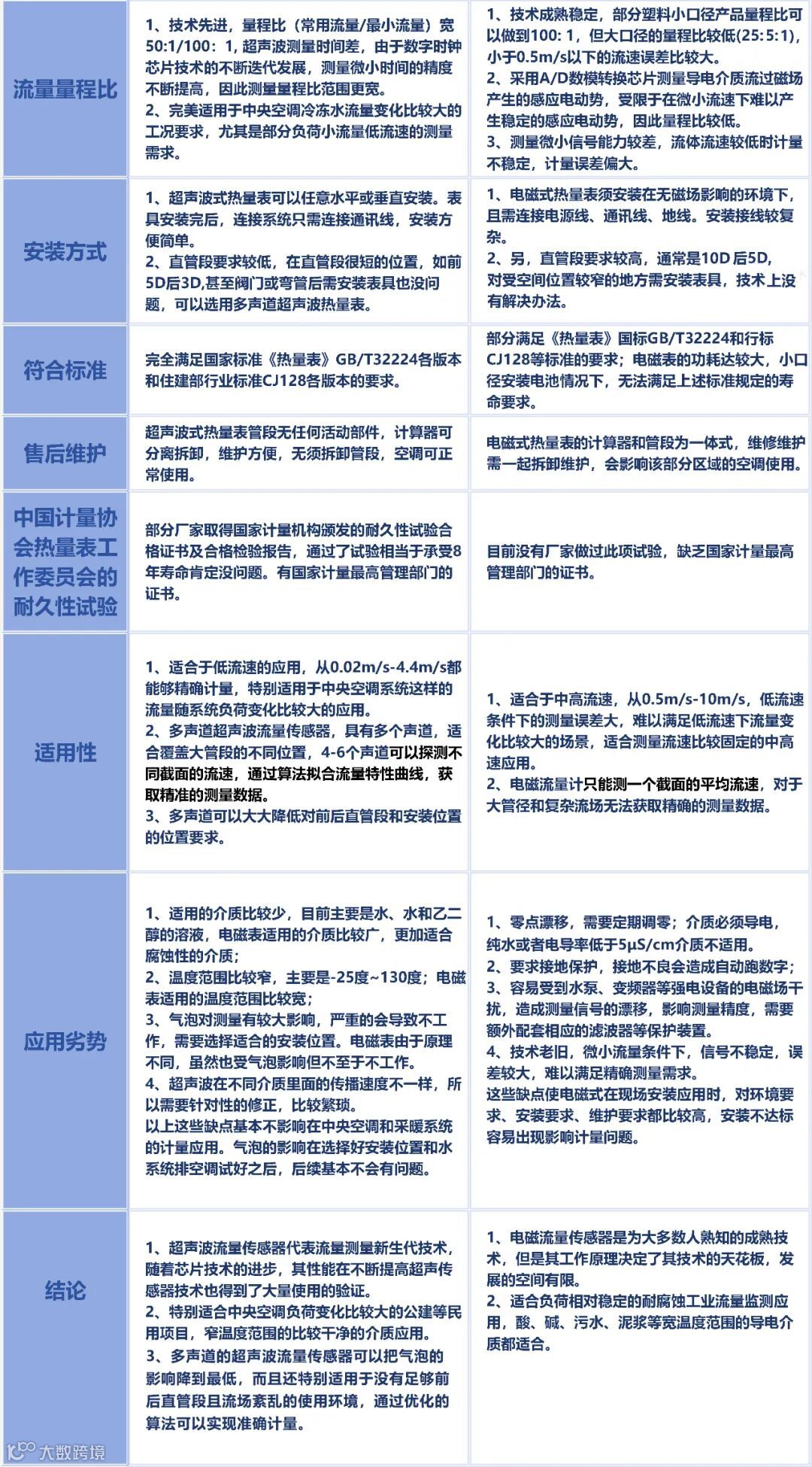
超声波式
VS
电磁式


[点击可查看大图]
通过对比,要选满足低流速条件下,能正常运行并保证计量精度的就采用超声波流量传感器。
-END-
广州柏诚将一如既往地秉承“让节能成为每个人的习惯”的企业愿景,“以客户为中心,诚信共赢”的核心价值观。坚持“质量第一,诚信为本,持续创新,顾客满意”的经营理念,全心服务客户,不断推出更多创新节能的产品,为提高公共建筑运行能效提供更科学的节能解决方案,为绿色节能建筑的推广和普及贡献力量,助力实现我国“碳达峰、碳中和”的目标!



