为有效指导全国范围内水库清淤的实施,统一协调各地的主要规范标准,保障水库清淤的合规一致性及监督管理的科学合理性。2022年3月,长江水利委员会长江科学院按照水利部工作安排,编写了《水库清淤技术规范》标准项目建议书,经水利部国科司组织专家论证,同意立项。长江水利委员会长江科学院作为主编单位,认真组织、统一协调开展了标准编制工作。
国外关注和重视水库清淤技术管理的时间节点主要在20世纪90年代中期以后。目前国外主要对于水库泥沙淤积规律及其影响机理的研究较多,对于水库清淤技术管理规范相关的研究还较为薄弱和缺乏。本标准的编制是贯彻落实中央治水方针,保障河湖生态健康、保障河道安全及社会稳定的需要,并能产生重要的经济、社会效益和环境效益。
编制该标准能从技术规范上对无序清淤等损害库区水生态环境等行为加以限制和规范,维护水库健康。《水库清淤技术规范》包括从清淤可行性论证,到清淤方案设计、清淤实施以及清淤验收等全流程环节的技术指导,具有显著的系统性和先进性。本标准拟在高度总结近10年来国内主要流域和诸多江河的多个水库清淤可行性论证以及实施过程中的核心技术和研究成果的基础上编制本技术规范,具有一定的技术成熟性。
我国现有的水库清淤相关规章制度主要分散于《水法》《防洪法》《河道管理条例》等;国内相关的标准或规范主要是围绕河道疏浚的设计及施工,采砂的规划编制与实施监督管理等活动,包括:《疏浚与吹填工程技术规范》《疏浚与吹填工程设计规范》《疏浚与吹填工程施工规范》《河道采砂规划编制与实施监督管理技术规范》等,在生态疏浚方面,江苏省质量技术监督局2017年发布了《河湖生态疏浚工程施工技术规范》,对生态疏浚工程的查勘、船舶调遣、施工、验收等作了规定。
在践行生态环保、绿色优先发展理念的新形势下,同时水库清淤需求旺盛的背景下,与已有疏浚相关标准相比,本标准包含的内容更为全面和系统,考虑的因素更多,适用于全国水库清淤。在技术内容上,已有规范主要围绕河道的疏浚设计与施工,本规范在此基础上,基于水库的特性以及库区淤积与河道淤积的差异,对技术要求有所调整,更符合水库清淤的实践,部分交叉或相似的内容可通过具体说明及解释予以解决,编制更具科学性。而且本标准增加了水库清淤论证相关内容,是对已有规范的拓展发展和创新。
本标准编制过程中充分吸收了《水法》《防洪法》《河道管理条例》等及各省市地方性法规或规章有关原则和思想,具有较好的协调性,不影响其他相关法律法规的顺利实施。
本标准为新制定标准,主要分为8章,各章节主要内容及编制要求如下:
第1章总则。
提出编制目的、适用范围、共性规定、引用标准等。
第2章术语。
对涉及的重要专业术语进行定义。
第3章基本资料。
主要包括水文气象资料、地形地质资料、淤积物物理化学特性资料和其他资料。
第4章清淤论证。
对清淤论证中涉及的必要性、可行性等内容,从淤积影响分析、清淤决策、清淤效益等方面进行了规定。
第5章清淤设计。
对清淤设计中平面布置、断面设计、工程量计算、堆场设计、施工组织设计等内容进行了规定。
第6章清淤实施。
对清淤实施过程中施工前准备、施工设备调遣、清淤施工、现场管理等方面做出相关规定。
第7章清淤淤积物处置及利用。
从减量化、无害化、资源化三方面对清淤淤积物的处置及利用做出相关规定。
第8章清淤验收。
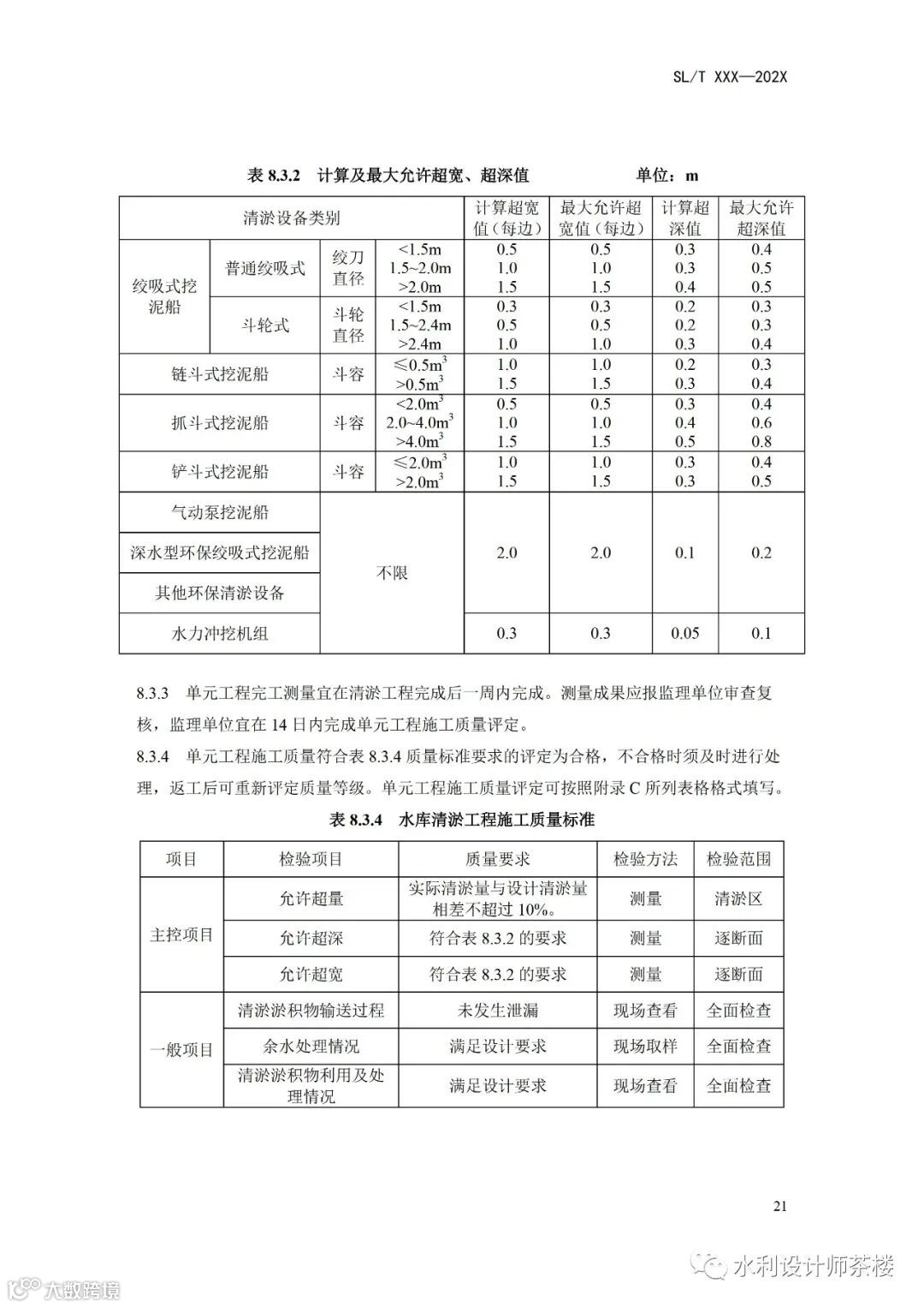
包括项目划分、清淤工程施工质量检验评定、工程验收等进行了规定。
附录A 水库清淤可行性论证报告编制目录
附表 B 水库清淤方案设计报告编制目录
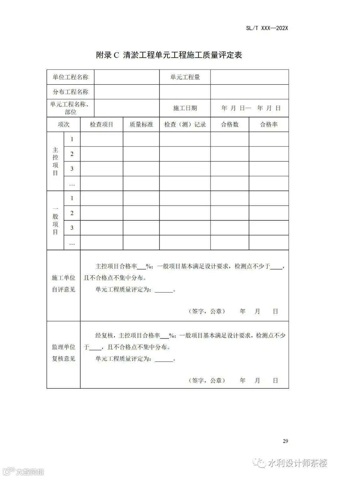
附表 C 清淤工程单元工程施工质量评定表
附表 D 完工验收申请表
条文说明。
对正文和附录的条文内容作必要的解释,说明条文制定的主要依据及执行时应注意的事项。

各有关单位及专家:
根据水利部标准制修订工作计划,由水利部运行管理司主持、长江水利委员会长江科学院主编行业标准《水库清淤技术规范》,目前已完成征求意见稿,现征求有关单位及专家意见。请认真组织研究讨论,提出修改意见,并于2023年9月11日前将征求意见表电子版发送联系人,逾期未反馈视为无意见。
征求意见稿可登陆水利部国际合作与科技司门户网站(http://gjkj.mwr.gov.cn/)下载。
联 系 人:李志晶
电 话:027-82820843 13407104495
电子邮箱:lzjketty@126.com
附件1:征求意见单位及专家名单
附件2:征求意见表
水利部运行管理司
2023年8月11日

























































来源:水利部国际合作与科技司、水利设计师茶楼

