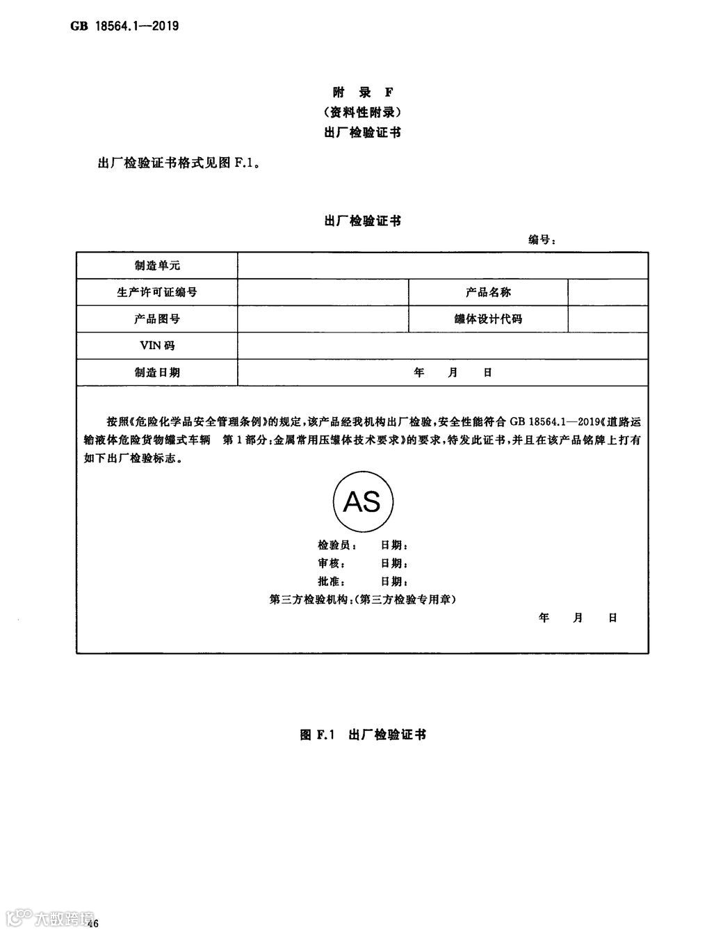
《GB18564.1-2019 道路运输液体危险货物罐式车辆第1部分:金属常压罐体技术要求》已于2019年10月14日发布,将于2020年1月1日实施。

广州市危险货物运输行业协会《GB18564.1-2019 道路运输液体危险货物罐式车辆第1部分:金属常压罐体技术要求》已于2019年10月14日发布,将于2020年1月1日实施。
