




















































企业违反新《安全生产法》处罚对照表,依照检查!
类别 |
违法情形 |
首次检查 |
逾期不到位 |
组织机构和职责 |
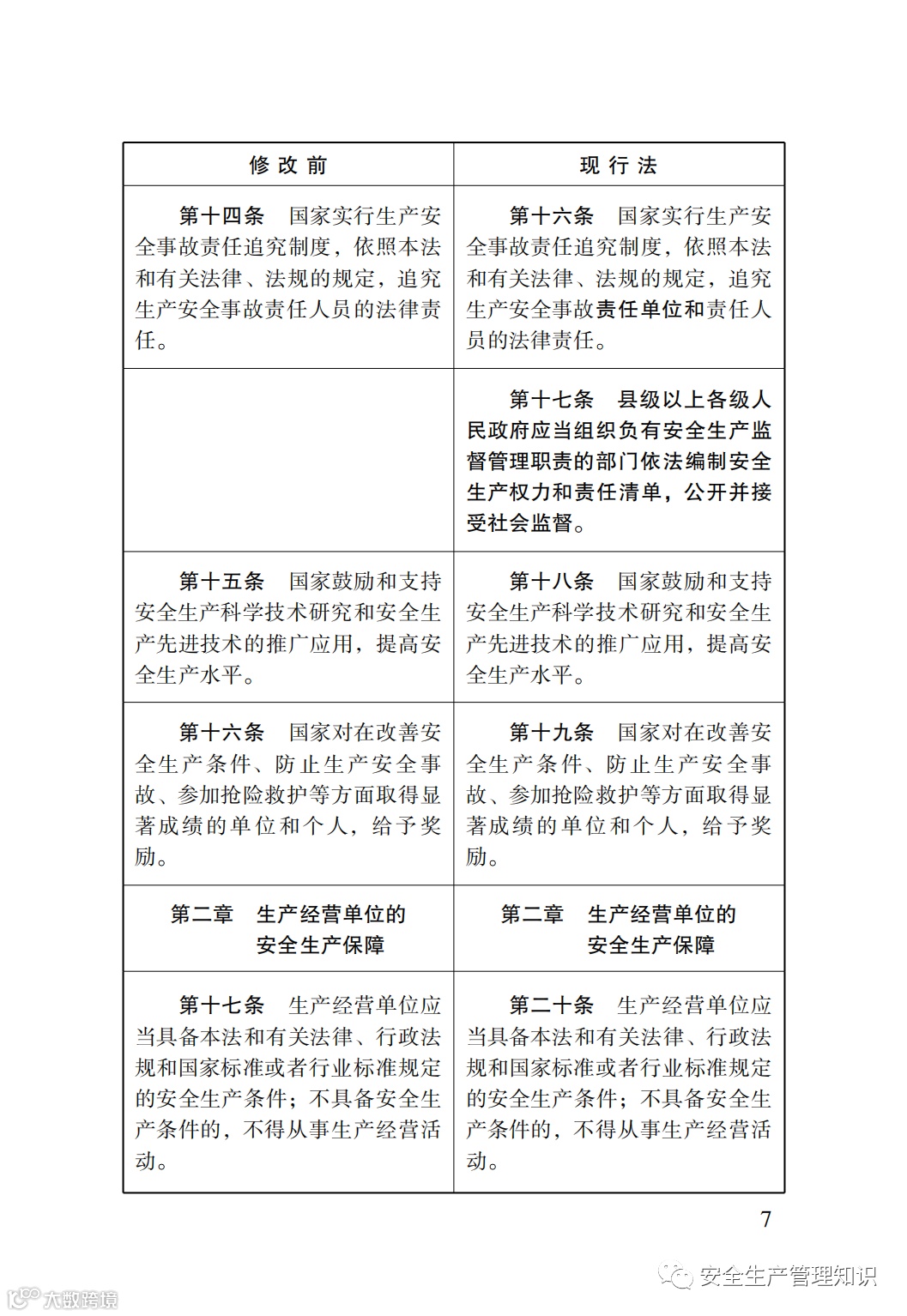
主要负责人未履行安全生产管理职责的 |
责令限期改正,处二万元以上五万元以下的罚款 |
逾期未改正的,处五万元以上十万元以下的罚款,责令生产经营单位停产停业整顿 |
生产经营单位的其他负责人和安全生产管理人员未履行本法规定的安全生产管理职责的 |
责令限期改正,处一万元以上三万元以下的罚款 |
导致发生生产安全事故的,暂停或者吊销其与安全生产有关的资格,并处上一年年收入百分之二十以上百分之五十以下的罚款;构成犯罪的,依照刑法有关规定追究刑事责任。 | |
未按照规定设置安全生产管理机构或者配备安全生产管理人员的 |
责令限期改正,处十万元以下的罚款 |
责令停产停业整顿,并处十万元以上二十万元以下的罚款,对其直接负责的主管人员和其他直接责任人员处二万元以上五万元以下的罚款 |
|
安全 生产 投入 |
决策机构、主要负责人或者个人经营的投资人不依照本法规定保证安全生产所必需的资金投入,致使生产经营单位不具备安全生产条件的 |
责令限期改正,提供必需的资金 |
责令生产经营单位停产停业整顿 |
制度 规程 |
生产、经营、运输、储存、使用危险物品或者处置废弃危险物品,未建立专门安全管理制度、未采取可靠的安全措施的 |
责令限期改正,可以处十万元以下的罚款 |
责令停产停业整顿,并处十万元以上二十万元以下的罚款,对其直接负责的主管人员和其他直接责任人员处二万元以上五万元以下的罚款 |
未建立事故隐患排查治理制度的 未建立安全风险分级管控制度或者未按照安全风险分级采取相应管控措施的 |
责令限期改正,可以处十万元以下的罚款 |
责令停产停业整顿,并处十万元以上二十万元以下的罚款,对其直接负责的主管人员和其他直接责任人员处二万元以上五万元以下的罚款 |
|
与从业人员订立协议,免除或者减轻其对从业人员因生产安全事故伤亡依法应承担的责任的 |
该协议无效;对生产经营单位的主要负责人、个人经营的投资人处二万元以上十万元以下的罚款 |
||
教育 培训 |
危险物品的生产、经营、储存单位以及矿山、金属冶炼、建筑施工、道路运输单位的主要负责人和安全生产管理人员未按照规定经考核合格的 |
责令限期改正,可以处十万元以下的罚款 |
责令停产停业整顿,并处十万元以上二十万元以下的罚款,对其直接负责的主管人员和其他直接责任人员处二万元以上五万元以下的罚款 |
教育 培训 |
未按照规定对从业人员、被派遣劳动者、实习学生进行安全生产教育和培训,或者未按照规定如实告知有关的安全生产事项的; |
责令限期改正,可以处十万元以下的罚款 |
责令停产停业整顿,并处十万元以上二十万元以下的罚款,对其直接负责的主管人员和其他直接责任人员处二万元以上五万元以下的罚款 |
未如实记录安全生产教育和培训情况的 |
|||
特种作业人员未按照规定经专门的安全作业培训并取得相应资格,上岗作业的 |
|||
生产 设备 设施 |
未按照规定对矿山、金属冶炼建设项目或者用于生产、储存、装卸危险物品的建设项目进行安全评价的 |
责令停止建设或者停产停业整顿,限期改正,并处十万元以上五十万元以下的罚款,对其直接负责的主管人员和其他直接责任人员处二万元以上五万元以下的罚款 |
处五十万元以上一百万元以下的罚款,对其直接负责的主管人员和其他直接责任人员处五万元以上十万元以下的罚款;构成犯罪的,依照刑法有关规定追究刑事责任 |
矿山、金属冶炼建设项目或者用于生产、储存、装卸危险物品的建设项目没有安全设施设计或者安全设施设计未按照规定报经有关部门审查同意的 |
|||
矿山、金属冶炼建设项目或者用于生产、储存、装卸危险物品的建设项目的施工单位未按照批准的安全设施设计施工的 |
|||
矿山、金属冶炼建设项目或者用于生产、储存危险物品的建设项目竣工投入生产或者使用前,安全设施未经验收合格的 |
|||
未在有较大危险因素的生产经营场所和有关设施、设备上设置明显的安全警示标志的 |
责令限期改正,可以处五万元以下的罚款 |
处五万元以上二十万元以下的罚款,对其直接负责的主管人员和其他直接责任人员处一万元以上二万元以下的罚款;情节严重的,责令停产停业整顿 |
|
安全设备的安装、使用、检测、改造和报废不符合国家标准或者行业标准的 |
|||
未对安全设备进行经常性维护、保养和定期检测的 |
|||
生产 设备 设施 |
未为从业人员提供符合国家标准或者行业标准的劳动防护用品的 |
责令限期改正,可以处五万元以下的罚款 |
处五万元以上二十万元以下的罚款,对其直接负责的主管人员和其他直接责任人员处一万元以上二万元以下的罚款;情节严重的,责令停产停业整顿 |
危险物品的容器、运输工具,以及涉及人身安全、危险性较大的海洋石油开采特种设备和矿山井下特种设备未经具有专业资质的机构检测、检验合格,取得安全使用证或者安全标志,投入使用的 |
|||
使用应当淘汰的危及生产安全的工艺、设备的 |
|||
生产、经营、储存、使用危险物品的车间、商店、仓库与员工宿舍在同一座建筑内,或者与员工宿舍的距离不符合安全要求的 |
处五万元以下的罚款,对其直接负责的主管人员和其他直接责任人员处一万元以下的罚款 |
责令停产停业整顿;构成犯罪的,依照刑法有关规定追究刑事责任 |
|
生产经营场所和员工宿舍未设有符合紧急疏散需要、标志明显、保持畅通的出口,或者锁闭、封堵生产经营场所或者员工宿舍出口的 |
|||
作业 安全 |
进行爆破、吊装、动火、临时用电以及国务院应急管理部门会同国务院有关部门规定的其他危险作业,未安排专门人员进行现场安全管理的 |
责令限期改正,可以处十万元以下的罚款 |
责令停产停业整顿,并处十万元以上二十万元以下的罚款,对其直接负责的主管人员和其他直接责任人员处二万元以上五万元以下的罚款 |
将生产经营项目、场所、设备发包或者出租给不具备安全生产条件或者相应资质的单位或者个人的 |
责令限期改正,没收违法所得;违法所得十万元以上的,并处违法所得二倍以上五倍以下的罚款;没有违法所得或者违法所得不足十万元的,单处或者并处十万元以上二十万元以下的罚款;对其直接负责的主管人员和其他直接责任人员处一万元以上二万元以下的罚款;导致发生生产安全事故给他人造成损害的,与承包方、承租方承担连带赔偿责任 |
||
未与承包单位、承租单位签订专门的安全生产管理协议或者未在承包合同、租赁合同中明确各自的安全生产管理职责,或者未对承包单位、承租单位的安全生产统一协调、管理的 |
责令限期改正,可以处五万元以下的罚款,对其直接负责的主管人员和其他直接责任人员可以处一万元以下的罚款 |
责令停产停业整顿 |
|
作业 安全 |
两个以上生产经营单位在同一作业区域内进行可能危及对方安全生产的生产经营活动,未签订安全生产管理协议或者未指定专职安全生产管理人员进行安全检查与协调的 |
责令限期改正,可以处五万元以下的罚款,对其直接负责的主管人员和其他直接责任人员可以处一万元以下的罚款 |
责令停产停业 |
隐患 排查 治理 |
未将事故隐患排查治理情况如实记录或者未向从业人员通报的 |
责令限期改正,可以处十万元以下的罚款 |
责令停产停业整顿,并处十万元以上二十万元以下的罚款,对其直接负责的主管人员和其他直接责任人员处二万元以上五万元以下的罚款 |
未采取措施消除事故隐患的 |
责令立即消除或者限期消除 |
||
生产经营单位拒不执行(立即消除或者限期消除隐患指令)的 |
责令停产停业整顿,并处十万元以上五十万元以下的罚款,对其直接负责的主管人员和其他直接责任人员处二万元以上五万元以下的罚款 |
||
拒绝、阻碍负有安全生产监督管理职责的部门依法实施监督检查的 |
责令改正;拒不改正的,处二万元以上二十万元以下的罚款;对其直接负责的主管人员和其他直接责任人员处一万元以上二万元以下的罚款 |
||
重大 危险 源管 理 |
对重大危险源未登记建档,或者未进行评估、监控,或者未制定应急预案的 |
责令限期改正,可以处十万元以下的罚款 |
责令停产停业整顿,并处十万元以上二十万元以下的罚款,对其直接负责的主管人员和其他直接责任人员处二万元以上五万元以下的罚款 |
应急 救援 |
未按照规定制定生产安全事故应急救援预案或者未定期组织演练的 |
责令限期改正,可以处十万元以下的罚款 |
责令停产停业整顿,并处十万元以上二十万元以下的罚款,对其直接负责的主管人员和其他直接责任人员处二万元以上五万元以下的罚款 |
事故 管理 |
主要负责人在本单位发生生产安全事故时,不立即组织抢救或者在事故调查处理期间擅离职守或者逃匿的 |
给予降级、撤职的处分,并由安全生产监督管理部门处上一年年收入百分之六十至百分之一百的罚款;对逃匿的处十五日以下拘留;构成犯罪的,依照刑法有关规定追究刑事责任。 生产经营单位主要负责人对生产安全事故隐瞒不报、谎报或者迟报的,依照前款规定处罚 |
|


