《危险货物道路运输规则 第1部分:通则》等6项交通运输行业标准第1号修改单业经审查通过,现予发布。标准修改单自发布之日起即实施。标准修改单由人民交通出版社股份有限公司出版,并在中华人民共和国交通运输部网站公告。
附件:1.《危险货物道路运输规则 第1部分:通则》(JT/T 617.1—2018)行业标准第1号修改单
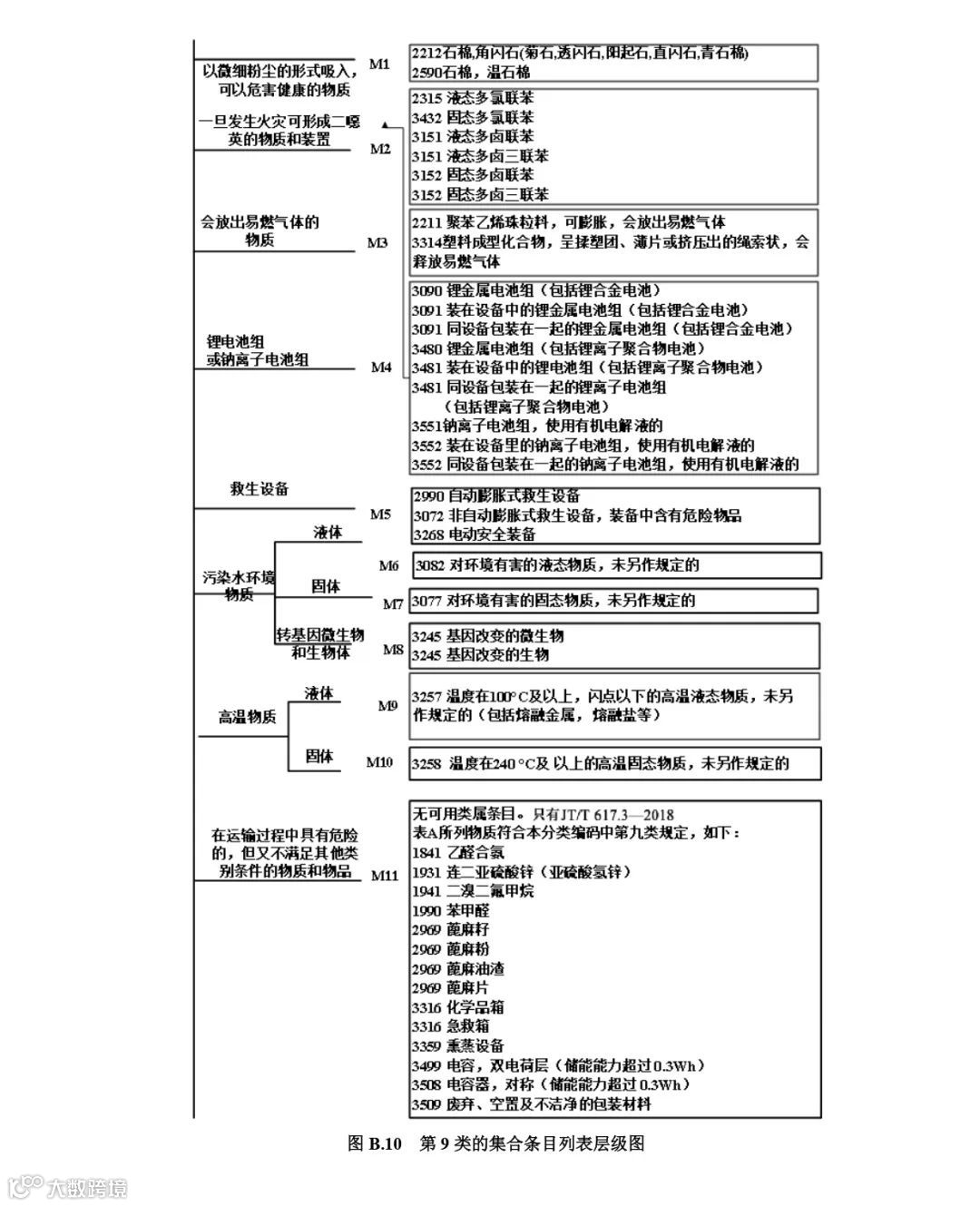
附件:2.《危险货物道路运输规则 第2部分:分类》(JT/T 617.2—2018)行业标准第1号修改单
附件:3.《危险货物道路运输规则 第3部分:品名及运输要求索引》(JT/T 617.3—2018)
行业标准第1号修改单
附件:4.《危险货物道路运输规则 第4部分:运输包装使用要求》(JT/T 617.4—2018)
行业标准第1号修改单
附件:5.《危险货物道路运输规则 第5部分:托运要求》(JT/T 617.5—2018)行业标准第1号修改单
附件:6.《危险货物道路运输规则 第6部分:装卸条件及作业要求》(JT/T 617.6—2018)
行业标准第1号修改单


