2021年2月,证监会发布《监管规则适用指引—关于申请首发上市企业股东信息披露》,要求发行人承诺并披露是否存在“法律法规规定禁止持股的主体直接或间接持有发行人股份”的情形,并要求中介机构针对股权架构为两层以上、无实际经营业务、入股交易价格异常的公司或有限合伙企业股东层层穿透至最终持有人及对其股东资格进行核查说明。上交所、深交所随即发布关于首发企业股东信息披露监管通知,进一步将股东资格核查说明范围扩大至所有直接或间接持有发行人股份的主体。
实践中,部分发行人为避免影响IPO进程,在未完全掌握穿透股权结构甚至未理解“法律法规规定禁止持股的主体包括哪些”的情况下,即盲目承诺披露其不存在负面持股主体,殊不知因此可能涉及虚假承诺及虚假信息披露情形。
笔者拟梳理现行法律、法规规定禁止持股的主体范围,并结合实务介绍股东穿透核查中常见问题的处理应对方式,以期共同探讨。
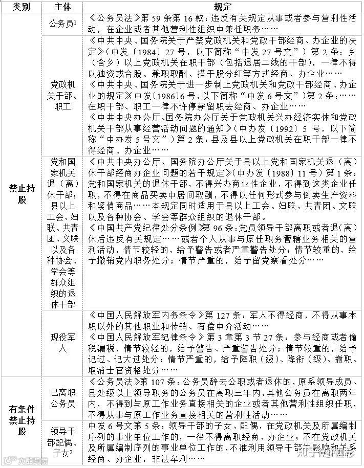
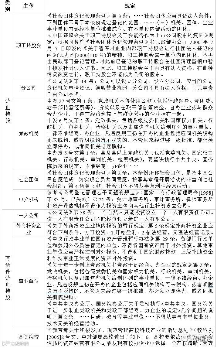
一、法律、法规规定禁止持股主体
1、自然人
2、非自然人
二、穿透核查股东适格性问题
1、公务员、党政干部等通过私募股权基金间接持有发行人股份
值得思考的是,《公务员法》禁止公务员违反有关规定从事营利性活动,中发27号文、中发6号文等禁止党政干部经商、办企业行为,那么公务员、党政干部投资私募股权基金是否属于从事营利性活动呢?经笔者检索,未发现公务员投资私募股权基金的相关禁止性规定。同时,根据
(1)《中共中央办公厅国务院办公厅关于印发〈关于党政机关工作人员个人证券投资行为若干规定〉的通知》第3条:“党政机关工作人员个人可以买卖股票和证券投资基金……”
(2)《领导干部报告个人有关事项规定》第4条:“领导干部应当报告下列收入、房产、投资等事项:……
本人、配偶、共同生活的子女投资或者以其他方式持有股票、基金、投资型保险等的情况……”可以看出,领导干部从事基金投资并未被禁止但负有报告义务。
可以看出,相关立法初衷是为禁止公务员、党政干部通过其身份地位影响、破坏市场经济的公平竞争,因此强调的是禁止经商办企业的经营行为,而投资私募股权基金在一定程度上更偏向属于理财行为,可以认为,公务员、党政干部等通过私募股权基金间接持有发行人股份并不为法规所禁止。
(二)注销主体处理
注销主体法律地位已经消灭,不具备可以持有企业股权/股份的资格。因部分企业注销程序操作不规范或未及时履行工商变更手续,导致间接持有发行人股份的主体中存在个别已注销企业,项目组的处理方式为协助发行人与已注销企业的上层股东沟通,协调该等上层股东根据已注销企业的清算方案按照特定比例受让已注销企业持有的发行人上层股东的股权并进行相应工商变更登记,从而消除发行人间接股东中存在的已注销主体。
(三)境外股东的穿透核查及股东资格
实践中,不少拟IPO企业直接、间接股东中存在一定数量的境外主体,但中介机构囿于核查手段,往往很难对发行人的境外间接股东进行完整准确穿透,此种情形下即需要中介机构会同发行人与其上层股东积极沟通,以便中介机构准确穿透发行人直接、间接股东中的境外主体。也曾经有过境外主体因商业秘密等方面的考虑,在中介机构、发行人反复协调沟通下仍不配合提供相关信息的情况,但该股东具备一定特殊性,其境外持股主体多为知名投资机构、基金会等,并非为投资发行人而设立,在中介机构充分解释并披露相关背景情况后亦得到审核老师的认可。
同时,法律、法规规定的股东资格中所称的“法律法规”应适用哪个国家或地区的法律法规?如股东系境内主体,当然适用中国法律法规,但如系境外主体,笔者理解对该等主体股东资格判断所适用的法律法规应为境外相应法律法规,此时中国律师不具备对相关股东适格性发表意见的适当资格,中介机构从勤勉尽责及免责角度应注意聘请相应境外律师对相关间接股东资格作出判断。
(四)穿透核查的延伸
个别项目中,预审员老师要求进一步核查直接、间接自然人股东是否曾经在中国证监会及其派出机构、证券交易所、证券登记结算机构、中国证券业协会、中国证券投资基金业协会等监管机构/自律性组织任职的情形。
关于前述核查要求,不仅仅关乎股东适格性,更在于督促中介机构核实是否存在通过IPO实施不当利益输送等行为,这里也提醒中介同仁在股东穿透核查事项中增加上述核查要点。
结语
股东穿透核查并不是监管新要求,此次监管加码要求中介机构层层穿透进行实质核查并发表明确意见并明确提出“不能简单以相关机构或者个人承诺作为依据”,至于其中背景笔者不敢妄加揣测,股东穿透核查本身属于证券法律业务的一项基本功,希望通过本文的梳理为中介同仁股东穿透核查工作提供一定借鉴。同时,也建议发行人务必会同中介机构审慎客观查证后作出相关承诺,避免在一味追求IPO进程情况下作出虚假不实承诺及信息披露。

华扬资本成立于2006年,是国内最早从事IPO咨询服务的专业咨询机构之一,目前,已成功辅导近70家企业实现境内外资本市场IPO,是国内外多家知名券商、律所、会所等中介机构,以及多个地方金融办、上市办的长期战略合作伙伴。近年来服务过的代表性案例包括:顺博合金(002996)、德恩精工(300780)、宏川智慧(002930)、华夏航空(002928)、维业股份(300621)、千禾味业(603027)等。华扬资本秉承将心注入和长期主义原则,为拟上市企业提供全周期的IPO咨询服务,包括:尽职调查与IPO整体规划、IPO专项服务等,助力企业资本价值持续提升,顺利实现IPO。


