本文来源于:深圳商报
1月28日晚,“格力2024全球梦想盛典”在珠海举行,格力电器董事长董明珠出席并致辞。
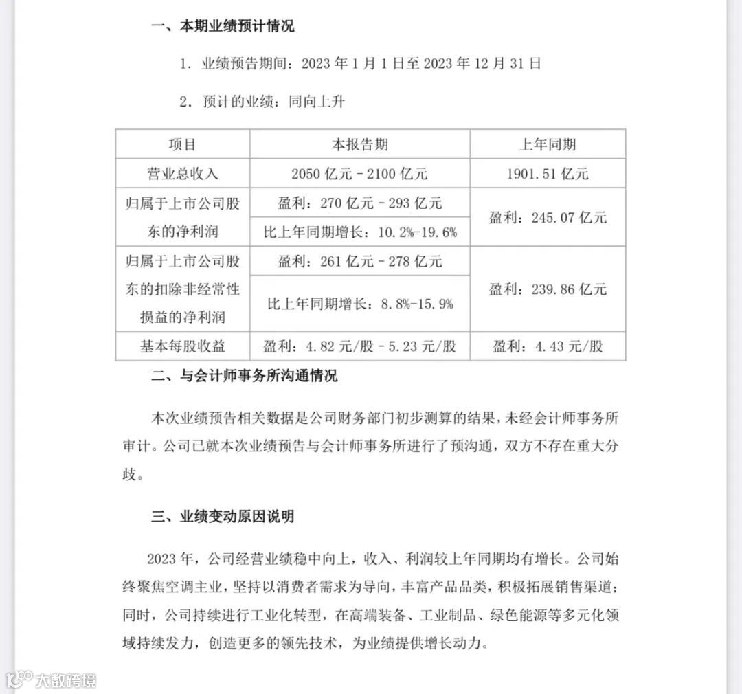
董明珠透露,2023年格力利润约290亿元。2023年税收创造历史新高,“希望2024年给国家的税收超过200亿元”。她还表示,“未来五年,我们争取翻一番。”
董明珠表示,制造业的使命就是做出世界上最好的产品,最先进的产品。董明珠强调,创新是企业的生命力,没有创新企业不可能发展。“2023年形势复杂,遇到了前所未有的困难,但格力的发展却取得了最好的成绩,原因就是创新。”董明珠强调,格力电器有自己的使命和责任,不是简单的工厂,更不是为了盈利而做的工厂。
谈到股价,董明珠认为,企业要有社会责任,一个好的企业不是靠股价来支撑,靠的是企业的实力和创新,靠的是企业的技术来保证。
对于股民,董明珠喊话,如果对格力有信心,就应该长期持有格力股票。董明珠表示,格力近5年来每年平均分红超过140亿元,这就是负责任的企业。
二级市场上,截至1月26日收盘,格力电器(000651)平收,报33.66元/股,总市值1896亿元。
1月24日,央视网财经频道对话董明珠,并谈到了外界对董明珠评价等相关话题。
采访中,谈到外界认为董明珠脾气很火爆,得罪很多人,对此,董明珠表示,“为什么不能得罪人,我们志同道合就不存在得罪人,除非你想偷鸡摸狗,你就觉得我这个得罪了你。我们对不认同的行为,我们不敢站出来去说,那我们这个劣币驱逐良币的市场会越来越严重。”
董明珠表示,“和气是要在什么样的场合?比如说我们两个在这个过程中利益分配,你多我少,那你说我争个你死我活,我觉得不值得。但是一个原则的事情,研发技术、品质控制绝对不能讲和气,企业的管理没有和气二字,只有严谨。从2012年到现在这十年间,我给国家的贡献是1400亿元的税收,你觉得不值得骄傲吗?”
此外,此前在接受央视财经采访谈到人才时,董明珠称,面对未来,企业最大的底气来自人才的接力,对研发人才的持续培养,成为企业创新的关键支柱,也为实现高质量发展注入了源源不断的动力。
“我们在很多岗位上,如研发、制造、管理等,都有很多优秀的年轻人,我们最大的底气就是不断有年轻人承载了格力电器的发展。”董明珠说。董明珠还表示,格力最高的时候招了差不多六千人,去年也招了三四千人,今年还会继续招。


