为了吸引新兴及创新行业公司来港上市,港交所2023年设立了《上市规则》第18C章特专科技公司上市标准。
6月14日,港股18C第一股——晶泰科技正式开启招股。
据LiveReport大数据梳理,第18C章属于港交所的特殊上市标准。相较其他规则上市,有许多不同之处:
首先,特专科技公司申请上市的条件不一样,包括对行业属性、营业记录、预期市值、收益、研发、第三方投资方面的一些要求。
其次,针对首次公开招股,特专科技公司也有一些特殊的规定。举例来说,18C公司公开认购部分的股份最多回拨20%,而常规的新股是50%。
再次,特专科技公司可以进入恒生综合指数,但是进入港股通的时间暂不确定。目前上交所、深交所、港交所未发布公告表示18C上市的公司是否可以进入。
去年5月3日,恒生指数公司已宣布第18C章上市的特专科技公司将被纳入恒生指数系列之选股范畴,恒生指数及恒生中国企业指数除外。这意味着,特专科技公司进入港股通的先决条件——成为恒生综合指数成份股是可以满足的。
一、特专科技公司包括哪些?
特专科技公司是主要从事(不论直接或透过其附属公司)特专科技行业可接纳领域内的一个或以上的特专科技产品的研发,以及其商业化及/或销售的公司。
特专科技五大行业及可接纳领域如下:

来源:LiveReport大数据
就不在五大可接纳领域范围的企业,联交所认为若相关企业能展现以下特质,则仍有可能会被视为「属特专科技行业可接纳领域」:
(a) 具高增长潜力;
(b) 能证明其成功营运是靠在其核心业务采用新科技及/或应用业内相关科学及/或技术于新业务模式,亦以此令其有别于服务相似的消费者或最终用户的传统市场参与者;
(c) 研发为其贡献一大部分的预期价值,亦是其主要活动及占去大部分开支。
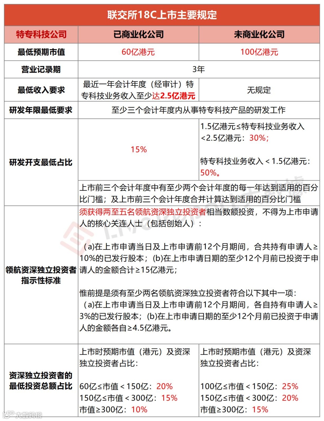
二、特专科技公司申请上市所需条件
联交所对申请公司分为已商业化公司和未商业化公司。已商业化公司是指经审计的最近一个会计年度的收益至少达2.5亿港元,未商业化公司是指未达收益标准的公司。
Livereport大数据针对上市基本条件做了以下梳理:
1、上市前已由大致相同的管理层经营现有的业务至少三个会计年度。
2、上市预期市值方面:已商业化公司要求是最低达到60亿港元,未商业化公司须达到100亿港元。相较于此前咨询建议降低了门槛。
3、研发方面
(1)时间:申请人上市前三个会计年度内从事特专科技产品的研发工作。
(2)研发支出
对于已商业化公司,最近一个会计年度研发开支占比最低为15%;
对于未商业化公司,最近一个会计年度特专科技业务收入不足1.5亿港元的公司,研发支出占比最低为50%;大于等于1.5亿港元,不足2.5亿港元的,研发支出占比最低为30%;
并且对于上述的标准,上市前三个会计年度中有至少两个会计年度的每一年达到适用的百分比门槛;及上市前三个会计年度合并计算达到适用的百分比门槛。
4、申请人必须已获得资深独立投资者相当数额的投资,具体标准是
(1)对于已商业化公司:
上市预期市值在60亿到150亿的公司,资深独立投资者的最低投资总额占比为20%;
上市预期市值超过150亿港元,而不足300亿港元的公司,资深独立投资者的最低投资总额占比为15%;
上市预期市值超过300亿的公司,资深独立投资者的最低投资总额占比为10%
(2)对于未商业化公司:
上市预期市值在100亿到150亿的公司,资深独立投资者的最低投资总额占比为25%;
上市预期市值超过150亿港元,而不足300亿港元的公司,资深独立投资者的最低投资总额占比为20%.
上市预期市值超过300亿的公司,资深独立投资者的最低投资总额占比为15%
整体来看,未商业化公司的整体比例标准比已商业化公司高5%,更为严格。
5、对于领航资深独立投资者指示性标准:
(1)两至五名领航资深独立投资者:
在上市申请当日及上市申请前12个月期间,合共持有申请人≥10%的已发行股本;或
在上市申请日期的至少12个月前已投资于申请人的金额合计≥15亿港元(不包括于上市申请日期或之前作出的任何后续撤资);
(2)在前提为有至少两名领航资深独立投资者下符合以下其中一项:
在上市申请当日及上市申请前12个月期间,各自持有申请人≥3%的已发行股本;或
在上市申请日期的至少12个月前已投资于申请人的金额各自≥4.5亿港元(不包括于上市申请日期或之前作出的任何后续撤资)。
6、除此之外,针对未商业化公司,联交所还做了额外规定:
确保其有充足的营运资金(包括计入新申请人首次上市的所得款项),足可应付集团由上市文件刊发日期起计至少十二个月所需开支的至少125%。该等开支应主要包括:一般、行政及营运开支(包括任何生产成本);及研发开支。

来源:LiveReport大数据
三、特专科技公司关于首次公开招股的规定
针对首次公开招股,18C章也做出了相关规定:
1、股份分配
必须至少有50%由参与配售部分的独立定价投资者(不论以基石投资者身份与否)认购。
2、公开认购股份的最低份额
(1)初步分配招股事项所发售股份的5%;
(2)当市场对认购部份的股份总需求量达到初订份额的10 倍或以上(但不超过50倍)时,运用回补机制,以便增加股份数目至10%;
(3)当市场对认购部份的股份总需求量达到初订份额的50 倍或以上时,运用回补机制,以便增加股份数目至20%。
3、新上市出售证券的限制规定
(1)对于未商业化公司:禁售期都为24个月
(2)对于已商业化公司:
公司关键人士,包括创办人、不同股票权受益人、执行董事及高管以及符合公司技术营运或产品研发的主要人员:禁售期是12个月。
对于现有投资者:禁售期是6个月。

END



