点击科学材料站,关注我们
第一作者:Yang Haitao
通讯作者:Chen Po-Yen*
单位:National University of Singapore (新加坡国立大学 NUS)
研究背景
软体外骨骼作为适配人体的软材料外骨架,在辅助运动,康复治疗,高强度军事等领域具有极高的应用价值和前景。传感器作为外骨骼的基本组件,可对机器控制的外骨骼动作提供实时电信号反馈,对机器人控制十分重要。然而软体外骨骼的高自由度特征对所需的应变传感器提出了一些新的挑战。
首先,柔软的外骨骼框架需要实现可逆的大变形(通常在100%以上的应变),因此要求软外骨骼的应变传感器可以在高工作应变下提供精确而可靠的信号。
此外,传感信号需要在高灵敏度下保持线性,从而能够容易的对传感器进行校准,以此来区分软外骨骼的不同驱动状态。第三,软外骨骼的多自由度运动带来多种运动模式,这需要进一步开发传感器的设计策略来实现多种应变模式的监视。
除了追求好的的传感器性能,传感信号的处理(包括数据传输,存储和分析)以及配套电源也给使用应变传感器监测外骨骼驱动带来了额外的挑战。一般来说,数据处理单元和电源需要与应变传感器装在一起。为了监视软外骨骼的复杂驱动,通常需要在不同的位置或机器人单元上使用多个应变传感器,从而增加了数据处理的负担,同时消耗了更多的能量。一种解决的方法是通过无线技术的集成来开发无线,无电池的应变传感系统,该系统能够提供远程电源并保持便捷的数据连接。但是这种具有高性能的无线应变传感系统的设计仍然是一个挑战。
文章简介
近日,新加坡国立大学Chen Po-Yen教授课题组在国际顶级期刊ACS Nano上发表题为“Wireless Ti3C2Tx MXene Strain Sensor with Ultrahigh Sensitivity and Designated Working Windows for Soft Exoskeletons”的研究工作。
该工作通过研究MXene纳米涂层在不同微结构下的裂纹拓展行为,设计制备了具有超高灵敏性并且工作窗口自由可调的应变传感器。另一方面,通过串联多个传感器单元,文章实现了可编程的传感窗口以及多通道信号的便捷控制。最后,这种高性能的应变传感系统与近场通信(NFC)技术相结合实现了无线,无电池的信号监测系统,并展示它了在辅助康复治疗的软体外骨骼机器人上的应用。
该文章第一作者为新加坡国立大学博士生Yang Haitao
Chen Po-Yen教授为本文共同通讯作者。
视频展示
要点解析
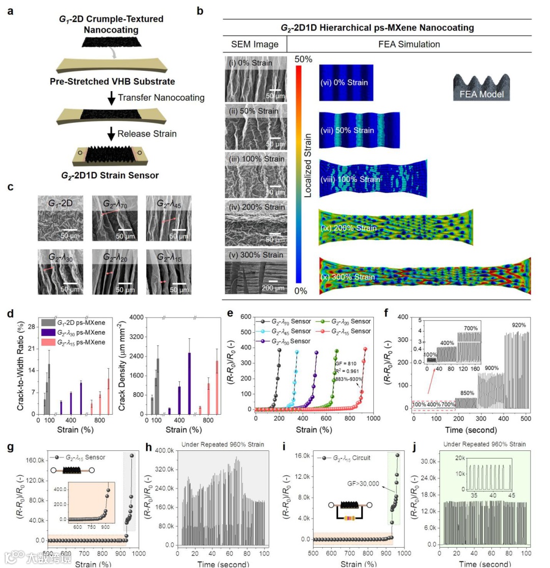
图1. 通过在压阻层添加微观结构来管理裂纹扩展
图1压阻层上的微观结构可以有效的延迟裂纹扩展,从而使得制备的应变传感器具有较大的应变工作窗口。
图2.多级结构ps-MXene纳米涂层的作为应变传感器。它具有高灵敏度和高应变工作窗口
图2制备了具有不同褶皱尺寸的多级微结构。这些微结构可以很好地调节裂纹出现的应变范围,以此提供了准确设计传感器工作窗口的机会。图2的e图显示,我们可以在100%-930%范围内方便的调节传感器的工作区间。
图3. 具有多个高GF线性工作窗口的MMS模块
图3显示:通过串联多个传感器,得到的多模块系统表现出超高的灵敏性以及非常好的调节能力
图4. 用于监视多段机器人驱动的MSS模块
图4显示:通过串联多个传感器,得到的多模块MSS系统可用于监视多段机器人驱动。它只需要一个电源和显示器就可以检测多模式的运动姿态。而传统方法则需要更多的电源,显示器,以及复杂的讯号对比分析才可以做到。
图5.用于监视多模式机器人致动的NFC无线传感系统
通过与NFC技术相结合,传感系统可以通过无线,无需携带电源的方式为软体机器人提供运动信号反馈。
图6. 无线MMS和MSS传感系统用于软体外骨骼的电子皮肤
结论
本文开发了几种通用策略来管理ps-MXene薄膜上的平面裂纹的传播,并制造了具有NFC功能的无线传感系统。该系统具有超高灵敏度并且可以为各种指定了工作窗口软体外骨骼提供运动反馈。我们首先在压阻层上构建了具有多级微结构的形貌,赋予了传感器高灵敏度(GF> 800)和可调线性工作窗口(从130%到> 900%)。
此外,通过将加入并联电阻以及集成NFC技术,本文开发了无电池,无线MMS和MSS传感系统来监控多自由度软外骨骼的动作。无线MMS传感系统能够以超高灵敏度(GF≥14,000)和良好的数据线性度(R2>0.95)来监测在指定的工作窗口内的外骨骼的多模式驱动,并且通过智能手机以无线方式发送和接收信号。无线MSS传感系统实现了一种更为简便的方式(即通过单个数据库的无线传输)来监视多段机器人的动作。
与传统的应变传感器相比,本文发展的无线ps-MXene传感系统展示了多项进步。
首先,通过对面内裂纹的管理,ps-MXene感应模块可提供超高灵敏度(GF≥14,000)和出色的线性度(R2≥0.95),并体现出出色的调节性来适配用户指定的工作窗口(从130%到900%)。
其次,无线MMS和MSS传感系统都是专门为软机器人和外骨骼设计的,以监控其高应变下的多模式和多段运动。
第三,通过集成调节电阻和NFC传输模式,用户无需现场安装电源和数据处理/传输设备,即可无线监控软外骨骼的运动,这是无束缚监视的重要进步。同样,在这项工作中开发的受控裂纹扩展原理可以进一步应用于产生应变传感器,用于其他极端传感任务,例如超小应变传感,多刺激感应应变传感和环境自适应应变传感。本文所报道的材料设计和模块组装策略对电子皮肤和软机器人应用领域提供了更多的设计和优化空间。
文章链接:
Wireless Ti3C2Tx MXene Strain Sensor with Ultrahigh Sensitivity and Designated Working Windows for Soft Exoskeletons
https://pubs.acs.org/doi/10.1021/acsnano.0c04730
通讯作者介绍:
Dr. Chen Po-Yen is an Assistant Professor in the Department of Chemical and Biomolecular Engineering at National University of Singapore (NUS). He completed his Ph.D. degree in Chemical Engineering from Massachusetts Institute of Technology (MIT). He was then awarded Hibbitt Independent Postdoctoral Fellowship at Brown University. After he joined NUS, he was also awarded AME Young Investigator Award and AIChE-SLS Outstanding Young Principal Investigator Award (2019). Po-Yen is also listed as Innovators Under 35 (2020) in Asia by MIT Technology Review. Recently, Po-Yen receives AIChE 35 under 35 Award (2020).
He aims at building a multidisciplinary research group that focuses on addressing the fundamental challenges of strain engineering in nanomaterials (especially 2D materials). The mechanically deformed and patterned 2D materials are capable of undergoing large and reversible stretching and deformations. The insights gained from small-scale experiments will be utilized to fabricate stretchable 2D-material electronics for wearable technologies and smart soft robotics.
投稿请联系contact@scimaterials.cn
点击“在看”分享你的观点![]()

