大数跨境

清华大学深圳国际研究生院杨诚团队Adv. Funct. Mater.:提升配体分子的竞争力用于富水锌离子电池电解质

清华大学深圳国际研究生院杨诚团队Adv. Funct. Mater.:提升配体分子的竞争力用于富水锌离子电池电解质 科学材料站
2021-07-19
2
导读:大电流密度下锌负极表面的演化过程

研究背景

近年来,水性锌离子电池由于其本身的安全,低毒,高质量比容量 (820 mA h g-1),高功率密度和低成本的特性,成为一种非常有前景的规模化储能器件装置。但是,由于锌金属阳极在水系电解质中产生的一些副反应限制了它们的进一步发展,如析氢反应(HER),副产物的形成(如Zn4(OH)6SO4·5H2O和Zn5(OH)8Cl2·H2O)和枝晶的形成等。这些问题严重降低了电池的库仑效率 (CE),并降低了锌阳极的可逆性,从而大大降低了电池的性能。
现有电解质改性策略的研究包括盐包水(WIS)电解质,深共晶溶剂(DES),有机溶剂等,它们从重组Zn2+的溶剂化结构,调节氢键,抑制H2O的活性等方面抑制副反应的发生,提升电池的性能。但值得注意的是,而以上大多数电解质系统都极大的降低了电解质体系中的自由水含量,牺牲了功率密度、低成本、安全性和环境友好等内在的优势。因此,亟需进一步开发一种能够实现锌阳极高度可逆的富水电解质系统。由之前报道的文献可知,引入竞争性配体来调节Zn2+的溶剂化过程是一种有效的策略。但是,如何选择合适的配体(具有合适的路易斯碱度,安全性,低成本和环境友好特性),以与过量的自由水竞争并进一步调节富水电解质体系中Zn2+的溶剂化壳层,是其中关键的科学问题。 

成果简介

近日,清华大学深圳国际研究生院杨诚课题组在Advanced Functional Materials上发表了一篇题目为“Cations Coordination-Regulated Reversibility Enhancement for Aqueous Zn-Ion Battery”的文章。该论文的第一作者为硕士生钱龙,共同第一作者为姚文涛博士后,通讯作者为杨诚副研究员。该研究基于富水电解质系统,从常规的ZnCl2和ZnSO4电解质出发,利用非原位SEM和XRD等分析表征探索了大电流密度下(5 mA cm-2)Zn负极表面演化过程。通过对锌金属沉积剥离过程的研究,作者意外发现,在锌金属沉积过程中发生了副产物的形核生长,而恒流充放电过程与其形核生长有着显著的联系。此外,作者也指出了副产物生长的相关机制,即Zn(H2O)62+在电化学过程脱氢重组形成副产物。进一步的,基于对锌负极演化机制的研究,该文提出了利用少量强竞争作用的配体分子就能有效与大量弱竞争作用的水分子竞争Zn2+的配位。作者选择了一种(零、一、二、三)乙胺盐酸盐体系(工业上可由氨气,乙醇为原料合成),通过给电子乙基不断地进行取代从而实现配体分子给电子能力的连续提升。利用这一系列得到的配体分子配制了相应的电解质并进一步通过实验测试验证了其效果,即少量强竞争能力的配体分子即能够形成有效的溶剂化结构,从而实现了富水基电解质的开发。基于该电解质组装的锌锰全电池相较于未改性的电解质,其循环稳定性有了极大的提升。该文创新性的指出了一种锌离子电池负极的失效过程与机制,并且为开发富水基锌离子电池电解质提供了一种颇有前景的方法。 

图文解析

要点:
1.      研究了氯化锌基电解液中锌/锌对称电池的电压时间曲线,在对其进行非原位分析的过程中发现了副产物的形核生长,副产物在电化学过程中不断形成却很少溶解。
2.      对该副产物的晶体结构进行了研究,发现该副产物的晶体结构单元为Zn-O八面体构成,与六水合锌一致,结合之前的文献分析,从晶体学角度上给出了六水合锌去质子化合并形成副产物的过程。
要点:
1.      筛选了一种安全环境友好廉价的(零、一、二、三)乙胺盐酸盐的分子体系,通过给电子取代基乙基的不断取代,分子的给电子能力实现了不断地增加,与锌离子结合的结合能不断降低,表明新的溶剂化体系更加稳定。计算模拟结果也证明了相应的观点。
2.      典型的电压-时间曲线图,其形状的不断变化显示了副产物形成被逐渐抑制,而沉积剥离过程中的库伦效率也在逐渐提升,这表明电压-时间曲线能间接反映锌金属负极表面的演化过程。
要点:
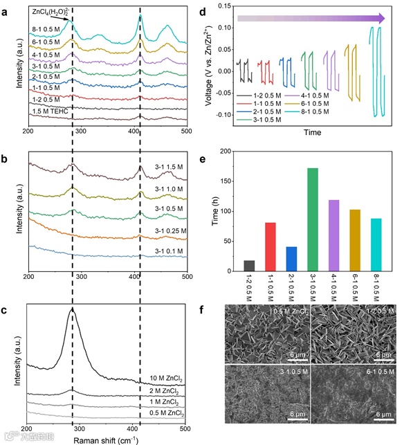
1.    对上述选择的具有最强给电子能力的三乙胺盐酸盐体系进行了定量分析。拉曼光谱的分析显示,Zn2+离子周围的配位环境随着配体与锌离子的比例的增加不断变化,而随着水含量的增加却保持不变,这表明配体和锌离子的比例是一个更重要的指标。
2.   在配体与锌离子的比例不断增加的时候,过电位不断增加,曲线的形状也发生了连续变化。过量的配体降低了锌离子的动力学,而较少的配体则无法完全实现配位效果。在配体浓度为1.5M,锌离子浓度为0.5 M(3-1 0.5 M)时,循环寿命达到最佳,循环后的锌负极表面也保持平整
要点:
  1. 1.      在不同的测试条件下对该电解质进行测试,相较于未改性的电解质,在各种电流密度的条件下,锌负极的沉积剥离寿命均有着极大的提升,在0.2 mA cm-2的条件下循环了3500h,在1mA cm-2的条件下循环了670h,3mA cm-2的条件下循环了565h。
要点:
1.    由于氯离子体系本身的低电压窗口特征,组装的全电池不能实现更高的电压,此外,硫酸根体系是最常见的电解质体系,因此作者也对硫酸根体系进行了全面的研究分析,该体系相较于氯离子体系实现了更高的电压。
2.    硫酸根体系副产物的晶体结构类似于氯离子体系,基础构成单元为Zn-O八面体,同样的,其副产物晶体结构的组成单元是由六水合锌脱氢重组形成的。
3.    硫酸根体系锌/锌对称电池的电压-时间曲线出现了和氯离子体系一样的特征。基于硫酸根体系的电解质同样展示了极大的性能提升,1mA cm-2条件下循环了1185h。
4.   硫酸根体系下组装了Zn-MnO2全电池,循环200圈后仍旧具有80 %的容量保持率。相较于未改性的电解质,改性的电解质使得全电池稳定性显著提升。
文章信息: Qian, L., Yao, W., Yao, R., Sui, Y., Zhu, H., Wang, F., Zhao, J., Zhi, C., Yang, C., Cations Coordination-Regulated Reversibility Enhancement for Aqueous Zn-Ion Battery. Adv. Funct. Mater. 2021, 2105736.
文章链接:https://doi.org/10.1002/adfm.202105736

导师简介

导师介绍:杨诚,清华大学深圳国际研究生院新材料研究院副教授,科技部某青年人才计划获得者、清华大学学术新人获得者、广东省杰出青年基金获得者、广东省青年科技奖获得者、中国发明创新奖金奖(排名第一)、广东省本土创新团队核心成员、深圳市盖姆石墨烯中心核心成员。杨诚教授的研究团队在新型能源器件(锂电、超电、电解水技术)的制备及原理研究、金属微纳结构的批量制备与应用、以及纳米柔性传感器等方向取得多项重要进展,近年指导学生在Chem. Rev.,Nat. Commun.(2篇),Energ. Environ. Sci.(6篇),Adv. Mater.(3篇)等杂志发表多篇学术论文,并获得40余项专利授权。
课题组网站:http://www.energymaterialslab.cn/index.html
【声明】内容源于网络
0
0
科学材料站
内容 9163
粉丝 0
科学材料站
总阅读9.0k
粉丝0
内容9.2k