为缓解养老开发运营的资金压力,国家逐渐加大对投融资方面的支持力度。
在《国务院办公厅关于全面放开养老服务市场提升养老服务质量的若干意见》(国办发〔2016〕91号)中指出:
“拓宽投融资渠道。鼓励社会资本采取建立基金、发行企业债券等方式筹集资金,用于建设养老设施、购置设备和收购改造社会闲置资源等。
鼓励银行业金融机构以养老服务机构有偿取得的土地使用权、产权明晰的房产等固定资产和应收账款、动产、知识产权、股权等抵质押,提供信贷支持,满足养老服务机构多样化融资需求。
有条件的地方在风险可控、不改变养老机构性质和用途的前提下,可探索养老服务机构其他资产抵押贷款的可行模式。”
在《民政事业发展第十三个五年规划》(民发〔2016〕107号)中也提到:
要“加大养老服务金融支持力度,拓宽养老服务业投融资渠道,满足养老机构信贷需求。支持符合条件的企业发行养老产业专项债券,募集资金用于建设养老服务设施设备和提供养老服务。大力推广政府与社会资本合作,通过建立合理的“使用者付费”机制等方式,增强吸引社会资本能力。”
本文整理了近五年(2013-2017)现行养老政策中关于投融资的内容,力争全景展示养老项目投融资政策,便于养老项目开发企业、投资人、产业研究者阅读学习。
一、促进养老服务业发展的多层次金融组织体系
文件依据:《关于金融支持养老服务业加快发展的指导意见》(银发[2016]65号)

二、养老产业基金
文件依据:《关于加快推进健康与养老服务工程建设的通知》(发改投资[2014]2091号)
内容:“政府引导、推动设立由金融和产业资本共同筹资的健康产业投资基金。”
三、信贷产品和服务
1)建立适合养老服务业的信贷管理机制
文件依据:《关于金融支持养老服务业加快发展的指导意见》(银发[2016]65号)
内容:“鼓励银行业金融机构根据养老服务业发展导向和经营特点,专门制定养老服务业信贷政策,开发针对养老服务业的特色信贷产品,建立适合养老服务业特点的授信审批、信用评级、客户准入和利率定价制度,为养老服务业提供差异化信贷支持。鼓励银行业金融机构与民政部门、行业协会等合作开展养老信贷专项培训,提升信贷服务专业化水平。”
2)贷款支持及贷款方式创新
文件依据:《关于开发性金融支持社会养老服务体系建设的实施意见》(民发〔2015〕78号)
内容:“申请国家开发银行贷款支持,重点支持社区居家养老服务设施建设项目、居家养老服务网络建设项目、养老机构建设项目、养老服务人才培训基地建设项目、养老产业相关项目。
民政部社会福利和慈善事业促进司与国家开发银行评审三局作为对口联系部门,负责具体事务和工作联络,建立信息共享和沟通协调机制,联合开展项目调研和课题研究工作,协商解决合作中遇到的问题。”
文件依据:《关于金融支持养老服务业加快发展的指导意见》(银发[2016]65号)
内容:“鼓励银行业金融机构创新承贷主体,对企业或个人投资设立的养老服务机构,在风险可控的前提下,可以向投资企业或个人作为承贷主体发放贷款。”

3)拓宽贷款抵押担保范围
文件依据:《国务院关于加快发展养老服务业的若干意见》
内容:“金融机构要加快金融产品和服务方式创新,拓宽信贷抵押担保物范围,积极支持养老服务业的信贷需求。积极利用财政贴息、小额贷款等方式,加大对养老服务业的有效信贷投入。
加强养老服务机构信用体系建设,增强对信贷资金和民间资本的吸引力。”“逐步放宽限制,鼓励和支持保险资金投资养老服务领域。”
文件依据:《国务院关于促进健康服务业发展的若干意见(国发[2013]40号)》
内容:“鼓励各类创业投资机构和融资担保机构对健康服务领域创新型新业态、小微企业开展业务。”“政府引导、推动设立由金融和产业资本共同筹资的健康产业投资基金。
创新健康服务业利用外资方式,有效利用境外直接投资、国际组织和外国政府优惠贷款、国际商业贷款。”
文件依据:《关于金融支持养老服务业加快发展的指导意见》(银发[2016]65号)
内容:“鼓励银行业金融机构探索以养老服务机构有偿取得的土地使用权、产权明晰的房产等固定资产为抵押,提供信贷支持。
鼓励银行业金融机构积极开展应收账款、动产、知识产权、股权等抵质押贷款创新,满足养老服务企业多样化融资需求。
有条件的地区在风险可控、不改变养老机构性质和用途的前提下,可探索养老服务机构其他资产抵押贷款的可行模式。”
四、养老服务企业上市融资
文件依据:《关于金融支持养老服务业加快发展的指导意见》(银发[2016]65号)
内容:“支持处于成熟期、经营较为稳定的养老服务企业在主板市场上市。支持符合条件的已上市的养老服务企业通过发行股份等再融资方式进行并购和重组。
探索建立民政部门与证券监管部门的项目信息合作机制,加强中小养老服务企业的培育、筛选和储备,支持符合条件的中小养老服务企业在中小板、创业板、全国中小企业股份转让系统上市融资。
探索利用各类区域性股权交易市场,为非上市养老服务企业提供股份转让渠道。”
五、发行企业债券
文件依据:《国务院关于促进健康服务业发展的若干意见(国发[2013]40号)》
内容:“积极支持符合条件的健康服务企业上市融资和发行债券。”
文件依据:《关于金融支持养老服务业加快发展的指导意见》(银发[2016]65号)
内容:“支持处于成熟期的优质养老服务企业通过发行企业债、公司债、非金融企业债务融资工具等方式融资。
鼓励中小养老服务企业发行中小企业集合票据、集合债券、中小企业私募债,积极发挥各类担保增信机构作用,为中小养老服务企业发债提供增信支持。
对运作比较成熟、未来现金流稳定的养老服务项目,可以项目资产的未来现金流、收益权等为基础,探索发行项目收益票据、资产支持证券等产品。
支持符合条件的金融机构通过发行金融债、信贷资产支持证券等方式,募集资金重点用于支持小微养老服务企业发展。”
六、养老产业专业债券
文件依据:《养老产业专项债券发行指引》(发改办财金〔2015〕817号)
内容:“支持专门为老年人提供生活照料、康复护理等服务的营利性或非营利性养老项目发行养老产业专项债券,用于建设养老服务设施设备和提供养老服务。”
“在偿债保障措施较为完善的基础上,企业申请发行养老产业专项债券,可适当放宽企业债券现行审核政策及《关于全面加强企业债券风险防范的若干意见》中规定的部分准入条件。
1)发行养老产业专项债券的城投类企业不受发债指标限制。
2)债券募集资金可用于房地产开发项目中配套建设的养老服务设施项目,具体投资规模可由房地产开发项目审批部门根据房地产开发项目可行性研究报告内容出具专项意见核定。
3)募集资金占养老产业项目总投资比例由不超过 60%放宽至不超过 70%。
4)将城投类企业和一般生产经营性企业需提供担保措施的资产负债率要求分别放宽至 70%和 75%;主体评级 AAA 的,资产负债率要求进一步放宽至 75%和 80%。
5)不受“地方政府所属城投企业已发行未偿付的企业债券、中期票据余额与地方政府当年 GDP 的比值超过 8%的,其所属城投企业发债应严格控制”的限制。
6)城投类企业不受“单次发债规模,原则上不超过所属地方政府上年本级公共财政预算收入”的限制。”
七、多元资金支持,包括公建民营、PPP
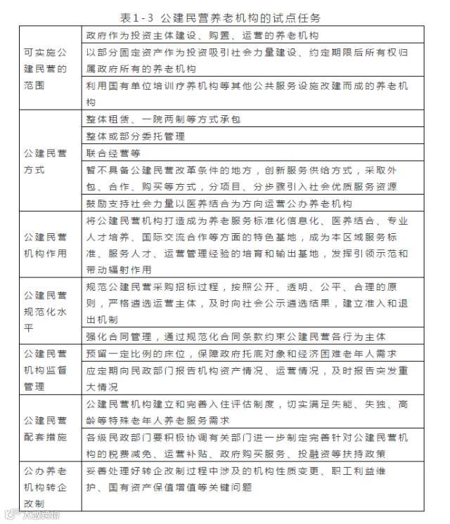
1)公建民营
文件依据:《国务院关于加快发展养老服务业的若干意见》(国发[2013]35号)
内容:“政府投资兴办的养老床位应逐步通过公建民营等方式管理运营,积极鼓励民间资本通过委托管理等方式,运营公有产权的养老服务设施。”
文件依据:《国务院办公厅关于全面放开养老服务市场提升养老服务质量的若干意见》(国办发〔2016〕91号)
内容:“完善公建民营养老机构管理办法,政府投资建设和购置的养老设施、新建居民区按规定配建并移交给民政部门的养老设施、国有单位培训疗养机构等改建的养老设施,均可实施公建民营。”
文件依据:《民政部关于开展公办养老机构改革试点工作的通知》(民函[2013]369号)
内容:推行公办养老机构公建民营,“公办养老机构特别是新建机构应当逐步通过公建民营等方式,鼓励社会力量运营。通过运营补贴、购买服务等方式,支持公建民营机构发展。”
文件依据:《关于开展以公建民营为重点的第二批公办养老机构改革试点工作的通知》(民办发〔2016〕15号)

文件依据:《民政事业发展第十三个五年规划》(民发〔2016〕107号)
内容:“鼓励政府投资新建、改建、购置的养老服务设施,新建居民区按规定配建并移交给民政部门管理的养老设施,采取“公建民营”等方式,进行社会化运作。
实行“公建民营”的养老机构,在优先接收有入住需求的养老服务保障对象基础上,闲置床位全部向失能或高龄社会老年人开放,确保继续履行公益职能、确保资产安全。
鼓励公办养老机构实行服务外包,更好地为入住老年人提供优质、安全、便利服务。”
2)PPP
文件依据:《关于金融支持养老服务业加快发展的指导意见》(银发[2016]65号)
内容:“鼓励多元资金支持养老服务业发展。支持各地采取政府和社会资本合作(PPP)模式建设或发展养老机构,鼓励银行、证券等金融机构创新适合PPP项目的融资机制,为社会资本投资参与养老服务业提供融资支持,积极探索与政府购买基本健康养老服务配套的金融支持模式。
鼓励金融机构通过基金模式,探索运用股权投资、夹层投资、股东借款等多种形式,加大对养老服务企业、机构和项目的融资支持。鼓励有条件的地区探索建立养老产业投资引导基金,通过阶段参股、跟进投资等方式,引导和带动社会资本加大对养老服务业的投入。
鼓励风险投资基金、私募股权基金等投资者积极投资处于初创阶段、市场前景广阔的养老服务企业。”
客服热线:400-8980-877(9:30a.m—6:00p.m)
投诉电话:010-57322237(9:30a.m—6:00p.m)
中环分部地址:北京市朝阳区建国门外大街甲6号中环世贸C座703室
昆泰分部地址:北京市朝阳区朝外大街乙12号昆泰国际大厦1706室
丰台鸿业兴园分部地址:北京市丰台区鸿业兴园一区底商

