大数跨境

湖南大学J Mater Chem A综述:光催化制氢中实验与模拟的结合:优势与不足,相互验证和补充

湖南大学J Mater Chem A综述:光催化制氢中实验与模拟的结合:优势与不足,相互验证和补充 科学材料站
2021-02-06
1
导读:该综述文章系统总结了光催化制氢中实验和模拟的具体研究方法,分析了它们的优缺点以及它们之间相互验证和补充的关系。


文章信息

光催化制氢中实验与模拟的结合:优势与不足,相互验证和补充
第一作者:罗俊
通讯作者:范长征*,汤琳*,曾光明*
单位:湖南大学

研究背景

化石燃料燃烧造成的能源危机和环境污染促使人们开发更清洁、可再生的能源。氢气是一个合适的选择。它的燃烧产物只有水,在相同质量下,氢产生的能量是化石燃料的1.5倍。因此,用氢气代替化石燃料是一个可行的解决方案。与其他制氢方法相比,光催化制氢具有绿色、可持续的优点,具有广阔的研究前景。
近年来,在光催化制氢领域,对光催化制氢的实验和模拟的综合研究越来越受到重视。越来越多的研究者利用这两种方法在有关光催化制氢的研究文章中提出、解释和证明自己的观点。很多综述也从实验和模拟的角度介绍了光催化制氢的研究进展。这涉及到材料的种类、光催化性能、催化剂的改性方法、同一材料的不同应用、Z型光催化体系等。

文章简介

近日,来自湖南大学的范长征副教授,汤琳教授和曾光明教授合作,在国际知名期刊Journal of Materials Chemistry A上发表题为“Joint Connection of Experiment and Simulation for Photocatalytic Hydrogen Evolution: Strength, Weakness, Validation and Complementarity”的综述文章。
本文系统总结了光催化制氢实验和模拟的具体研究方法,分析了它们的优缺点,以及它们之间的相互验证和补充关系。

本文要点

要点一: 模拟对实验的解释和补充
如图1所示,通过紫外-可见漫反射光谱和X射线光电子能谱-价带谱等实验方法研究了单掺杂和共掺杂对TiO2光学性能的影响,但也发现了异常现象。
在此基础上,理论学者通过能带计算和分子轨道理论对实验结果进行了解释,总结出双空穴耦合理论,以进一步指导实验研究。
图1. 在掺杂改性TiO2中实验和模拟之间的关系图

如图2所示,实验人员提出并通过实验验证了基于动态平衡的光催化制氢系统:部分溶于水的钙钛矿材料在这种平衡下连续稳定地产氢。
针对这一新奇设计,在理论模拟中,通过过渡态计算发现了一条全新的制氢路径,并用非绝热分子动力学解释了温度对催化剂的本质影响。
图2 在动态平衡光催化系统中实验和模拟之间的关系图

要点二:从理论预测到实验验证
1. 针对材料本身的设计
通过模拟对材料进行剥离、钝化和自组装等理论设计,再通过实验进行验证,可节约材料开发的成本和时间图3分别以磷烯和二维共价有机框架为例阐述了涉及到的研究方法并且分析了这个“预测和验证”之间的关系。
图3 在开发磷烯和二维共价有机框架中实验和模拟之间的关系图

2. 基于原理的设计
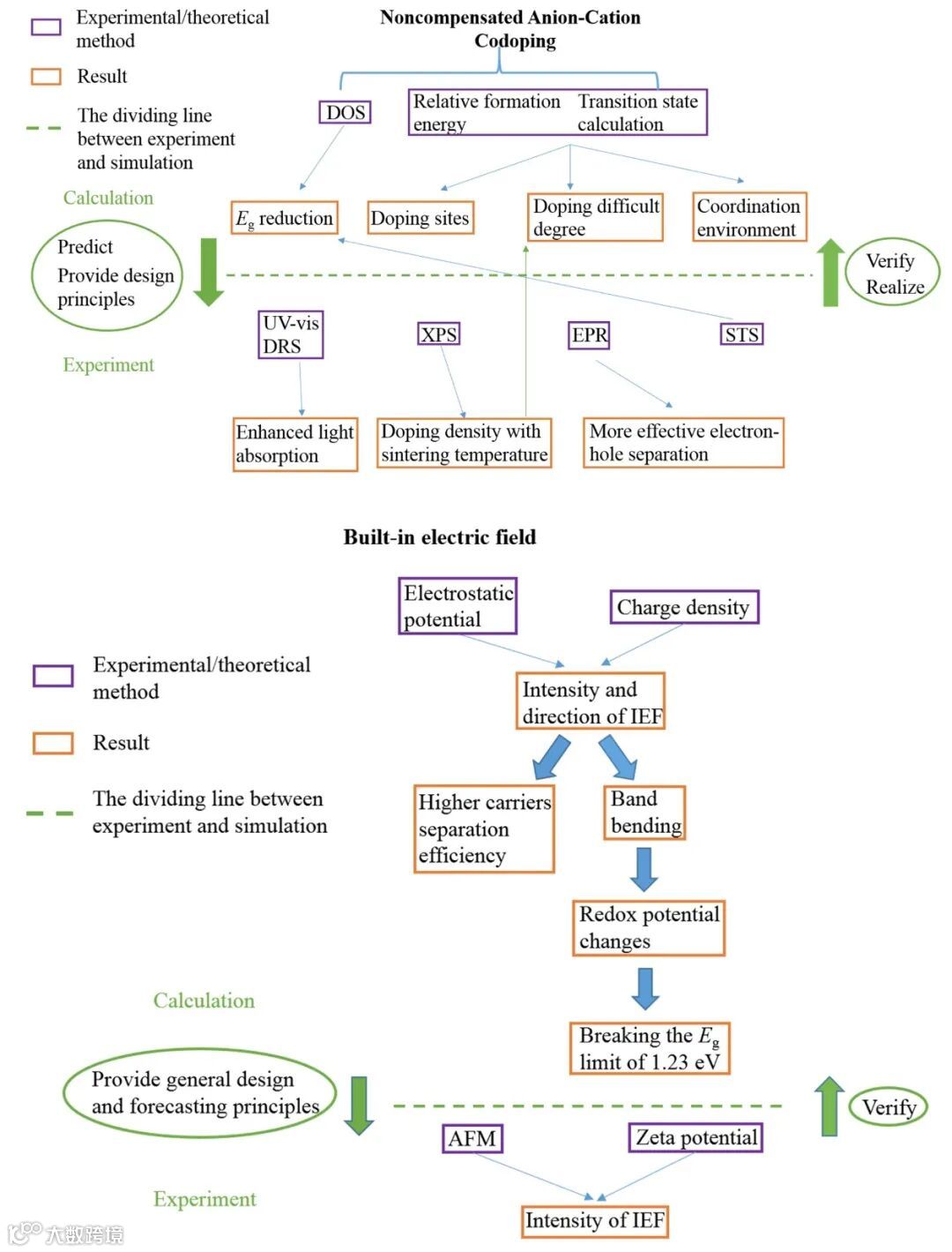
基于模拟结果,可以推导和预测具有普适性的光催化规律,进一步指导实验,形成“理论推导通用原理-实验方法验证”的研究方式。图4通过展示阴阳离子共掺杂和内建电场两个具体例子,总结了在这样的研究方式中涉及到的实验和模拟的具体方法以及它们之间的关系。
图4 在阴阳离子共掺杂和内建电场的研究中实验和模拟之间的关系图

要点三:模拟和实验的相互独立与相互验证
实验和模拟两种研究方法还可以分别独立地得出许多一致的结论,从而达到相互验证的目的,这在异质结基光催化研究中比较常见,如图5所示。此外,还着重讨论了能得出相同结论的实验、模拟方法之间的差异、协同作用以及优缺点。
图5 在异质结研究中实验和模拟之间的关系图

要点四:原位表征与模拟之间的相互辅助
先进的原位表征技术可以监控光催化反应的实时演化,并提供有效的信息以进行更准确的模拟。模拟计算在此基础上能得到更具体的信息以进一步完善实验结果。本文以TiO2和CdSe/CdS量子点 Ni(OH)2复合材料的研究为例,着重分析了原位表征与模拟计算之间的关系,如图6所示。
图6原位表征和模拟之间的关系图

文章链接

Joint Connection of Experiment and Simulation for Photocatalytic Hydrogen Evolution: Strength, Weakness, Validation and Complementarity.
https://pubs.rsc.org/en/content/articlelanding/2021/ta/d0ta11510j#!divAbstract

通讯作者介绍

范长征 副教授
湖南大学环境科学与工程学院副教授,博士生导师,美国Rice University访问学者。主持国家自然科学基金面上项目2项,国家自然科学基金青年基金1项,湖南省自然科学基金面上项目1项。先后以第一或通讯作者在Environmental Science & Technology Letters,Chemical Engineering Journal和Journal of Materials Chemistry A等国际知名期刊上发表SCI论文20余篇。

汤琳 教授
湖南大学环境科学与工程学院教授,博士生导师,现任湖南大学环境科学与工程学院院长,环境生物与控制教育部重点实验室主任。先后以第一或通讯作者在Chemical Society Reviews,Progressin Materials Science,Environmental Science & Technology,等国内外相关领域的高水平刊物上发表SCI论文100余篇,H指数60,主编相关著作1部。

曾光明 教授
湖南大学环境科学与工程学院教授,博士生导师。先后以第一或通讯作者在Chemical Society Reviews,Environmental Science & Technology, Water Research等国内外相关领域的高水平刊物上发表SCI论文600余篇,H指数99。


添加官方微信 进群交流

SCI二氧化碳互助群

SCI催化材料交流群

备注【姓名-机构-研究方向】

说明

🔹本文内容若存在版权问题,请联系我们及时处理。

🔹欢迎广大读者对本文进行转发宣传。

🔹《科学材料站》会不断提升自身水平,为读者分享更加优质的材料咨询,欢迎关注我们。

投稿请联系contact@scimaterials.cn

致谢

感谢本文作者对该报道的大力支持。

碱性水电解槽需求?点击"阅读原文"

【声明】内容源于网络
0
0
科学材料站
内容 0
粉丝 0
科学材料站
总阅读0
粉丝0
内容0