
通讯作者:Esther S. Takeuchi
通讯单位:纽约州立大学石溪分校
研究背景
为了解决锂离子电池在表征过程中对研究对象的破坏性,在不同尺度和时间范围内对电池进行全面表征至关重要。因此,针对不同尺度的新兴的原位表征方法成为解决当前挑战的有效方法也是未来重要的研究方向。作者提供了一系列原位表征的示例,主要集中在原子,微晶/粒子,电极和电池系统尺度上,并着重于两种电极材料:嵌入和转化型。作者对每种技术的工作原理,功能,分析方法以及从每种表征能够获得的信息进行了讨论。作者提出了电化学储能材料和系统的原位表征的必要性和重要挑战。此外,他们建议未来的方向应该以解决目前遇到的问题为主,以及有关锂离子电池应用和新兴的设计概念等。
成果简介
近日,纽约州立大学石溪分校Esther S. Takeuchi教授总结了原位技术应用于Li电池的研究现状以及未来发展前景。该工作以“Peering into Batteries: Electrochemical Insight Through In Situ and Operando Methods over Multiple Length Scales”为题,发表在Joule上。
图文导读
图1. 相应时空分辨率的原位操作技术
近期的许多综述文章都指出了研究人员对原位表征应用于电池研究给予了高度关注。这些综述着重介绍了如图1所示的一系列技术,这些技术已被用于探究电池中发生的结构和化学过程。在原子水平上,通过原位透射电子显微镜(TEM)可以获取有关材料中离子迁移的信息。各种各样的X射线技术已被广泛应用,因为它们既提供了动态的结构信息,又提供了形态信息。X射线衍射(XRD)提供了检测的电极材料中原子变化的能力,从而使研究人员能够了解材料的结构演变和潜在的失效机理。能量色散X射线衍射(EDXRD)被证明是一种成功用于金属外壳内电池的操作测量方法,其中,高能量白光束在样品移动通过该光束时使用。最近研究的共聚焦XRD,可提供更高的峰分辨率,但测量时间更长。中子衍射也已有效地用于探测具有低原子序数的材料(例如Li),并区分具有相似X射线散射的元素。此外,X射线吸收光谱法(XAS)越来越广泛地研究,因为它可以提供电池材料中的金属的氧化态和局部原子化学环境,并且不需要长程有序。
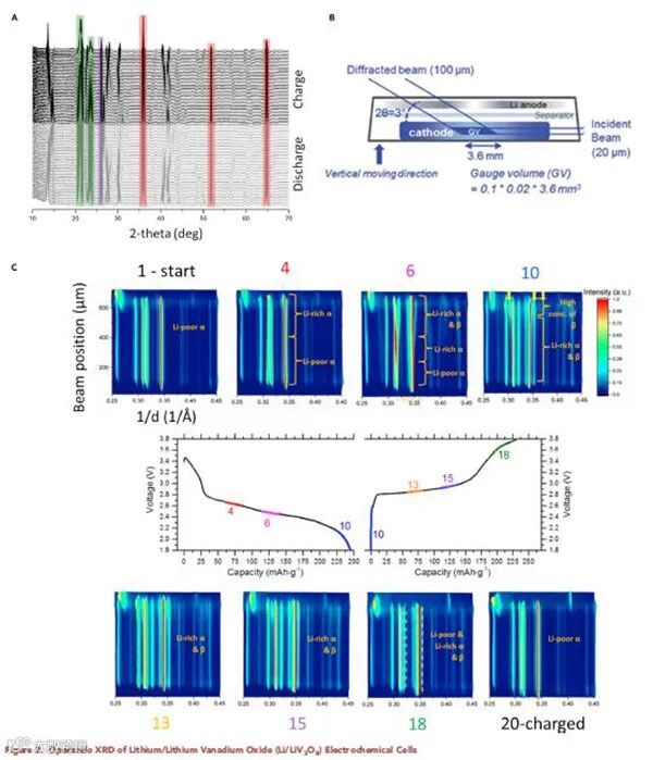
图2. 锂/锂钒氧化物(Li/LiV3O8)电化学电池的原位XRD。(A–C)(A)时间分辨角色散XRD,(B)能量色散XRD示意图,以及(C)电池电压曲线和轮廓图。
自1990年代初引入以来,嵌入材料已广泛用于实用的锂离子电池。当前的商业材料包括过渡金属氧化物,例如钴酸锂(LiCoO2),锰酸锂(LiMn2O4)和镍钴锰酸锂(NMC,LiNixMnyCozO2),以及锂金属磷酸盐,例如磷酸铁锂(LiFePO4)。嵌入材料可提供方便的锂离子扩散,具有高可逆性的优点,但每个金属中心的离子/电子转移数量以及容量受到限制。因此,需要在此类材料中继续寻找具有更高容量的材料。
微束XRD可以使用X射线微探针定量探测微观结构,并可以在放电过程中以50 μm的分辨率监测NMC111电极的晶格参数。作为补充工具,使用硬XAS和软XAS研究了Li1.16Ni0.15Co0.19Mn0.50O2的氧化还原机理,正极材料Li0.33Ni0.8Co0.15Al0.05O2的热稳定性,以及充电(放电)过程中LiMn0.5Ni0.5O2精确的原子间距。考虑容量衰减机制时,粒子分布至关重要。使用电化学结合原位X射线透射显微镜(XTM)对单颗粒的NMC333在不同充电状态(SOC)进行分析。随着SOC的增加,从颗粒中心传播的微裂纹增加。NMC111和NMC811的晶体学和显微结构结合原位角分辨XRD,原位光学显微镜和SEM进行了研究。X射线衍射表明,c轴的明显收缩导致NMC811的键合特性发生变化,并且可能是观察到结构变化的原因。原位光学显微镜捕获了大片NMC811材料在充电后的体积收缩以及由此产生的微米级颗粒的严重微裂纹,证实了XRD结果。
考虑电极和工作系统需要了解电极结构内的传输特性。一种有趣的方法是利用等温微量热法(IMC)研究NMC型正极材料在工作电池中的热效应。由IMC测量从总热源隔离的不同的热源,源于不可逆寄生反应的热流可以在各种可能的窗口处分解。寄生反应的热流充当指示信号,以揭示与电解质和电解质添加剂的反应。提供空间和时间解析信息的另一种技术是EDXRD。与具有固定波长入射光束但散射角可变的传统XRD不同,EDXRD使用X射线的多波长“白光束”和固定角度。可以探测相的演化和分布。举一个例子比如LiV3O8的(去)锂化,如图2所示。角度分辨的XRD显示了相演化与电子传递的关系,图2A;但是,该测量提供了总体平均值,并且无法对应电极内的位置。相比之下,EDXRD通过可视化反应来实现时间和空间分辨率,反应前沿始于分离器界面并向正极集电器传播-实验示意图如图2B所示,数据如图2C所示。然后,可以使用基于物理的连续模型描述实验结果,该模型包括基于操作EDXRD测量的晶体尺度和电极水平的传输效应,并且最近已扩展为包括b相的锂化。 这些发现提供了与先前的原位XRD互补的空间和时间分辨率,包括Rietveld精细化结合密度泛函理论(DFT)来描述(去)锂化时的结构演化。

图3. 氧化铁电极的原位X射线吸收和荧光光谱。(A–C)(A)实验几何形状,(B)时间分辨的测量值-(顶部)XANES,(底部)扩展的X射线吸收精细结构数据,(C)空间分辨的测量值-(顶部)XRF和(底部)TXM映射。
转化材料包括金属氧化物,硫化物和氟化物以及诸如硅和锡的合金材料,这些材料已经作为LIB的电极材料而被广泛研究。这些材料的每个活性中心涉及多个电子转移,因此,与嵌入材料相比,可产生更高的电化学容量。然而,诸如锂化引起的体积膨胀之类的材料变化会影响循环寿命并影响对电极反应的全面理解。
磁铁矿(Fe3O4)是一种负电极材料,也因其高容量而备受关注,磁铁矿的完全锂化涉及八电子转移,理论容量为925 mAh g-1,并且是一种无毒的天然矿物,已被大量储存在地壳中。通过对选定区域衍射,原位TEM已经可以研究原子级的结构演变。该方法通过直接定位原始和部分锂化状态下阴离子和阳离子的原子排列,从而揭示中间相的演变及其结构相关性。在微晶/颗粒尺度上,通过操作XAS研究探索了Fe3O4锂化后的Fe氧化态和局部原子结构的演化,如图3所示。考虑了锂化过程的多个阶段,首先是Fe3O4的锂化形成LiFe3O4,然后形成了FeO,最后形成了Fe金属,如图3B所示。有趣的是,对于大型微晶材料,可以确定多相的共存。对扩展的X射线吸收精细结构(EXAFS)光谱进行建模,以确定锂化过程中Fe原子的局部原子结构变化。X射线荧光(XRF)以及空间分辨的X射线在边缘结构附近的吸收(XANES),还可以有效地探测电极,以揭示氧化态与电极上空间位置的关系及其演变随着时间的推移。
总结与展望
随着新应用的发展,将需要研发具有新结构的电池来满足其要求。在多个尺度和时间范围上使用最先进的原位技术进行研究,将是了解电化学能量存储系统的全部复杂性必不可少的工具。通过多种技术互补以应对这一挑战方面已经取得了重大进展。作者认为需要利用先进的表征方法来增进对电池的理解,从而加快当前和未来电池系统的发展。最佳的原位表征方法应该能够穿透典型的(袋装或不锈钢包装的)样品池,而无需进行复杂的修改,并且在空间和时间上均具有高分辨率,从而可以在多个长度范围内进行研究。研究人员发现可以通过设计测试单元和方法来实现这一目标,这些方法可以充分利用每种技术的优点,同时最大程度地减少其缺点。实现和利用新方法将增进对局部(埃至纳米)、中尺度(微米至毫米)和系统级(毫米到厘米)的标度下,对活性材料相变,界面演变以及电极构造的必要了解。随着时间分辨率的提高,也出现了处理大数据的新挑战。数据处理和挖掘将需要以下方面的专业知识电池研究人员,同步加速器科学家,计算机科学家以及应用数学领域的技术人员。
文献链接
Peering into Batteries: Electrochemical Insight Through In Situ and Operando Methods over Multiple Length Scales(Joule, 2020, Doi: 10.1016/j.joule.2020.11.003)
文献链接:
https://doi.org/10.1016/j.joule.2020.11.003.
添加官方微信 进群交流
SCI二氧化碳互助群
SCI催化材料交流群
备注【姓名-机构-研究方向】
投稿请联系contact@scimaterials.cn

