文 章 信 息
PdCu合金促进室温电化学水气变换制备高纯氢气
第一作者:魏会方,刘欢
通讯作者:崔晓菊*,邓德会*
研 究 背 景
2019年,邓德会团队经过长期探索,结合电化学反应原理,将水气变换的氧化还原反应拆分为彼此分离的两个半反应,首次提出了一种能在常温常压下直接制备高纯氢气的室温电化学水气变换(RT-EWGS)概念(Nat. Commun., 2019, 10, 86)。反应中,CO在阳极发生氧化反应,生成的CO2与电解质KOH进一步反应生成碳酸钾,避免了CO2的排放;同时水在阴极直接被还原生成高纯氢气。
然而,阳极CO氧化的反应动力学缓慢,极大影响了RT-EWGS的产氢效率,开发低成本、高效的阳极电催化剂以提高CO氧化反应活性对RT-EWGS产氢效率的提升具有重要意义,但这仍然是一个巨大的挑战。本研究开发了一种碳纳米管负载的PdCu纳米颗粒(Pd0.7Cu/CNTs)催化剂,通过将钯与铜合金化,来提高电化学CO氧化活性,从而提高RT-EWGS的产氢效率。该研究为RT-EWGS高效阳极催化剂的设计提供了新方向。
文 章 简 介
基于此,厦门大学和中国科学院大连化学物理研究所邓德会研究员和崔晓菊副研究员(共同通讯作者),在国际知名期刊Nano Energy上发表题为“Alloying Pd with Cu boosts hydrogen production via room-temperature electrochemical water-gas shift reaction”的文章。
该文章开发了一种碳纳米管负载的PdCu纳米颗粒(Pd0.7Cu/CNTs)催化剂用于室温电化学水气变换(RT-EWGS)过程,Pd与Cu的合金化可以显著促进电化学水气变换制氢活性。研究发现,在Pd纳米颗粒中引入Cu可显著削弱CO的吸附,并增强OH的吸附,通过优化反应路径进而降低RT-EWGS的过电位。
图1. PdCu合金提高RT-EWGS制备高纯氢气产量示意图。
本 文 要 点
要点一:在室温电化学水气变换过程中,钯与铜的合金化能显著提高阳极CO氧化活性
如图2a所示,与Pd/CNTs和Cu/CNTs催化剂相比,PdxCu/CNTs催化剂在相同电位下展示了更高的电流密度,表明其具有更高的产氢效率。电位为0.3 V vs. RHE时,阳极CO氧化的质量活性可达19.9 mA/mgPd,比Pd/CNTs催化剂的质量活性高出330倍以上(图2b)。值得注意的是,在电流密度为100 mA/cm2时,Pd0.7Cu/CNTs驱动CO氧化的电位只需要0.74 V vs. RHE,远低于Pd/CNTs催化剂的1.20 V vs. RHE和Pt2.7Cu/CNT催化剂的0.85 V vs. RHE (图2c)。
在10~200 mA/cm2的电流密度范围内,Pd0.7Cu/CNTs催化剂所需施加的电位始终远低于Pd/CNTs和Pt2.7Cu/CNTs催化剂。与水分解偶联有机分子(如甲醇、乙醇和甘油等)阳极氧化电催化制氢相比,RT-EWGS过程可在最低反应温度下展示最低的起始电位和最高的电流密度。此外,CO作为有机分子合成的关键原料之一,直接作为反应物可以大大降低制氢成本。这些结果表明,RT-EWGS为低能耗电催化制氢提供了一条有前景的途径。
图2. 在RT-EWGS过程中阳极催化剂PdxCu/CNTs的电化学性能
要点二:优化后的Pd0.7Cu催化剂比之前报道的催化剂具有更高的质量活性
图3. RT-EWGS过程中Pd0.7Cu/CNTs催化剂与Pt2.7Cu/CNTs催化剂的CO电化学氧化的质量活性对比
相较于前期报道的最优催化剂Pt2.7Cu,Pd0.7Cu催化剂表现出更高的CO氧化活性(图3),在0.2 V vs. RHE时,Pd0.7Cu/CNT的质量活性为14.6 mA/mgPd,比Pt2.7Cu催化剂高出近5倍(3.0 mA/mgPt),显著降低了贵金属的用量。
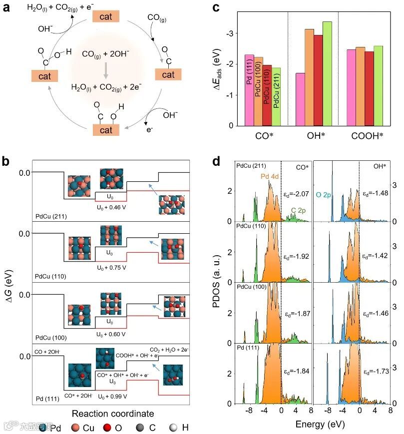
要点三:Cu引入Pd后,CO吸附减弱,OH吸附增强,降低阳极CO氧化过电位
图4. RT-EWGS过程中PdCu催化剂催化反应机理研究
结合DFT理论计算发现,吸附在Pd位点上的CO物种更容易与吸附态的OH物种反应(图4a)。在Pd中引入Cu,可显著削弱CO吸附并增强OH吸附(图4b-c)。进一步分析发现,当CO吸附在催化剂表面时,PdCu合金中Pd的d带中心明显低于纯Pd,而当OH吸附在Pd位点时,PdCu合金中Pd的的d带中心却高于纯Pd (图4d)。这些结果表明,Pd引入Cu后,CO的吸附减弱,OH的吸附增强,CO氧化的过电位降低,进而提高了RT-EWGS制氢效率。
文 章 链 接
Alloying Pd with Cu boosts hydrogen production via room-temperature electrochemical water-gas shift reaction
https://doi.org/10.1016/j.nanoen.2022.107704
通 讯 作 者 简 介
崔晓菊,中科院大连化物所副研究员,硕导
2012年获四川大学轻化工程学士学位,2017年获中国科学院大连化学物理研究所物理化学博士学位。2017-2019年,任厦门大学iChEM博士后。现任中国科学院大连化学物理研究所副研究员,中科院大连化物所“优秀青年博士人才”,主要从事温和条件下碳一分子的高效催化转化研究。目前以第一/通讯作者在Nat. Commun.(1篇)、Chem(1篇)、Angew. Chem. Int. Ed.(1篇)、Energy Environ. Sci.(1篇)、Adv. Mater.(1篇)等国际知名刊物上发表论文9篇(其中影响因子大于10论文8篇),参与发表论文8篇,申请国内发明专利7件,已授权2件。
主持国家自然科学基金面上项目、青年项目、中科院洁净能源创新研究院合作基金、大连化物所科研创新基金等,作为项目骨干承担国家自然科学基金重大研究计划系统集成项目、中科院青年团队计划等。先后荣获辽宁省“百千万人才工程”万层次,大连市青年科技之星、中科院“优秀博士学位论文”,国家“博士后创新人才支持计划”以及中科院“三好学生标兵”、博士研究生国家奖学金、“延长石油优秀博士生奖学金”等多项荣誉及奖励。
邓德会,中科院大连化物所研究员,博导
国家杰出青年基金获得者,国家重点研发计划青年首席科学家,中科院青年创新促进会优秀会员。2007年于四川大学获双学士学位,师从石碧院士、廖学品教授;2013年于中科院大学获博士学位,师从包信和院士、潘秀莲研究员,同年入职于中科院大连化物所,被评为副研究员;2015年受聘为厦门大学iChEM研究员,2015-2016年美国斯坦福大学访问学者(合作导师:戴宏杰院士),2017年晋升为大连化物所研究员。目前担任能源与环境小分子催化研究组组长。
邓德会研究员聚焦能源小分子催化转化方面的基础科学与应用研究,在二维催化材料可控制备和表界面调控研究的基础上,针对C1等能源小分子转化过程中的重大科学问题和挑战开展了系统的研究,已取得的主要研究成果包括:
1)提出“铠甲催化”概念,开发出高活性、长寿命、低成本“铠甲催化剂”,研制出电解水氢氧仪并实现产业应用;
2)首次利用石墨烯限域单铁中心实现了甲烷室温直接催化转化;
3)首次利用二维硫化钼硫空位限域的钼原子实现了低温、高效、长寿命催化二氧化碳加氢制甲醇,并已与西南化工研究设计院签订技术合作协议,进行该过程的中试放大技术开发。
在Science、Nat. Catal.、Nat. Nanotechnol.等刊物上共发表SCI论文85篇,SCI他引1.2万余次,19篇ESI高被引论文(top 1%),单篇被引用超过100次的论文24篇、超过700次的论文7篇,H因子44。近五年作为通讯作者(含共同)在Nat. Catal.(1篇)、Chem. Rev.(1篇)、Chem(3篇)、Nat. Commun.(6篇)、Angew. Chem. Int. Ed.(5篇)、Adv. Mater.(3篇)、Energy Environ. Sci.(2篇)、Nano Energy(7篇)、Natl. Sci. Rev.(1篇)等国际知名刊物上发表论文50篇(其中影响因子大于10论文39篇);撰写Wiley论著章节1篇。
近五年申报国内外专利66件,授权27件。主持科技部国家重点研发计划项目、国家自然科学基金重大项目(课题)、英国bp公司国际合作项目等多个纵向和横向项目。获国家自然科学基金杰出青年基金支持(2022),中科院青年促进会优秀会员(2019)。获第一届中国科学院青年五四奖章(2022)、2020年度国家自然科学奖一等奖(第四完成人)、日本化学会“杰出报告奖”(2018)、中国化学会青年化学奖(2017)等荣誉。
近五年应邀在国内外重要催化等相关学术会议做主题报告和邀请报告40余次;曾担任“碳一分子催化化学国际学术研讨会”大会主席(2021)、“中国化学会第四届中国能源材料化学研讨会”大会共同主席(2019)等。目前担任Chem Catal.、Nano Res.、J. Energy Chem.、EnergyChem、The Innovation、化学学报、中国化学快报、结构化学等期刊的(青年)编委或顾问编委,并担任Nano Res.“2019 Young Innovator Award in Nano Energy”专刊的客座编委;多次被Angew. Chem. Int. Ed.评为年度(2016、2018、2019、2021)杰出审稿人。
第 一 作 者 简 介
课 题 组 介 绍
能源与环境小分子催化(EEC)研究组隶属于中国科学院大连化学物理研究所催化基础国家重点实验室,组长为邓德会。研究方向主要集中在二维材料表界面化学与能源小分子催化转化方面,主要包括:
1. 二维材料及其杂化结构的表界面调控研究:重点研究石墨烯、硫化钼、层状金属及其氧化物等的可控制备及其表界面电子结构和活性中心的调控;
2. 铠甲催化:重点研究 “铠甲”催化剂的制备,电子穿透的机制,催化活性和稳定性的优化和调控;
3. 能源与环境小分子催化转化过程与机制:利用热催化、电催化、或热-电协同耦合技术来实现C1 (CH4、CO、CO2、CH3OH),空气(N2、O2),水等小分子的活化或转化;利用同步辐射XAFS、高分辨飞行时间质谱、高分辨红外等原位表征技术研究催化反应过程和机制;
4. 理论计算:催化剂表界面电子结构,活性位与反应过程。
课 题 组 招 聘
研究组主页:http://deng.dicp.ac.cn/。
诚挚邀请副研究员、博士后、研究生等各层次人才加盟!
添加官方微信 进群交流
SCI二氧化碳互助群
SCI催化材料交流群
SCI钠离子电池交流群
SCI离子交换膜经验交流群
SCI燃料电池交流群
SCI超级电容器交流群
SCI水系锌电池交流群
SCI水电解互助群
SCI气体扩散层经验交流群
备注【姓名-机构-研究方向】
投稿请联系contact@scimaterials.cn
点分享
点赞支持
点在看

