文 章 信 息
中空金属氧化物/硫化物/氮掺杂碳异质结构对多硫化物的协同锚定和快速转化实现长寿命锂硫电池
第一作者:刘慧
通讯作者:金波*,蒋青*
单位:吉林大学
研 究 背 景
锂硫电池的理论能量密度(2600 Wh kg−1)远远超过锂离子电池,被认为是具有高能量密度的潜在新型二次电池。然而,锂硫电池存在着阻碍其进一步商业化发展的几个内在缺陷:
1)硫及其反应中间体的电子电导率差(室温下S8,5×10−30 S cm−1),严重限制了活性硫的利用,导致功率密度和能量密度不理想;
2)当电池充电和放电时,在硫转化为多硫化物锂(LiPSs)的过程中,硫的体积膨胀为≈80%,严重破坏了硫载体的结构,从而影响了电池的可循环性;
3)可溶性LiPSs会引发臭名昭著的穿梭效应。这些缺点使得电池的容量快速衰减,动力学转化反应缓慢。
本文通过使用类沸石咪唑骨架作为前驱体来获得具有异质的CoO/Co9S8/NC中空多面体。异质的CoO/Co9S8/NC结合了CoO对LiPSs的强吸附能力和Co9S8对LiPSs快速氧化还原动力学能力。同时,中空结构和异质界面的形成不仅为硫在充放电过程中的体积膨胀提供了丰富的空间,而且提供了更多的活性位点加速离子/电子传输。基于上述优点,所获得的CoO/Co9S8/NC有效缓解了锂硫电池的穿梭效应,从而改善了可逆容量和循环稳定性。
文 章 简 介
基于此,来自吉林大学的金波教授、蒋青教授,在国际知名期刊Small上发表题为“Coordinated Immobilization and Rapid Conversion of Polysulfde Enabled by a Hollow Metal Oxide/Sulfde/Nitrogen-Doped Carbon Heterostructure for Long-Cycle-Life Lithium-Sulfur Batteries”的研究论文。
该工作提出了使用类沸石咪唑骨架作为前驱体来获得具有异质的CoO/Co9S8/NC中空硫载体。异质的CoO/Co9S8/NC平衡了Co9S8的氧化还原动力学与CoO对LiPSs的化学吸附,有效抑制了LiPSs的穿梭。通过实验和密度泛函理论计算验证了这些机理。同时,中空结构起到了硫储存室的作用,缓解了硫的体积膨胀,最大限度地利用了硫。基于上述优点的S-CoO/Co9S8/NC锂硫电池在0.1 C电流密度下实现了高初始放电容量(1470 mAh g−1)和长循环寿命(在1 C电流密度下1000次循环后,每圈的容量衰减率为0.033%)。
图1. LiPSs转换机理示意图。
本 文 要 点
要点一:材料的形貌表征
图2. CoO/Co9S8/NC的形态特征:(a,b)SEM图像,(c,d)TEM图像,(e)HRTEM图像和拟合的FFT,(f)SEM图像和(g-k)相应的元素映射图像。
通过采用简单的溶剂热法以类沸石咪唑骨架作为前驱体,经过高温煅烧合成了异质结构的中空CoO/Co9S8/NC多面体。通过SEM、TEM等对CoO/Co9S8/NC进行了详细的表征。
要点二:密度泛函理论计算
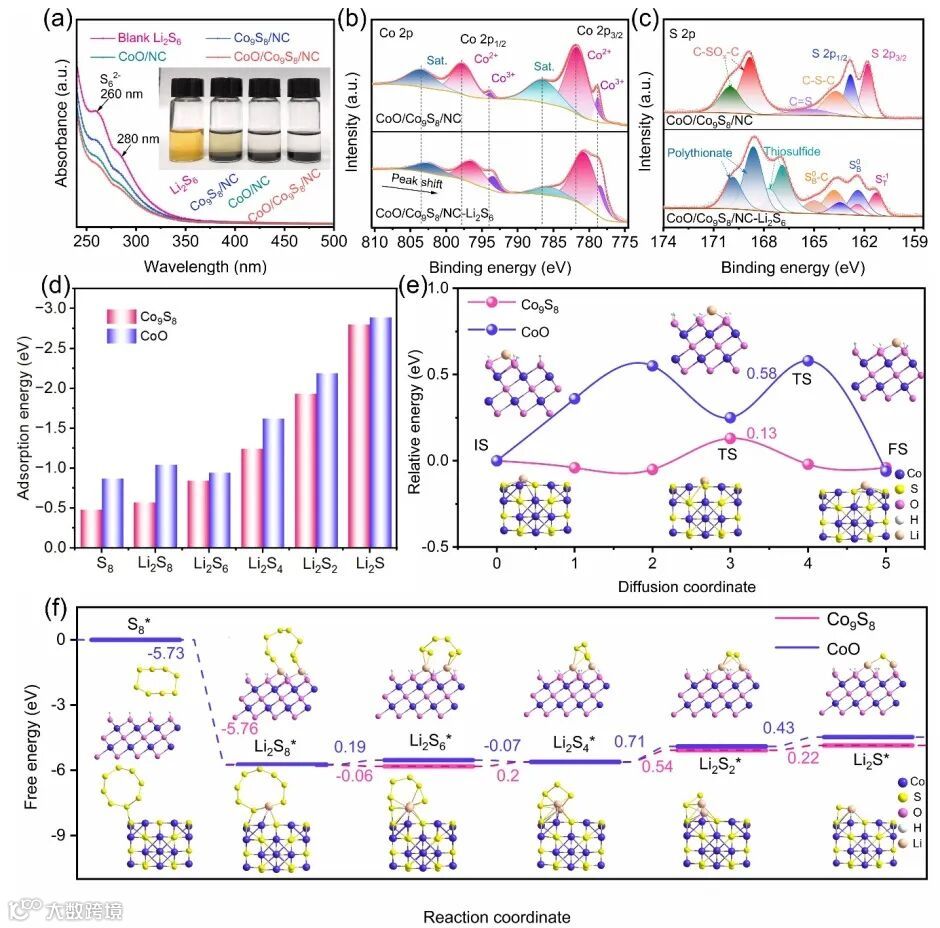
图3. (a) Li2S6、CoO/Co9S8/NC-Li2S6、Co9S8/NC-Li2S6和CoO/NC-Li2S6的紫外-可见吸收光谱。CoO/Co9S8/NC和CoO/Co9S8/NC-Li2S6的(b) Co 2p和(c) S 2p高分辨率XPS光谱。(d) LiPSs在CoO和Co9S8上的结合能。(e) Li+在CoO和Co9S8基底上的扩散能垒。(f) CoO和Co9S8上LiPSs转化的自由能,包括自由能图以及中间体的相应几何结构。
密度泛函理论(DFT)计算了CoO和Co9S8的吸附能,结果表明CoO对LiPSs有较强的吸附作用。这也与吸附实验的观察结果非常一致。进一步计算了二者从S8到Li2S的吉布斯自由能。可以看到,在Co9S8上Li2S8转化为Li2S的ΔG值明显相对低于在CoO上,这表明Co9S8对LiPSs具有快速的动力学转换能力。通过Co9S8对LiPSs的促进扩散和优异的氧化还原动力学,以及CoO对LiPSs的化学吸附的协同作用,解释了CoO/Co9S8/NC异质结构上的捕获-转化机制。
要点三:电极材料出色的电化学能力
图4. (a) 具有S-CoO/Co9S8/NC、S-Co9S8/NC和S-CoO/NC的锂硫电池在0.1 C电流密度下的首次充放电曲线。(c) 具有S-CoO/Co9S8/NC的锂硫电池在0.1-2 C不同电流密度下的充放电曲线。(g) 具有S-CoO/Co9S8/NC的锂硫电池在1 C下的循环性能和库仑效率。(h)具有S-CoO/Co9S8/NC的锂硫电池的每圈的容量衰减率与其它报道的工作的比较。
采用S-CoO/Co9S8/NC的锂硫电池在0.1 C电流密度下可提供1470 mAh g−1的高初始放电容量以及高倍率性能(在2 C电流密度下878 mAh g–1)。此外,在1 C电流密度下经过1000次的长循环,每圈的容量衰减率为0.033%。即使在高硫负载下也获得了良好的电化学性能。
文 章 链 接
Coordinated Immobilization and Rapid Conversion of Polysulfde Enabled by a Hollow Metal Oxide/Sulfde/Nitrogen-Doped Carbon Heterostructure for Long-Cycle-Life Lithium-Sulfur Batteries
https://doi.org/10.1002/smll.202300950
通 讯 作 者 简 介
金波教授简介:吉林大学材料科学与工程学院教授,博士生导师。于2003年和2008年分别获韩国全南国立大学硕士和博士学位。主要从事新型能源存储/转化材料与器件的研究。在Advanced Energy Materials、Small(2篇)等期刊上,发表学术论文110余篇。获授权发明专利11件。
蒋青教授简介:吉林大学材料科学与工程学院教授,博士生导师。发表SCI论文700多篇。
添加官方微信 进群交流
SCI二氧化碳互助群
SCI催化材料交流群
SCI钠离子电池交流群
SCI离子交换膜经验交流群
SCI燃料电池交流群
SCI超级电容器交流群
SCI水系锌电池交流群
SCI水电解互助群
SCI气体扩散层经验交流群
备注【姓名-机构-研究方向】
投稿请联系contact@scimaterials.cn
点分享
点赞支持
点在看

