文 章 信 息
一种高效的中温电化学合成氨膜反应器
第一作者:翁国伟
通讯作者:薛健*,王海辉*
单位:华南理工大学,清华大学
研 究 背 景
氨是工、农业生产中最基本的原料之一,同时也是理想的氢载体。在过去的一百多年里,氨的生产主要依赖于能源密集型的Haber-Bosch工艺,由于在高温和高压的反应条件下运行,该工艺的能耗占全球总能耗的1~2%,排放的CO2占全球总排放量的1.5%,因此亟需开发一种更加节能环保的合成氨技术。
目前,研究人员已经开发出一种在室温条件下以水作为质子源,通过电化学反应进行固氮的技术,但该电化学固氮技术依然面临着巨大的挑战:1)氮气浓度低,在水中的溶解度仅为6.8×10-4 mol L-1;2)室温下氮还原反应动力学极为缓慢,导致产氨速率慢;3)氮还原反应(NRR)和析氢反应(HER)电位接近,故易发生严重的析氢竞争反应导致电流法拉第效率低下。相较而言,高温(>500 ℃)电化学合成氨技术有利于固氮过程的反应动力学,但由于合成氨是一个放热反应,高温下受热力学平衡的限制,生成的氨易分解,导致产氨率降低。因此,为兼顾合成氨反应的动力学和热力学,亟需发展一种可在常压中温下运行的电化学合成氨技术。
文 章 简 介
近日,清华大学王海辉教授与华南理工大学薛健副研究员合作,在国际知名期刊Joule上发表题为“A high-efficiency electrochemical proton-conducting membrane reactor for ammonia production at intermediate temperatures”的研究论文。该论文首次构建了一种可以在常压中温(300 ℃~400 ℃)下运行的电化学合成氨膜反应器,通过将氢气纯化过程与合成氨反应过程原位耦合,为合成氨反应原位提供高活性的质子,提高了合成氨的产率。在350 ℃,该电化学膜反应器在电流密度为2500 µA cm-2时,法拉第效率可达43.8%,相应的产氨速率为231.1 µg h-1 cm-2,并可连续稳定操作。在相同的反应条件下,该电化学膜反应器合成氨的性能比“固定床”模式高出约1个数量级,也优于绝大多数文献报道的在室温(Ru基催化剂)和高温(>500 ℃)下的电化学合成氨性能。
本 文 要 点
要点一:电化学合成氨膜反应器的构筑
通过在La5.5WO11.25-δ(LWO)膜(厚度约为200 µm)两侧涂敷多孔Pt基和Ru基催化电极来构筑三相反应界面,增强各反应气体的传质过程。氢气分子在阳极侧的Pt基催化剂作用下形成质子,在电场的驱动下可以实现LWO电解质膜对质子的可控传递和CO2的分离,同时氮气分子在阴极侧Ru基催化剂的作用下与活泼的质子快速结合形成氨气。
图1. LWO膜反应器的物理特性:(A)电催化N2加氢制NH3的LWO质子传导膜反应器示意图;(B)LWO膜反应器的SEM横截面图;(C)Ru@LWO的HRTEM图;(D)(C)中黄色区域的对应逆FFT模式图;(E)(D)中晶格间距的强度分布图;(F)Pt@LWO的HRTEM图;(G)(F)中黄色区域的对应逆FFT模式图;(H)(G)中晶格间距的强度分布图。
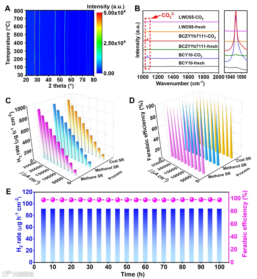
要点二:CO2稳定性和氢气分离性能
原位XRD和拉曼光谱等表征方法充分证明了所开发的LWO膜具有优异的抗CO2稳定性。该LWO膜对不同体积比的CO2/H2混合气体中H2分离的电流法拉第效率均超过了95%,且具有良好的运行稳定性。
图2:LWO膜的抗CO2稳定性和氢气分离性能:(A)LWO样品在纯CO2气氛中从30 ℃到800 ℃的原位XRD图谱;(B)LWO、BCZYYb7111和BCY10样品在500 ℃纯CO2中处理100小时后的拉曼光谱图;(C)在350 ℃下,向LWO膜阳极侧加入不同体积组成的CO2/H2混合物时的透氢量,模拟不同的蒸汽重整(SR)反应:(甲烷SR:CO2/H2=1/4;甲醇SR:CO2/H2=1/3;煤SR:CO2/H2=1/2);(D)在350 ℃下,向LWO膜阳极侧加入不同体积组成的CO2/H2混合物(甲烷SR:CO2/H2=1/4;甲醇SR:CO2/H2=1/3;煤SR:CO2/H2=1/2)时的相应电流法拉第效率;(E)在350 ℃下,电流密度为2500 mA cm-2下,向LWO膜阳极侧加入体积组成为CO2/H2=1/4的混合物用于H2生产的长期稳定性测试。
要点三:电化学合成氨性能
受合成氨的反应动力学和热力学的共同影响下,该电化学膜反应器在350 ℃下展示出了最佳的合成氨性能,其最高的电流法拉第效率为43.8%,相应的产氨速率为231.1 µg h-1 cm-2。得益于额外电场的作用和高活性质子与氮气快速结合的能力,该电化学膜反应器的合成氨性能比“固定床”反应器模式高出约1个数量级,也优于绝大部分文献报道的合成氨性能,展现出了中温电化学膜反应器的巨大优势。
图3:LWO膜反应器的电化学合成氨性能:(A)在300 ℃~400 ℃下的不同电流密度下的产氨率;(B)在300 ℃~400 ℃下的不同电流密度下对应的电流法拉第效率;(C)LWO电化学膜反应器和“固定床”反应器模式在产氨率方面的比较;(D)中温350 ℃下的LWO电化学膜反应器的产氨率和电流法拉第效率与其他常压下的电化学合成氨性能比较,蓝色球体标记对应于室温(Ru基催化剂),黄色球体标记对应于高温(>500 ℃);(E)LWO电化学膜反应器合成氨在中温350 ℃,2500 mA cm-2下的长期稳定性测试。
要点四:中温电催化合成氨的反应路径
DFT模拟计算结果表明,在温度为350 ℃和电压为1.2V的反应条件下,经过膜活化的质子具有较高的反应能量,通过对称加氢和非对称加氢的反应机制,这类高活性的质子可以快速与吸附在Ru催化表面的氮气分子结合形成氨气。相比于传统Haber-Bosch合成氨的传热解离机制,电化学膜反应器合成氨的反应路径和速控步骤的自由能均表现出很大的优势。
图4:在350 ℃下电催化氮还原反应的DFT计算结果:(A)在350 ℃和1.2V下电催化膜反应器中的对称氮加氢路径;(B)在350 ℃和1.2V下电催化膜反应器中的非对称氮加氢路径;(C)Ru(101)表明上N2还原的三种可能的反应路径的自由能演化;(D)在350 ℃下,三种可能的反应路径的速控步骤的自由能比较。
该工作首次报道了一种可以在常压中温条件下运行的电化学膜反应器合成氨技术,该电化学膜反应器将氢气纯化过程与合成氨反应过程原位耦合,实现了反应过程耦合强化,获得了优异的氢气分离性能和电化学合成氨性能,为合成氨领域的发展提供了一个新的研究思路。本工作得到了国家重点研发计划(2022YFB4002602),国家自然科学基金(22278150、22075086、22138005、22141001)和广东基础及应用基础研究基金(2022A1515010980)和科学探索奖的支持。
文 章 链 接
A high-efficiency electrochemical proton-conducting membrane reactor for ammonia production at intermediate temperatures
https://doi.org/10.1016/j.joule.2023.05.013
通 讯 作 者 简 介
王海辉,清华大学化学工程系教授、博士生导师,现任清华大学化学工程系膜技术与工程研究中心主任。研究方向为无机膜分离和膜催化。入选教育部长江学者特聘教授、国家杰出青年基金获得者,万人计划科技创新领军人才和国务院政府特殊津贴。王海辉教授带领团队在膜材料的设计与制备、膜反应器中的催化反应过程和温和条件下电催化氮还原合成氨方面取得了重要进展,发明了一系列高分离性能、高稳定性的固体电解质氢分离膜,并以此为基础构筑了分离与反应耦合的膜反应器实现了甲烷的高效转化,开发了系列高选择性的类锂氮还原电化学合成氨催化剂,提出了平衡氮活化电化学合成氨反应和析氢竞争反应的过程强化策略,实现了连续电化学合成氨。近五年在Nat. Energy, Nat. Sustain., Sci. Adv., Angew. Chem. Int. Ed.等化学化工国际主流学术期刊上发表SCI收录论文300余篇,论文被引用21000余次,H因子:87,获得授权中国发明专利40余项,以第一完成人获教育部自然科学一等奖和广东省自然科学一等奖各1项、侯德榜化工创新奖和第三届科学探索奖。
薛健,华南理工大学化学与化工学院副研究员,博士生导师,中国化工学会-化工过程强化专业委员会青年委员会委员。2010年和2013年于华南理工大学分别获得学士和硕士学位,2016年7月获得德国汉诺威大学博士学位。主要研究方向为高性能分离膜材料的设计制备和膜反应器构筑,用于化工分离过程及过程强化的应用基础研究。先后主持了包括国家重点研发计划课题、国家自然科学基金面上项目等在内的16项科研项目。目前已在Joule, Nat. Commun., Angew. Chem. Int. Ed., Adv. Mater., AIChE J.等国际知名刊物上发表50余篇SCI论文,其中以第一/通讯作者身份发表SCI论文30余篇,授权中国发明专利19项。
添加官方微信 进群交流
SCI二氧化碳互助群
SCI催化材料交流群
SCI钠离子电池交流群
SCI离子交换膜经验交流群
SCI燃料电池交流群
SCI超级电容器交流群
SCI水系锌电池交流群
SCI水电解互助群
SCI气体扩散层经验交流群
备注【姓名-机构-研究方向】
投稿请联系contact@scimaterials.cn
点分享
点赞支持
点在看

