文 章 信 息
3D打印V2CTx/rGO-CNT MXene高容量钠金属负极
第一作者:王子璇
通讯作者:王烨,徐俊敏,杨会颖
研 究 背 景
钠金属负极因为高的理论容量,低的氧化还原电位,钠资源丰富并且价格低廉,逐渐成为当前能源领域的研究热点。然而,由于在反复电镀/剥离过程中钠枝晶的生长导致的低库伦效率及容量衰减等问题限制了钠金属电池的实际应用。MXene作为新型的二维层状材料,因其高的导电性,丰富的表面官能团,良好的亲水性等特点,在近年来受到了广泛的关注。
到目前为止,MXene在钠金属负极的研究主要集中在Ti3C2(或Ti3C2Tx)及其衍生物上,其它MXene很少涉及。因此有必要尝试更多的MXene用于钠金属负极,同时利用原位、非原位测试以及计算相结合的手段系统深入的研究钠金属在MXene上沉积的电化学行为,提高钠金属负极电化学性能。
文 章 简 介
鉴于此,郑州大学王烨教授,徐俊敏副教授和新加坡科技与设计大学杨会颖教授合作通过3D打印技术设计了三维分级多孔结构V2CTx/rGO-CNT微网格气凝胶作为钠金属负极电极,其具有以下特点:
(1) 3D打印V2CTx/rGO-CNT分级多孔结构骨架具有大比表面积,可以有效降低电流密度以及提供丰富的钠金属成核位点,抑制钠枝晶。此外,3D打印可以方便的制备人工可调厚度,有效提高钠金属负极面容量。
(2)3D打印的V2CTx/rGO-CNT相互连通的导电骨架提高电子导电能力,分级有序人工多孔结构有效加速离子传输速率,提高反应动力学。具有一定机械强度的3D打印骨架为整个电极提供了强有力的支撑,保证在循环过程中电极的完整性。
(3)更加重要的是,V2CTx MXene具有丰富的官能团(-O,-F),通过DFT计算表明这些官能团和Na有强的结合能,比如F-Na之间的结合能是-0.77 eV, O-Na的结合能是-1.02 eV,而graphene-Na的结合能仅为-0.06 eV。因此V2CTx MXene具有极高的亲钠性,可以有效引导钠金属均匀沉积。
(4)利用原位TEM测试表明钠金属在V2CTx /rGO-CNT的沉积是通过rGO传输,以V2CTx MXene纳米片为中心成核,不断长大并与周围的钠金属不断融合的过程。通过原位光学和非原位SEM证明了3D打印V2CTx/rGO-CNT能够有效抑制钠枝晶。
电化学测试结果表明,所制备的Na@V2CTx/rGO-CNT负极能够在2 mA cm-2,10 mAh cm-2下稳定循环3000小时。并且能够在5 mA cm-2, 50 mAh cm-2的大容量下稳定循环900小时以上。相关研究成果以“3D-Printed Sodiophilic V2CTx/rGO-CNT MXene Microgrid Aerogel for Stable Na Metal Anode with High Areal Capacity”为题发表在国际顶级期刊ACS Nano上。
图 文 解 读
图1. 3D打印V2CTx/rGO-CNT微格气凝胶电极制备示意图。
图2. 3D V2CTx/rGO-CNT微网格电极的结构表征。(a-c) V2CTx/rGO-CNT微网格气凝胶的SEM图像。(d) V2CTx/rGO-CNT纳米复合材的TEM图像。(e) 高分辨TEM图像。(f) V2CTx/rGO-CNT微格电极截面的SEM图和相应的EDS元素图谱。(g) rGO-CNT,V2CTx,不同比例V2CTx/rGO-CNT的XRD图谱。(h) V2CTx,V2CTx/rGO-CNT的XPS图谱。(i) rGO-CNT,不同比例V2CTx/rGO-CNT微网格电极从室温到900℃在空气下的TGA曲线。
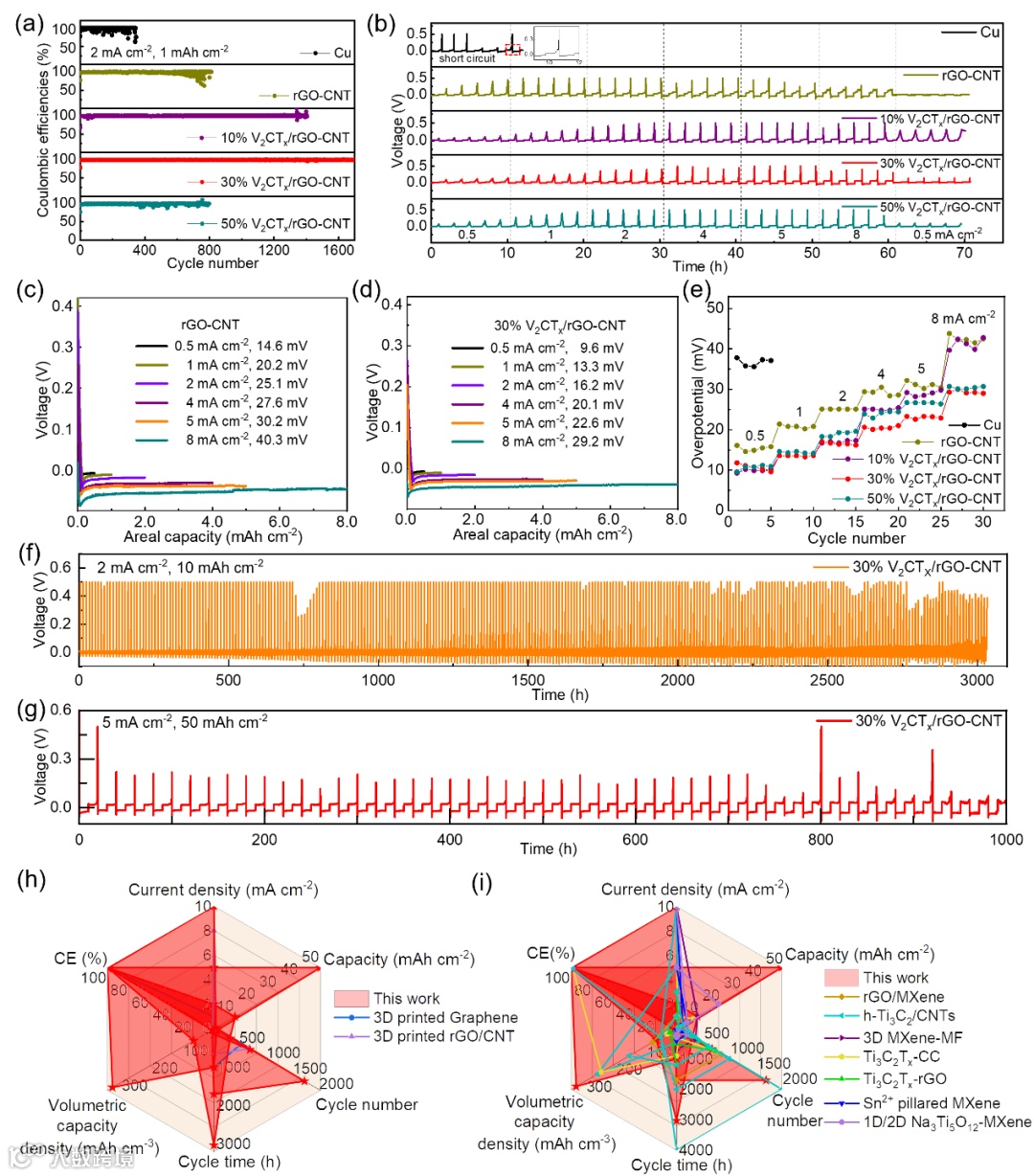
图3. V2CTx/rGO-CNT电极的电化学性能测试。(a) 在电流密度为2 mA cm-2,容量为1 mAh cm-2下各电极的库伦效率图。(b) 倍率性能。(c-d) 电压-容量曲线。(e) 在不同电流密度下各电极的成核过电势。(f-g) 循环性能图。
图4. 非原位SEM测试和原位光学显微成像研究钠金属负极在V2CTx/rGO-CNT电极上的沉积行为。以电流密度为0.2 mA cm-2,沉积钠的容量为(a,a1) 0.2 mAh cm-2, (b,b1) 0.5 mAh cm-2, (c,c1) 2 mAh cm-2, 然后剥离(d,d1) 1 mAh cm-2, (e,e1) 1.5 mAh cm-2, (f,f1) 2 mAh cm-2的结构形态。(g) 电流密度为0.2 mA cm-2且容量为2 mAh cm-2的相应沉积剥离曲线。(h) Na在V2CTx/rGO-CNT电极上以1 mA cm-2沉积120 min的原位光学显微镜图像。
图5. 利用原位TEM分析钠金属在V2CTx/rGO-CNT电极上沉积过程中形貌演变过程。利用DFT计算Na与C(石墨烯)、F(V2CF)和O(V2CO)的结合能。(a) 原位TEM测试示意图。(b) V2CTx/rGO-CNT镀钠过程的原位电子显微镜快照。(c) 镀钠前的SAED图谱。(d) 镀钠后的SAED图谱。(e) 钠沉积过程示意图。(f) Na与C(石墨烯)的吸附模型。(g) Na与F(V2CF)的吸附模型。(h) Na与O(V2CO)的吸附模型。
总 结 与 展 望
通过3D打印技术设计的V2CTx/rGO-CNT微网格电极具有分级多孔结构,其提供了较大的比表面积来降低电流密度,在电镀/剥离过程中保持了结构稳定性。V2CTx MXene表面的官能团具有良好的亲钠性,能够有效的引导钠的均匀沉积和生长。
因此所制备的V2CTx/rGO-CNT作为钠金属负极表现出优异的电化学性能。该工作不仅阐明了亲钠V2CTx/rGO-CNT微格气凝胶电极上优越的钠沉积化学,而且为利用3D打印方法制备先进的钠金属负极提供了一种新的途径。
文 章 链 接
Wang, Zixuan; Huang, Zhenxin; Wang, Hui; Li, Weidong; Wang, Bingyan; Xu, Junmin*; Xu, Tingting; Zang, Jinhao; Kong, Dezhi; Li, Xin Jian; Yang, Hui Ying*; Wang, Ye*, ‘3D printed sodiophilic V2CTx/rGO-CNT MXene microgrid aerogel for stable Na metal anode with high areal capacity’ ACS Nano, 2022.
https://pubs.acs.org/doi/10.1021/acsnano.2c01186
添加官方微信 进群交流
SCI二氧化碳互助群
SCI催化材料交流群
SCI钠离子电池交流群
SCI离子交换膜经验交流群
SCI燃料电池交流群
SCI超级电容器交流群
SCI水系锌电池交流群
SCI水电解互助群
SCI气体扩散层经验交流群
备注【姓名-机构-研究方向】
投稿请联系contact@scimaterials.cn
了解更MAX及MXene材料,点击"阅读原文"
点分享
点赞支持
点在看

