文 章 信 息
降低4V正极-聚合物固态电解质的锂金属电池界面不稳定性
第一作者:赵龙
通讯作者:李昊*,赵勇*
单位:河南大学
研 究 背 景
与单一的陶瓷或聚合物固态电解质相比,复合固态电解质(CPE)兼具较高的离子电导率和良好的界面相容性,因而具有良好的发展前景。在CPE中,锂离子主要通过(1)聚合物体相,(2)无机填料内部,以及(3)填料/聚合物界面处传输。具有更大比表面积的纳米无机填料能够产生更多填料/聚合物界面,从而促进锂离子的传输。然而,纳米填料极易团聚,进而破坏CPE内部的锂离子渗流网络。更重要的是,聚合物链段与锂离子间较大的配位强度会增加锂离子传输的激活能,阻碍锂离子向填料/聚合物界面的迁移以及在聚合物体相中的传输,影响CPE离子电导率和锂离子迁移数的提升。
文 章 简 介
近日,河南大学材料学院的李昊副教授和赵勇教授等人(共同通讯作者)提出将纳米级石榴石型无机固态电解质颗粒Li6.4La3Zr2Ga0.22O12(LLZGO)与单离子导体聚合物锂化聚乙烯醇缩甲醛(LiPVFM)复合,设计了一种具有快速锂离子渗流网络的新型CPE(SCPN)。LiPVFM链段中丰富的羟基官能团与无机颗粒表面晶格氧产生的超分子作用能均匀分散CPE中的LLZGO颗粒,构建良好的锂离子渗流网络。此外,相对于传统的PEO体系,LiPVFM中较低空间浓度的氧溶剂化位点和无规排列的醚氧基团能够减弱O-Li+配位强度,从而促进锂离子在渗流网络和聚合物体相中的快速传输。此外,LiPVFM的单离子导体特性进一步提高了CPE的锂离子迁移数和氧化稳定性。该成果以“Rationally Coordinating Polymer Enabling Effective Li-ion Percolation Network in Composite Electrolyte for Solid-state Li-metal Batteries”为题发表在国际知名期刊Energy Storage Materials。第一作者为河南大学材料学院硕士研究生赵龙。该工作还受到河南科技学院李长恭教授的大力帮助和支持。
图1 SCPN的设计理念。(a)具有快速锂离子传输渗流网络的SCPN示意图。(b)传统的PEO基CPE的结构示意图。(c)SCPN中存在的分子间相互作用。
本 文 要 点
要点一:锂离子在SCPN中聚合物/无机填料界面处的快速传输
根据固态6Li NMR以及MD计算结果,相比于PEO-LLZGO,更弱的聚合物-锂离子配位使SCPN具有更低的Lennard-Jones势能,表明其具有更低的锂离子扩散能垒,能够使更多的锂离子迁移到聚合物/无机填料界面处,增强锂离子传输动力学。
图2(a)SCPN和PEO-LLZGO的FTIR光谱。(b)SCPN和PEO-LLZGO样品离子电导率随温度的变化曲线。(c)SCPN和(d)PEO-LLZGO样品的6Li 固态核磁。分子动力学模拟得到(e, f)LiPVFM和(g, h)PEO与Li+的配位图。(i)从MD中得到的径向分布函数。(j)SCPN锂离子迁移数的测定。(k)LiPVFM与TFSI−和(l)PEO链与TFSI−的结合能。
要点二:SCPN锂金属负极的界面稳定性
SCPN对金属锂负极具有良好的界面相容性,能够在负极表明形成富含LiF同时具有较少Li2CO3的SEI膜,同时可以有效减少LLZGO与锂金属间的副反应。
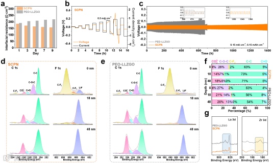
图3(a)不同静置时间下SCPN基锂对称电池的界面阻抗变化。(b)SCPN基锂对称电池的极限电流密度测试。(c)SCPN基锂对称电池的剥落沉积测试。循环后的锂片的XPS表征:(d)SCPN和(e)PEO-LLZGO;(f)从C 1s中得到的各组分的含量图;(g)锂片表面La 3d和Zr 3d的含量对比。
要点三:SCPN与NMC正极的界面稳定性
开尔文探针力显微镜(KPFM)电位分布直方图显示,NMC/SCPN的平均电位为204 mV,明显低于PEO-LLZGO的平均电位(354 mV),表明SCPN极大地减少了正极/电解质界面的空间电荷层,从而改善了SCPN的电化学稳定性和界面相容性。
图4(a)SCPN和PEO-LLZGO的LSV曲线。(b)NMC/SCPN/Li电池的电化学浮动测试曲线。(c)NMC/SCPN/Li电池的循环性能和(d)容量-电压电曲线。(e,f)SCPN/NMC和(g,h)PEO-LLZGO/NMC界面的电势分布图。LFP/SCPN/Li电池的(i, j)倍率性能和循环性能表征。
要点四:Li/SCPN/NMC全电池的原位电化学表征
原位EIS显示,Li||SCPN||NMC电池具有更小的电极/电解质接触电阻,同时更稳定的CEI阻抗表明了循环过程中SCPN与NMC正极间较高的界面稳定性。原位DEMS结果显示,Li||SCPN||NMC电池能在4.4 V的截止电压下稳定循环 ,而几乎不发生电解质的分解,表明了SCPN较好的高电压稳定性。
图5(a-d)NMC/SCPN/Li电池的原位EIS及相应的弛豫时间分布图。(e)NMC/SCPN/Li电池的原位差分电化学质谱图。(f)NMC/SCPN/Li软包电池的安全性测试。
要点五:结论
本工作开发了一种通过合理配位策略以改善复合固态电解质在聚合物/无机填料界面处的锂离子传输动力学。聚合物与无机填料间的超分子作用以及聚合物中合理的O-Li+配位强度使纳米尺寸的LLZGO在SCPN中均匀的分散,同时在聚合物/填料界面构建了的快速锂离子导电渗流网络。基于上述特点,SCPN在30°C时表现出0.527 mS cm−1的高离子电导率,高达0.75的tLi+,同时显著改善了电极/电解质的界面相容性。基于SCPN的锂金属全电池(LFP/Li)具有良好的倍率性能和循环性能(400次循环后容量保持率为83.0%)。此外,NMC/SCPN/Li电池在高电压下没有明显的电解质分解,显示出稳定的正极/电解质界面。
文 章 链 接
Long Zhao, Yunfei Du, Chenming Wang, Dong Li, Hao Li,* and Yong Zhao*, Rationally Coordinating Polymer Enabling Effective Li-ion Percolation Network in Composite Electrolyte for Solid-state Li-metal Batteries, Energy Storage Materials 2024.
https://doi.org/10.1016/j.ensm.2024.103360
通 讯 作 者 简 介
李昊,博士,副教授,硕士生导师,主要研究方向是碱金属电池固态电解质的设计。2021年6月毕业于北京科技大学,师从连芳教授。2021年以来,以第一或通讯作者在Adv. Energy Mater.、Adv. Funct. Mater.(3)、Energy Storage Mater.(2)、Chem. Eng. J.等期刊上发表SCI论文8篇。先后主持承担国家自然科学基金青年基金、中国博士后面上基金等项目,获得2023年度河南省科技成果奖一等奖(R1)。
赵勇,博士,河南大学第三层次特聘教授,博士生导师,国家高层次青年人才。主要研究方向是高比能电池新型电解质构筑和界面反应调控。主持国家级项目4项,在Joule、Nat. Commun.、J. Am. Chem. Soc.、Angew. Chem. Int. Ed.、Chem. Soc. Rev.等学术期刊上发表SCI论文四十余篇,授权国际发明专利5项。以第一完成人获得河南省自然科学二等奖。
添加官方微信 进群交流
SCI二氧化碳互助群
SCI催化材料交流群
SCI钠离子电池交流群
SCI离子交换膜经验交流群
SCI燃料电池交流群
SCI超级电容器交流群
SCI水系锌电池交流群
SCI水电解互助群
SCI气体扩散层经验交流群
备注【姓名-机构-研究方向】
投稿请联系contact@scimaterials.cn
点分享
点赞支持
点在看

