文 章 信 息
Ni单原子修饰超小Ru纳米颗粒实现高效阴离子交换膜电解水制氢
第一作者:姚瑞,孙凯安
通讯作者:刘光*,孙予罕*,李晋平*
研 究 背 景
碱性阴离子交换膜电解水(AEMWE)制氢技术由于其低设备成本和耐腐蚀性引起了广泛关注,是极具应用前景的实现廉价、高效、规模化绿氢制取途径之一。然而,工业水电解必须承受苛刻的诸如稳定性、快速的电子转移及过度的中间体吸附或覆盖等问题。从本质上讲,大电流密度下加速电解水反应动力学和提高其机械稳定性是开发用于工业制氢的电催化剂的一个重要瓶颈。钌(Ru)因与铂(Pt)相当的水分解能垒、氢键强度及合理的价格,有望代替贵金属Pt基催化剂在促进析氢(HER)快速的反应动力学方面的作用。然而,水分解的OH中间体在Ru上的强吸附,特别是大电流密度下快速的水分解过程往往导致Ru位点的过度覆盖。因此,合理调节Ru的OH吸附环境是促进AEMWE工业级电流密度下的持续产氢的有效手段.
文 章 简 介
近日,来自太原理工大学的刘光教授,怀柔实验室山西研究院的孙予罕研究员,怀柔实验室山西研究院/太原理工大学的李晋平教授,在国际知名期刊Nature Communications上发表题为“Stable hydrogen evolution reaction at high current densities via designing the Ni single atoms and Ru nanoparticles linked by carbon bridges”的研究文章。该研究文章深入分析了NiSAs与Ru纳米颗粒对OH中间体的协同吸附关系,从而保证了其在大电流密度下仍能高效、稳定产氢,其中碳桥作为媒介实现了Ni和Ru位点之间的物种传输和相互作用。
图1. UP-RuNiSAs/C水分解产氢机理。
本 文 要 点
要点一:超小Ru纳米颗粒吸附环境调节的理论预测
通过DFT计算分别构建了不同尺度的Ni结构模型,包括立方Ni的Ni(111)、锚定在石墨碳取代位点上的Ni单原子(Nisub/C)和锚定在石墨碳边缘(缺陷)位点上的Ni单原子(Nidef/C),以研究它们对Ru纳米晶吸附能的影响。最终确定,Nidef/C在调节Ru纳米晶OH*吸附能方面效果最佳,从而使得在 RuNidef/C中Ru (002)活性位点上获得最佳的OH*吸附能(EOH*=-0.15 eV)。此外,部分态密度 (PDOS)证明,当Nidef引入Ru (002)体系时,d带中心从-1.63 eV下移到-2.86 eV,Ru对OH*的吸附减弱。Ru和Ni之间的电子相互作用削弱了RuNidef/C对OH*的吸附,从而降低了最终的水分解能垒。RuNidef/C的水分解能垒从Ru (002)的0.52 eV下降到0.39 eV,表明Nidef/C是调节中间产物吸附能和加速活性Ru上水解离的最佳选择。因此,理论预测Ru和Nidef/C催化位点可促进OH*的协同吸附,其中缺陷碳作为链接可促进Ru和 Ni 位点之间的协同水解离以及中间产物的解吸,从而促进其大电流碱性HER活性。
图2. Ru位点OH吸附环境调控的理论预测。
要点二:开创了单极脉冲(UPED)单原子锚定技术
不同于传统的恒电位沉积(CP)技术长时间沉积造成的浓差极化效应,单极脉冲(UPED)方法可以通过脉冲电压有效地削弱浓差极化,将Ni单原子锚定在碳载体上,并有效地与超小Ru纳米颗粒耦合,形成了一种稳定的Ni单原子锚定碳缺陷耦合Ru纳米颗粒结构(UP-RuNiSAs/C)。
图3. UP-RuNiSAs/C和CP-RuNi/C的合成过程图解。
图4. UP-RuNiSAs/C的结构表征。
要点三:引入Ni单原子促进了材料的大电流稳定析氢
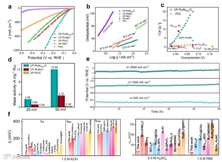
在1.0 M KOH中,在10 mA cm-2和1000 mA cm-2下分别表现出9 mV和253 mV的低过电势。此外,在3000 mA cm-2的更高电流密度下保持稳定100 h活性没有显著下降。
图5. UP-RuNiSAs/C的电化学性能测试。
要点四:稳定的工业级电解槽性能
将该UP-RuNiSAs/C催化剂作为阴极组装的AEM电解槽装置在1 A cm-2的电流密度下显示出仅1.95 V的槽压并稳定运行250小时。
图6. UP-RuNiSAs/C的电解槽性能测试。
文 章 链 接
Stable hydrogen evolution reaction at high current densities via designing the Ni single atoms and Ru nanoparticles linked by carbon bridges
https://www.nature.com/articles/s41467-024-46553-9
通 讯 作 者 简 介
刘光,工学博士,教授,博士生导师。入选2018年度山西省“三晋英才”青年优秀人才支持计划。主持3项国家自然科学基金在内的10余项科研项目,作为科研骨干参与了国家自然科学基金重点项目和煤层气高效开采与利用协同创新中心建设工作。在Nat. Commun.,Energy Environ. Sci.,Appl. Catal. B: Environ.,Green Energy Environ.,Nano Res.,Chem. Eng. J.,科学通报,中国化工学报,化工学报等国内外学术期刊发表论文90余篇,论文被引4000余次(其中3篇论文入选ESI高被引论文)。在国内外学术会议报告20余次,获得第三届功能材料与界面科学大会暨2023年能源青年科学家论坛优秀报告人奖,中国化学会第二届能源化学青年论坛优秀口头报告奖。授权中国发明专利4项,荣获2016年山西省自然科学二等奖(第三完成人),2020年度山西省自然科学二等奖(第一完成人)。研究方向:1) 光、电催化水解制氢。2) 镁基固态储氢技术。3)电催化合成氨催化剂。4) 能源和催化材料设计、制备。
孙予罕,研究员,博士生导师,怀柔实验室山西研究院院长,上海科技大学特聘教授,中国科学院上海高等研究院研究员。是C1化学领域的学术带头人,在C1化学与工程方面具有多年的研究基础积累,深得国内外同行认可。主要承担并完成了中科院“百人计划”项目、国家杰出青年科学基金、863项目、973课题、国家重点基金以及企业课题等项目。在Nature, Science, Nat. Chem., Sci. Adv., Angew. Chem. Int. Ed., Chem, Joule等期刊发表论文500余篇,获发明专利100余项,获中科院杰出成就团队奖1项、山西省自然科学二等奖1项、山西省科技进步二等奖2项等,并获全国先进工作者称号。同时,担任国际学术刊物“FUEL”编委、“燃料化学学报”主编、“天然气化工”副主任编委等,以及中国化学会和颗粒学会理事、中国能源研究会会员和中科院能源专家委委员等。研究方向:1) 多相催化。2) C1化学与工程 (包括CO2利用)。3)纳米功能材料。
李晋平,教授,博士生导师,中国化工学会会士,现任山西省科协副主席,怀柔实验室山西研究院副院长,气体能源高效清洁利用山西省重点实验室主任,煤与煤层气高效开采与利用省部共建协同创新中心主任,兼任Chin. J. Chem. Eng.和《过程工程学报》期刊编委,《煤炭转化》期刊主编。主持国家“863”计划项目、国家自然科学基金重大、重点及面上等项目30余项。在Science、JACS、Angew、Adv. Mater、 Energy Environ. Sci. 等期刊发表学术论文500余篇;授权中国发明专利30项。获得国家技术发明二等奖1项,中国石化联合会发明一等奖1项,山西省技术发明一等奖1项,山西省自然科学一等奖2项,省部级自然科学二等奖6项。获得“第九届侯德榜化工科学技术奖-创新奖”等荣誉称号。
第 一 作 者 简 介
姚瑞:太原理工大学2020级博士研究生,主要研究方向为纳米材料的设计及催化电解水机理研究。以第一作者身份共发表学术论文4篇。
孙凯安:工学博士,福州大学硕士研究生导师。主要从事催化材料合成方法学研究,能源转化催化过程中多尺度下表界面构效关系理论模拟及应用研究。以第一或共同第一作者发表学术论文15篇。
添加官方微信 进群交流
SCI二氧化碳互助群
SCI催化材料交流群
SCI钠离子电池交流群
SCI离子交换膜经验交流群
SCI燃料电池交流群
SCI超级电容器交流群
SCI水系锌电池交流群
SCI水电解互助群
SCI气体扩散层经验交流群
备注【姓名-机构-研究方向】
投稿请联系contact@scimaterials.cn
点分享
点赞支持
点在看

