文 章 信 息
由第三元素(Rh,Ru,Pd)调控的新型PtNi纳米花:有效的多功能(ORR,MOR,HER)电催化剂
第一作者:李晓岚
通讯作者:朱金良*,Panagiotis Tsiakaras*,沈培康*
单位:广西大学
研 究 背 景
铂是一种有效的ORR,MOR及HER催化剂,然而其昂贵,稀缺,以及低利用率的特点限制了其进一步的商业化应用。合成双金属的、不同纳米结构的铂基催化剂有助于提高铂的利用率以及催化剂的性能。镍是一种含量丰富和低成本的过渡金属元素。将Ni原子引入到Pt催化剂中,将引起压缩应力,导致电催化反应中含氧中间产物与催化剂结合能的减弱,从而增强催化剂的性能。
最近的研究表明,将Rh和Ru的引入到Pt基催化剂中,通过双功能的特性可以提高催化剂的抗毒化能力。然而,Rh,Ru及Pd的引入对PtNi催化剂电催化性能,电子结构,以及d带中心的影响尚未被研究。基于此,本文制备了Pt3Ni以及了一系列的Pt3NiM(M=Rh,Ru,Pd)纳米花催化剂,讨论了第三元素掺杂对催化剂结构,电子结构,以及性能的影响。
文 章 简 介
来自广西大学的沈培康教授团队,在国际知名期刊Chemical Engineering Journal上发表题为“Novel PtNi nanoflowers regulated by a third element (Rh, Ru, Pd) as Efficient Multifunctional Electrocatalysts for ORR, MOR and HER”的文章。该文章通过水热退火法制备了三金属Pt-Ni-M(M=Rh,Ru,Pd)纳米花,详细讨论了Rh,Ru,Pd的添加对Pt-Ni基催化剂形貌,电子结构,催化性能(ORR,MOR,HER)等的影响。
图 1. 催化剂表面ORR,MOR,HER反应示意图。
本 文 要 点
要点一:探究了Rh,Ru,Pd对Pt-Ni基纳米花催化剂合成的影响
通过相同的制备工艺合成了一系列的三元Pt-Ni-M(M=Rh,Ru,Pd)纳米花催化剂。TEM的结果显示,
(1)Rh,Ru,Pd的添加影响了Pt基纳米颗粒的生长,包括形貌,大小以及纳米晶枝的长度;
(2)当Pt/Ni/Rh前驱体浓度的比例为2:2:1时,催化剂会形成更多的晶枝,纳米花的对称性及有序性也显著增强;
(3)调节前驱体的浓度会显著影响催化剂的大小。
另外,小原子的掺杂将导致更小的晶格参数。
图 2. Pt3Ni(a-d)、Pt3NiRh(e-h)、Pt2Ni2Rh(i-l)、Pt3NiRu(m-p)和Pt3NiPd(q-t)纳米花的形态和结构特征。
要点二:分析了Pt,Ni与Rh/Ru/Pd之间的电子转移
XPS分析结果表明Rh,Ru,Pd的添加引起了Pt,Ni,Rh/Ru/Pd之间的相互作用。例如,Pt3NiRh和Pt3NiPd NFs金属态的Pt 4f7/2以及Ni 2p3/2 峰相对于Pt3Ni的正向移动意味着电子从Pt,Ni到Rh,Pd的转移。而在Pt3NiRu NFs中,电子则从Ru转移到Pt和Ni。此外,催化剂中Pt0与M(Rh0,Ru0,Pd0)原子含量的百分比存在反相关关系。
UPS结果表明,Pt3NiRh和Pt3NiPd NFs的d带中心低于Pt3NiRu NFs,这与XPS测试结果一致,意味着Pt与中间产物的结合能减弱,提高了催化剂的性能。XANES及EXAFS分析反映了催化剂的化学信息,进一步证实了元素掺杂对样品电子结构的影响。
图 3. 催化剂的XRD,XPS以及UPS图。
图 4. 制备催化剂的同步辐射测试结果。
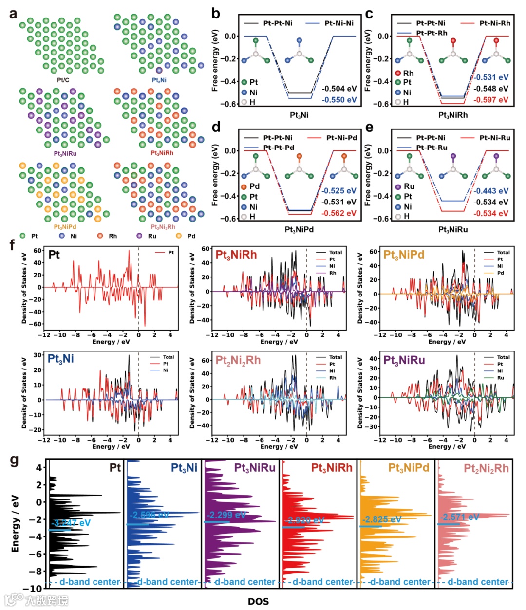
要点三:从理论上计算了催化剂的氢吸附能,态密度,以及d带中心
氢吸附能的计算结果表明,相较于Pt-Ni-M位点,氢吸附更容易发生在Pt-Pt-M位点上。Pt-Ni-Ru位点具有最低的结合能,意味着更快的氢吸附/解吸附过程。d带中心的计算结果与XPS的测试结果一致,说明了金属态Pt 4f7/2峰位的正向移动(相对于Pt3Ni)意味着d带中心的下降。
图 5. 催化剂的氢吸附自由能,态密度及d带中心计算结果。
要点四:系统性的测试显示催化剂较好的电催化性能
通过ORR,MOR,以及HER测试表明,Pt3NiRh NFs因其富晶枝的结构,丰富的活性位点,以及较低的d带中心,具有最好的ORR,MOR,HER性能。对于ORR,MOR及HER,Pt3NiRh NFs的质量活性分别是商业Pt/C的9.9,6.8及4.8倍。另外,在ORR以及MOR反应中,Pt3NiRh NFs显示出了最好的抗毒化能力。
图 6. 制备催化剂的ORR性能表征。
图 7. 制备催化剂的MOR性能表征。
图 8. 制备催化剂的HER性能表征。
文 章 链 接
Novel PtNi nanoflowers regulated by a third element (Rh, Ru, Pd) as Efficient Multifunctional Electrocatalysts for ORR, MOR and HER
https://doi.org/10.1016/j.cej.2022.140131
通 讯 作 者 简 介
朱金良,广西大学副教授,硕士生导师。2014年于中山大学取得材料物理与化学专业博士学位,2015年入职广西大学,2017年晋升副教授。主持国家自然科学基金、广西自然科学基金及企业横向项目等10余项,作为第一/通讯作者在Advanced Functional Materials、Small和Energy Storage Materials等期刊上发表SCI论文40余篇,ESI高被引论文3篇,作为第一发明人授权国家发明专利3项。
任广西石墨烯标准技术委员会副秘书长/委员、《Frontiers in Chemical Engineering》客座编辑,《Frontiers in Chemistry》评论编辑,《Rare Metals》青年编委。获2017年广西重要技术标准奖励,2019年广西科学技术自然科学类一等奖。
沈培康教授简介:博士,可再生能源材料协同创新中心主任,广西大学教授、博士生导师,广西石墨烯研究院首席科学家。中国电化学委员会燃料电池分会主席,中国材料研究学会终身会员,广西石墨烯标准化技术委员会主任。已在Chem. Rev.; Chem. Soc. Rev.; J. Am. Chem. Soc.; Adv. Mater.; Adv. Funct. Mater.; Energy Environ. Sci.; Adv. Energy Mater., ACS Nano等期刊发表学术论文超过400篇(他引超20,000次)、H因子77。
中国高被引学者能源领域列第2位。另外,参与四本英文专著编写、申请和授权发明专利四十余件。2002年获国务院政府特殊津贴、2011年获广东省科学技术一等奖,2013年获国家自然科学奖二等奖,2019年获广西科学技术自然科学类一等奖。
课 题 组 介 绍
https://cicsem.gxu.edu.cn/
添加官方微信 进群交流
SCI二氧化碳互助群
SCI催化材料交流群
SCI钠离子电池交流群
SCI离子交换膜经验交流群
SCI燃料电池交流群
SCI超级电容器交流群
SCI水系锌电池交流群
SCI水电解互助群
SCI气体扩散层经验交流群
备注【姓名-机构-研究方向】
投稿请联系contact@scimaterials.cn
点分享
点赞支持
点在看

