引 言
人脑由极其密集的神经元和突触网络组成,其中神经元具有计算功能,突触具有记忆功能,正是它们不同的功能使人类能够执行各种高度复杂的任务。受人脑高度并行数据处理能力的启发,近年来,脉冲神经网络 (SNN) 在下一代计算技术中展现出巨大的潜力。
大规模的并行性和高效率使它们在克服冯·诺依曼体系结构的瓶颈和进一步发展人工智能方面很有希望。传统的CMOS技术使用复杂的辅助电路和大容量电容来模拟生物动力学,但由于CMOS器件与生物结构在物理机制层面缺乏相似性、面积和能效较低、没有内在的神经元突触动力学等缺点,不适合构建可扩展的神经元和突触,所以其不能忠实地模拟神经元和突触功能。
近年来,许多研究人员投入大量时间,使用新兴的具有丰富离子动力学的忆阻器来模拟人工突触和神经元。然而,这些忆阻器通常存在内部导电细丝的不稳定形成和断裂的现象,使得难以真实地模拟生物突触的功能。为了克服这一挑战,重要的是开发可靠的基于忆阻器的突触和神经元模型,以执行类似于人脑的互连性和各种神经算法。
成 果 简 介
河北大学闫小兵教授团队提出了一种用于SNN的低功耗的Si:HfO2铁电隧道结忆阻器。基于Si:HfO2的忆阻器具有较低的开关电压 (1.55/−1.50 V) 和超低功耗 (~ 32.65 fJ)。此外,它还显示出卓越的电导可调性和多种突触功能的可靠实现。特别是,基于Si:HfO2的忆阻器的高度线性电导调制使手写数字的识别准确度达到 ~ 96.23 %。由这些突触器件和人工神经元模型构建的SNN成功实现了时空模式识别和无监督突触权重更新功能,展示了该SNN出色的适应性和通用性,为未来的神经网络研究铺平了道路。
该研究以 “A low-power Si:HfO2 ferroelectric tunnel memristor for spiking neural networks”为题,在国际权威期刊《Nano Energy》上发表。
图1:基于Pd/Si:HfO2/LSMO/STO/Si 结构的忆阻器测试表征。(a) Pd/Si:HfO2/LSMO/STO/Si结构示意图。(b) Si:HfO2 基忆阻器在不同沉积条件下的XRD图。(c) Si:HfO2 基忆阻器在 20 × 20 µm 区域的 AFM 图像。(d) Si:HfO2基忆阻器在 5 V 偏置电压下的 PFM 相位图。(e) PFM 磁滞环路。(f) 基于 Si:HfO2 的忆阻器的 100圈I-V回路。插图显示了I-V的对数形式。(g) Si:HfO2 基忆阻器的开关电压统计和高斯分布。(h) 由电压脉冲调制的典型的R-V磁滞环路。(i) Si:HfO2 基忆阻器的STDP特性。随着 Δt 的增加,ΔW 逐渐减小。红线表示数据的拟合结果。(j) 具有递增/递减脉冲幅度的 Si:HfO2 基忆阻器的线性增强/抑制特性。(k) 两层感知器神经网络 (784 × 100 × 10) 的示意图,经过训练以识别28 × 28 MNIST像素手写数字,以及 (l) 相应的基于Si:HfO2的忆阻器和理想的忆阻器的识别精度。
图2:Si:HfO2/LSMO/STO/Si结构薄膜的TEM显微图像。(a) Si:HfO2/LSMO/STO/Si 薄膜的低倍放大图像。(b) 显示了在 STO 缓冲层上生长的 LSMO 底部电极层的高分辨率图像以及 STO 和 LSMO 层的 FFT。(c) 显示了 LSMO 底部电极上 Si:HfO2 高度取向生长的高分辨率图像。(d) 显示了 Si:HfO2 层的高分辨率图像和所选区域的 FFT。
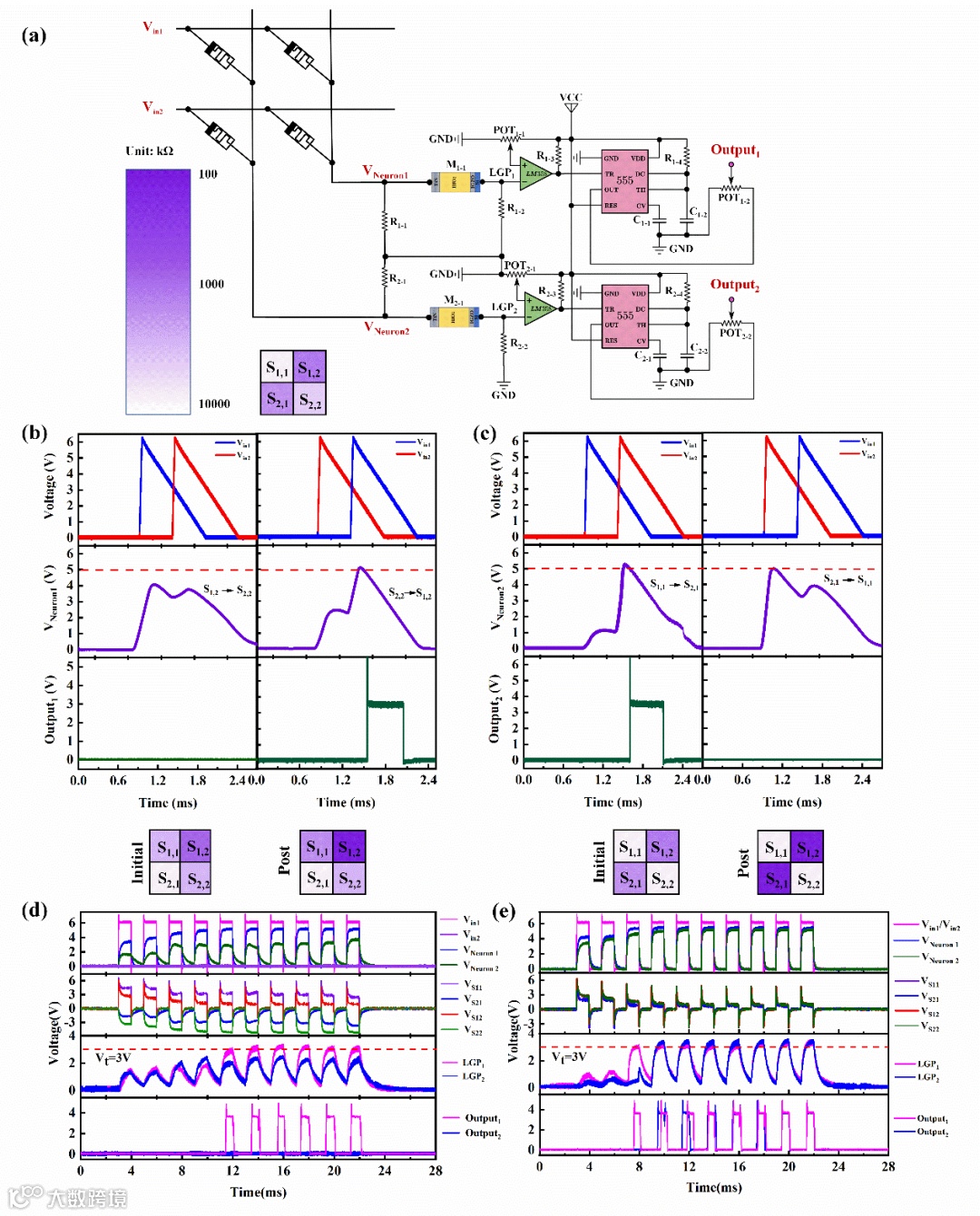
图3:使用2 × 2的非易失性忆阻器阵列与两个易失性忆阻器人工神经元相连进行时空模式识别和无监督突触权重更新的实验演示。(a) 电路实现原理图,以及用于时空模式识别的突触权值映射。(b) 以及 (c) 不同输入序列在时空模式识别中的测试结果。(d) 以及 (e) 突触权重图和突触训练前后测得的前突触信号、神经元和突触之间的电位以及用于无监督突触权重更新的神经电流值。
小 结
该工作提出了在硅上高度取向生长的基于Si:HfO2薄膜的铁电忆阻器。该器件具有更小的开关电压、超低功耗、优异的电导可调性和可靠实现各种突触功能。此外,基于该铁电忆阻器的仿真表明,手写数字的识别准确率高达96.23 %。
通过将 LIF 神经元模型与基于 Si:HfO2 的突触阵列相结合,一个简单的 2 × 2 SNN 已经可以用于在硬件中实现时空模式识别和无监督突触权重更新功能,这证明了该SNN具有出色的适应性和通用性。这种 SNN 显示了未来神经形态计算应用的巨大潜力,为复杂但高效的硬件级神经网络实现铺平了道路。
作 者 简 介
闫小兵:河北大学电子信息工程学院教授,博士生导师。近年来致力于类脑芯片关键元器件忆阻器与系统的研发,先后获得国家重大人才工程青年学者、教育部霍英东青年教师奖、宝钢优秀教师奖、河北省青年科技奖、河北省青年五四奖章、河北省青年拔尖人才、河北省三三三人才二层次称号、河北省杰出青年等。在顶级国际权威期刊 Nature Nanotechnology、Advanced Materials、Nature Communications等发表论文100余篇,2019年被评为全球前2%顶尖科学家。
课 题 组 招 聘
要求:电子、光学、材料、化学、生物等理工科方向,发表1-2篇SCI论文。欢迎加入从事类脑芯片与器件的研究。
文 章 链 接
https://doi.org/10.1016/j.nanoen.2022.108091
科 学 材 料 站 招 聘 信 息
科学材料站招聘2023年电催化工程师(二氧化碳还原方向,硕士研究生)
同时招收其他方向研究生(电化学、电池、电镀、电解水、燃料电池、MEA开发等)、本科生(化材专业)、实习生等,详情请咨询!
添加官方微信 进群交流
SCI二氧化碳互助群
SCI催化材料交流群
SCI钠离子电池交流群
SCI离子交换膜经验交流群
SCI燃料电池交流群
SCI超级电容器交流群
SCI水系锌电池交流群
SCI水电解互助群
SCI气体扩散层经验交流群
备注【姓名-机构-研究方向】
投稿请联系contact@scimaterials.cn
点分享
点赞支持
点在看

