文 章 信 息
为无枝晶硫化物基全固态锂金属电池定制转化反应诱导的合金保护层
第一作者:梁宇皓
通讯作者:范丽珍*
单位:北京科技大学
研 究 背 景
在高电流倍率锂剥离过程中,硫化物固态电解质与金属锂负极界面处锂离子迁移速率和锂原子自扩散速率间的速率失配造成了界面锂空位累积和非均匀空隙的形成,进而通过(电)化学-力学耦合效应触发枝晶的成核和生长。为了克服界面的Li0自扩散限制,将具有低锂扩散能垒的富锂合金相引入界面保护层中可能会使锂补充从空位扩散拓展到化学扩散,从而提高固态电池的临界电流密度(CCD)。
基于溶液基的表面化学法,通过金属锂直接与金属化合物发生置换-合金反应,在锂负极表面形成富锂合金层是构筑合金SEI层的有效、简便的策略,在液态锂金属电池中受到了广泛的研究。然而,鉴于锂枝晶在固态电池和液态电池中的生长机理有所不同,在硫化物基固态电池中直接应用置换-合金反应制备的(CRI)合金层可能会面临新的挑战。在硫化物基固态电池中,尚未阐明CRI合金层作为有效锂扩散介质的设计原则。同时,了解固态电池中使用CRI合金层导致锂枝晶生长的原因,并探索可能的改进策略,对硫化物基固态锂金属电池的实际应用具有重要意义。
文 章 简 介
基于此,北京科技大学范丽珍教授课题组等人通过AgNO3-DME溶液处理锂负极,制备了含有LixAgy的合金保护层。通过比较液态电池和固态电池中合金层对负极界面锂沉积/剥离行为的影响规律,发现合金层的电子电导特性和表面不可控的粗糙形貌是导致固态电池中界面枝晶生长的主要原因。
进一步地,采用Ag+溶剂化程度较弱的AgNO3-FEC溶液处理锂负极,可以有效抑制置换-合金反应的动力学过程,从而调控合金层的组成和形貌。溶液组分在锂负极表面依次吸附并顺序还原,形成有机-无机梯度分层的结构。经过改性的合金层兼具较低的表面粗糙度、较高的锂扩散系数和较低的电子电导率,实现了在合金层下方无枝晶且致密的锂沉积,从而显著提高了全固态锂金属电池在高倍率下的循环稳定性(0.3 C循环300次容量保持率为82.7%)。该文章发表在国际知名期刊Advanced Scienece上。
本 文 要 点
要点一:AgNO3-DME-Li在固态电池中的性能评估
使用AgNO3-DME溶液制备的CRI合金层在液态锂电池中可以有效调控负极界面的锂沉积/剥离过程。AgNO3-DME-Li负极比初始锂负极在液态锂对称电池中表现出更低的过电位和更稳定的循环。CRI合金层使金属锂负极在整个循环周期内显示出致密、无缝的锂沉积形貌,有效抑制了锂枝晶和死锂的产生。
然而,如图1所示,AgNO3-DME-Li在Li6PS5Cl基固态锂对称电池中出显示出不稳定的锂沉积/剥离电压曲线,具体表现为过电位持续增加和电压平台出现“峰值”行为。这是因为溶液基置换-合金反应在电极表面产生的坑蚀会导致界面处的局部电流收缩,而这种效应在固态电池中比在液态电池中更加显著,进而引起枝晶在人造缺陷处的优先成核和生长。此外,电子导电的CRI合金层会破坏Li6PS5Cl|Li界面的动力学平衡,形成离子/电子混合导电界面,导致锂沉积过程发生在合金层上方。
图1 AgNO3-DME溶液中制备的CRI合金层在固态电池中的评估。(a)原始Li、(b)ANO10-DME-Li和(c)ANO40-DME-Li的对称电池锂沉积/剥离电压-时间曲线;(d)ANO10-DME-Li和(e)ANO-DME40-Li电极的SEM和AFM图;(f)液态电池和固态电池中界面空隙处局部电流密度的COMSOL模拟图;(g)ANO10-DME-Li表面Ag 3d的纵深XPS图;(h)不同锂负极的电子电导率测试图
要点二:AgNO3-FEC-Li的制备与表征
如图2所示,AgNO3-DME溶液中Ag+的溶剂化程度较高,导致Ag+和Li0之间的置换-合金反应非常迅速,引起LixAgy合金颗粒的快速成核,并伴随着剧烈的相变,从而呈现出缺陷丰富、粗糙的表面形貌。相比DME溶剂,FEC溶剂的DN值较低,对AgNO3的溶解度较差。
在超低浓度的AgNO3-FEC溶液中,Ag+的溶剂化程度减弱,使溶液中的溶解-沉淀平衡向左移动,意味着AgNO3更容易通过表面吸附的方式与金属锂相互作用,而不是通过溶剂化鞘的方式。因此,置换-合金反应的动力学过程在AgNO3-FEC溶液中被显著抑制。此外,DFT计算表明AgNO3和FEC的LUMO能级水平和对Li的吸附能展示出较大的差异,意味着AgNO3和FEC在金属锂表面依次吸附和还原,形成梯度分层的有机-无机CRI合金保护层。
图2 基于(去)溶剂化机制和(b)吸附机制制备CRI合金保护锂负极的表面化学路线示意图
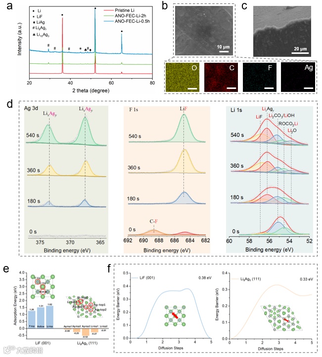
如图3所示,使用AgNO3-FEC溶液处理金属锂负极后表面主要存在LixAgy和LiF相。SEM图表明AgNO3-FEC-Li表面呈现光滑、连续的形貌,意味着合金层表面形成了有机相。纵深XPS进一步表明,AgNO3-FEC-Li表面呈现有机-无机梯度分层结构。富含有机相的超薄外层可以防止枝晶在人造缺陷处的优先成核和生长;而无机内层主要由Li8Ag5和LiF组成,有望在CRI合金层中同时集成高的Li+吸附、快速的锂扩散和高的枝晶生长耐受性等特征,从而稳定固态电解质与锂负极的界面。
图3 AgNO3-FEC-Li负极的表征与计算。(a)XRD图谱;(b,c)SEM和EDS图;(d)Ag 3d、F 1s和Li 1s的纵深XPS图;(e)LiF和Li8Ag5不同位点对Li+的吸附能计算;(f)LiF(001)和Li8Ag5(111)内锂扩散能垒的DFT计算结果
要点三:AgNO3-FEC-Li的电化学性能
如图4所示,固态锂对称电池测试表明AgNO3-FEC-Li在0.2、0.5和1 mA cm-2的电流密度下均展示出稳定的锂沉积/剥离电压曲线,而尽管原始锂负极在较小的电流密度(0.1和0.2 mA cm-2)下可以稳定循环,但是在较高的电流密度下,出现显著的电压极化和“软”短路现象。如图4所示,通过合金层保护,金属锂负极的CCD从0.7 mA cm-2提升到了1.7 mA cm-2,证明在固态电池中插入改性的CRI合金层可以显著提升系统对锂枝晶生长的耐受性。在NCM622|Li6PS5Cl|Li全电池中,AgNO3-FEC-Li比原始锂负极展示出更高的放电比容量和更好的倍率性能,在0.3 C下循环300次的容量保持率为82.7%。
图4 固态锂对称电池的沉积/剥离电压-时间曲线
图5 (a)锂对称电池的CCD测试结果;(b-e)全电池的电化学性能
要点四:机理分析
在首次沉积2 mAh cm-2的锂后,原始Li负极表面由于缺乏活性锂沉积位点,导致电极表面显示出混乱、不均匀的锂沉积形貌;而ANO-FEC-Li在首次沉积过程后仍保持光滑、无枝晶的形貌,类似于其初始状态,且锂沉积在合金层下方。在全电池循环完成后,原始锂负极与固态电解质界面沉积的锂呈多孔的蜂窝状,这会导致锂的粉化和界面的接触失效。相比之下,ANO-FEC-Li负极表面沉积的锂致密且平滑,在循环300次后,仍能保持界面的机械完整性。
有限元模拟结合DFT计算进一步阐明了锂在CRI合金层下均匀、致密沉积的原因。一方面,LiF的引入可以在合金层中建立电势梯度,作为锂在合金层下方沉积的驱动力;同时低电子电导率的LiF可以有效防止电子从锂负极向电解质层的隧穿。另一方面,LixAgy相可以调控界面的离子束流分布,提高锂在界面的扩散过程,同时降低界面的电荷转移阻抗。
图6 首次沉积2 mAh cm-2后,锂负极的(a)表面和(b)截面SEM图;(c)全电池循环后电解质层和锂负极之间界面的SEM图;(d)LiF和LixAgy/LiF中间层界面的电势分布情况;(e)LixAgy/LiF保护层中离子束流分布的COMSOL模拟结果;(f-g)LiF和LixAgy/LiF保护层的电子性质计算结果
图7总结了本文中讨论的三种界面上锂沉积和枝晶生长的情况。就原始锂负极而言,其与Li6PS5Cl反应形成动力学自限制的界面,导致固态电池可以在低电流密度(如0.1 mA cm-2)下实现稳定的锂沉积/剥离。然而,在高电流密度下,当界面上锂的迁移速率超过锂通过Li0自扩散的补充速率时,在界面就会产生锂空位和空隙,并在循环过程累积,最终导致锂沉积时在界面形成枝晶。在SE|Li界面构筑CRI合金层有望提高锂在界面的扩散过程,将锂的补充从空位扩散拓展到化学扩散,从而避免在高电流密度下界面空隙的积累和不均匀成核发生。
然而,基于(去)溶剂化机制的置换-合金反应的动力学很快,会引起锂负极表面的坑蚀,造成许多人造缺陷在CRI合金层表面形成。相比浸润性较好的液态电解质系统,由这些人造缺陷引起的局部电流收缩效应在固态电池系统更加显著,导致枝晶在这些位点优先成核和生长。此外,电子导电的CRI合金层也会导致电子从锂负极注入到固态电解质层中,破坏Li|Li6PS5Cl界面建立的动态平衡,并使其过渡到MIEC界面,其局部的界面电势可以低至0 V(vs. Li/Li+)。因此,硫化物电解质在循环过程中持续分解,伴随着CRI合金层上方或内部的枝晶成核,最终导致对称电池过早短路。
相比之下,通过吸附机制调节置换-合金反应动力学,改性CRI合金层的形貌和组分均得到了调整,形成了有机-无机梯度分层结构。富含有机物的外层确保了保护层表面光滑、连续,从而防止人工缺陷处枝晶的优先沉积和生长。无机成分的功能是角色分配的,但产生了协同效应。一方面,LixAgy作为亲锂合金,具有较高的Li+吸附能和锂扩散系数,使界面锂的传输更迅速、离子束流的分布更均匀。另一方面,新引入的LiF成分在CRI合金层中建立了不可或缺的电势梯度,促进了锂在合金层的迁移。因此,功能性LixAgy和LiF的组合使得锂在保护层下方实现了均匀、致密的沉积,从而保护硫化物电解质免受电子降解的影响。
图7 不同性质的Li|Li6PS5Cl界面上的锂沉积和枝晶生长示意图
文 章 链 接
Tailoring Conversion-Reaction-Induced Alloy Interlayer for Dendrite-Free Sulfide-Based All-Solid-State Lithium-Metal Battery
https://onlinelibrary.wiley.com/doi/10.1002/advs.202300985.
通 讯 作 者 简 介
范丽珍教授简介:北京科技大学教授,国家万人计划、科技部中青年科技创新领军人才、科睿唯安高被引科学家。2004年获得清华大学博士学位,师从南策文院士。2003年8月起先后多次在日本东京索尼公司、日本九州大学、德国马普固态研究所(合作教授Joachim Maier)及美国德州大学奥斯汀分校(合作教授John B Goodenough)做访问研究、博士后研究、洪堡基金研究员和访问学者。长期从事固态电池关键材料的研究,在包括Nat. Rev. Mater.、Joule、Adv. Mater.、Adv. Energy Mater. 等期刊发表学术论文200余篇,授权专利23项,省部级奖励1项。
添加官方微信 进群交流
SCI二氧化碳互助群
SCI催化材料交流群
SCI钠离子电池交流群
SCI离子交换膜经验交流群
SCI燃料电池交流群
SCI超级电容器交流群
SCI水系锌电池交流群
SCI水电解互助群
SCI气体扩散层经验交流群
备注【姓名-机构-研究方向】
投稿请联系contact@scimaterials.cn
点分享
点赞支持
点在看

