
通过推拉电子效应调节键合行为以提升氧还原活性
荆淇和郭洪等人
(云南大学)
DOI:10.1002/adfm.202307002
感谢云南大学荆淇对科学指南针服务平台的支持与信任!推介荆淇的这篇论文,希望大家分享转发、参考引用!

研究背景
氧还原反应(ORR)是金属-空气电池等能量转换装置中的一个重要过程。虽然通常使用贵金属催化剂来解决多电子转移过程导致的ORR反应动力学缓慢的问题,但其高成本和不令人满意的稳定性给商业化带来了重大障碍。为了克服这一挑战,使用地球上丰富的3d金属(例如Fe、Co、Ni等)开发了具有高性价比的ORR催化剂。具有过渡金属-氮-碳(TM–N–C)结构的单原子催化剂(SACs)已被证明是实现ORR低过电势的理想替代品,尤其是Fe–N–C。其具有明确的配位环境,并表现出极高的金属位点利用率和原子分散性。过渡金属位点作为活性中心与氧发生反应遵循Sabatier原理的催化剂可以加速ORR过程,其伴随着Fe位点和吸附的含氧中间体之间的电子转移。在这方面,由Fe的电子结构引起的氧中间体p轨道和Fe d轨道之间的结合强度成为ORR中可能的描述符。然而,受电子结构影响的结合能的本质仍然令人困惑。因此,通过调节电子构型来理解反应中间体和Fe位点之间的键合行为对催化活性的影响具有重要意义。
研究思路及成果
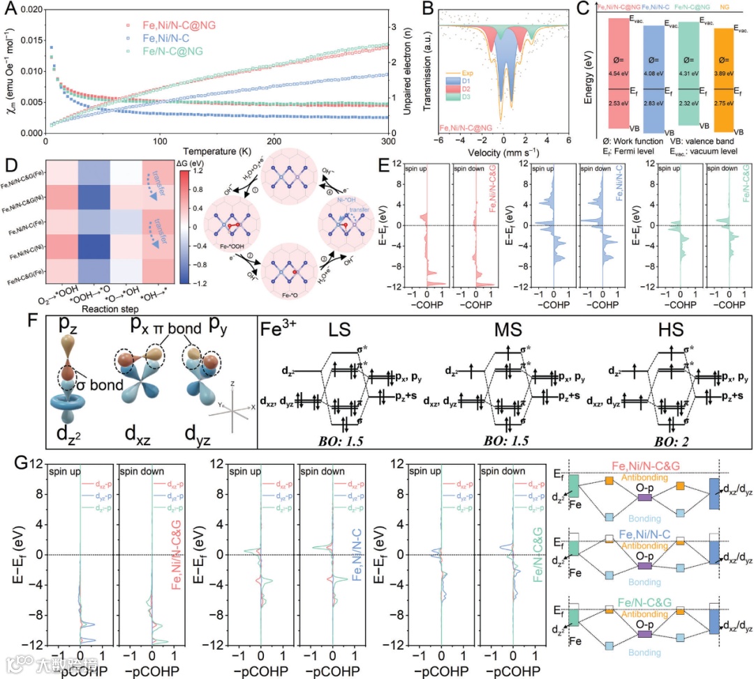
近日,云南大学郭洪教授团队在国际知名期刊Advanced Functional Materials上发表题为“Tuning the Bonding Behavior of d-p Orbitals to Enhance Oxygen Reduction through Push–Pull Electronic Effects”的研究型论文。该工作提出了一种在双原子催化剂(Fe,Ni/N-C@NG)中通过双金属推拉电子效应来优化电子结构的策略。实验和理论分析表明,Fe位点表现出良好的键合行为(Fe-O:dxz-p、dyz-p和dz2-p),可以使*OH快速解吸,从而增强氧还原的本征活性。原位监测技术和吉布斯自由能结果进一步证明相邻的Ni可以作为第二活性中心参与氧还原。Fe,Ni/N-C@NG表现出增强的氧还原反应活性和优异的稳定性。同时,组装的锌空气电池在较小的电压间隙下保持稳定性超过300小时。这项研究为氧还原的轨道尺度定律提供了见解。
结果与讨论
结果表征:
TOC | Tuning the electronic structure through push–pull electronic effects.
Fig. 1 | Tailoring the catalyst structure from theoretical analysis.
Fig. 2 | Morphological and structural analyzes confirm the successful synthesis of Fe,Ni/N-C@NG.
Fig. 3 | Electrochemical tests shows the significantly enhanced ORR activity and stability.
Fig. 4 | Analysis of the sources of catalytic activity from the orbital scale.
Fig. 5 | In situ monitoring technology further reveals the reaction mechanism.
结果:
总之,精心设计的涂有氮掺杂石墨烯纳米片的Fe/Ni双原子电催化剂(Fe,Ni/N-C@NG)具有优化的 d 轨道水平和适合ORR的自旋构型。理论计算和实验表征表明,电子结构优化可以增加Fe-*OH对dz2-p、dxz-p和dyz-p反键轨道的占据,加速*OH中间体在Fe位点上的解吸,这源于Fe/Ni位点的推拉电子效应和NG的电子捐赠。吉布斯自由能计算还表明,引入的Ni也可以作为优化ORR途径的协同位点。同时,原位监测技术表明,Fe,Ni/N-C@NG的ORR过电位值显着降低且4e−途径的选择性提升。Fe,Ni/N-C@NG表现出优异的ORR活性和稳定性,与NG对活性成分的保护密不可分。用Fe,Ni/N-C@NG组装的锌空气电池还表现出出色的功率密度和循环稳定性。这项研究不仅提出了通过推挽电子效应改善电子结构的策略,而且从轨道尺度进行了深入的洞察。
2023-09-26
2023-09-19
2023-09-19
2023-09-19
2023-09-12
长按识别下方二维码领取首样免单优惠券


