文 章 信 息
为高倍率钠金属电池构筑稳定阳极
第一作者:王席浩
通讯作者:陆敬予*,李德平*,慈立杰*
研 究 背 景
电动汽车及便携式消费电子设备等迫切需要所搭载电池具有能量密度高、成本低及优异的功率性能,以解决它们续航低、价格高、充电时间长等痛点问题。钠资源具有分布广泛、成本低、理论比容量高(1166 mAh g–1)、标准氧化还原电位低(–2.714 V vs SHE)等优势,因而,钠电池近年来吸引了学术与产业界的广泛关注。但钠金属负极在高功率(大电流)运行中需要半径较大的钠离子进行快速的传质与脱溶剂化过程,这带来了一系列挑战。
过去几十年来,人们已探索一系列措施以提升钠金属负极/电解液界面的稳定性及钠离子的传输动力学过程等。而这些进展需要进行及时的总结,为未来更系统深入的研究、并加速钠金属负极的大电流实际应用提供参考与指导。本文为未来的研究提供了方向,有助于加速聚合物固态电解质领域的研究及实际应用。
文 章 简 介
近日,哈尔滨工业大学(深圳)陆敬予、李德平、慈立杰等发表前瞻性综述,概述大电流下钠金属负极所面临的高化学活性、枝晶生长、固体电解质界面不稳定、体积膨胀等主要挑战,总结实现钠金属负极在大电流下进行长期稳定运行的常规策略(主要为对电池各组成部分的改性,包括宿主调控、钠金属表面改性、电解液调控、隔膜改性、匹配高倍率正极材料等)与代表性的新兴策略(如发展固态钠金属电池、应用液态金属负极等)。文章详细描述讨论了这些策略降低钠成核势垒及提升钠离子传输动力学过程的机理、对应钠金属电池电化学性能(尤其是大电流下的循环稳定性)及在大电流钠金属电池中的典型应用,并对进一步推动高倍率钠金属电池的实际应用进行了展望。
本 文 要 点
要点一:大电流下钠金属负极面临的挑战
钠金属负极在构建高能量密度低成本可充电池体系中具有明显的优势,但其大电流应用面临一系列挑战(如图1所示)。首先,钠金属的第一电离能较低,很容易失最外层电子而被氧化,同时化学分解有机电解液,形成不均匀的固体电解质界面(SEI),降低电池的稳定性与电化学性能。其次,在充电过程中,钠金属表面的不均匀沉积容易诱发钠枝晶(或是苔藓状沉积物)的形成与生长,可穿透隔膜而导致电池短路,引发安全事故。第三,在充放电循环过程中,钠金属负极会不可避免的进行膨胀与收缩,使界面不稳定,表面SEI容易破裂,消耗电解液与活性钠,增大电池界面阻抗,最终导致电池失效。此外,相比于锂金属负极表面的SEI组分,钠金属SEI的同类组分在常规有机电解液中具有更高的溶解度,稳定性较差,而这些问题在高电流密度下会显著加剧。
图1. 大电流下钠金属负极的关键挑战以及相应的负面影响示意图。
要点二:常规策略——电池组成部分的改性
1.宿主调控
主要通过对宿主(host)材料种类、结构(从传统的二维到三维)及表面性质(亲钠)的调控来提高大电流下钠金属电池的稳定性。钠宿主材料的选择取决于多个因素,包括离子电导率、孔隙率和机械坚固性等。典型宿主材料包括金属基材料(如,三维铝/铜集流体,泡沫镍)和碳基材料(如:还原氧化石墨烯、碳纳米管、碳毡、生物质衍生碳、碳布及复合碳材料);后者通常具有更高的柔韧性、更低的密度和更低的价格以及更好的抗电化学腐蚀性。
2.表面改性
对钠金属阳极的表面改性通常在电池进行电化学充放电之前进行,主要策略包括:通过物理手段(如物理溅射、原子层沉积ALD,分子层沉积MLD等)在钠金属表面沉积一层保护膜,以及通过对钠金属表面进行化学反应预处理构筑一层人工SEI膜,以降低界面阻抗,改善电荷转移动力学,并促进在大电流条件下的均匀的钠离子通量,还可以作为保护层防止钠金属负极与电解质直接接触,以减少不必要的副反应,这些都有利于提高钠金属电池的高倍率稳定性。
3.电解液调控
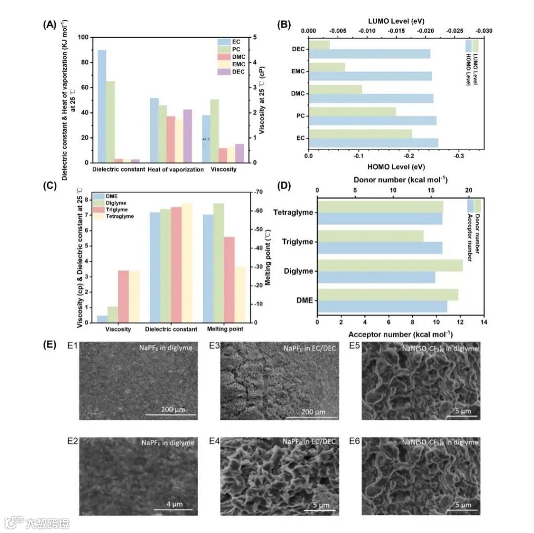
电解液是正负极之间的离子传导介质,其离子电导率对电解液中的电荷和质量传输动力学至关重要。电解液与钠金属反应形成的SEI层决定了电荷转移的界面阻抗和对枝晶生长的有效抑制。理想的电解液应具有出色的化学稳定性和热稳定性、较宽的电化学稳定性窗口和较高的离子电导率。目前,大多数钠金属电池都是基于有机液体电解液运行的,而离子液体则引起了越来越多的关注。常规有机电解液主要通过对其有机溶剂、钠盐、添加剂等的种类、浓度及电解液的量等进行调控。
图2. (A、B)碳酸盐基溶剂和(C、D)醚基溶剂的基本特性;(E) 在醚基和碳酸酯基电解质中循环后钠表面的扫描电镜图像。使用1 M NaPF6 in diglyme进行全循环后,钠金属负极表面的扫描电镜图像,(E1)为低倍,(E2)为高倍;(E3、E4)和(E5、E6)分别是在1 M NaPF6 in EC:DEC 1:1 vol%和1 M NaN(SO2CF3)2 in diglyme电解液中完全循环后钠负极表面相应的低倍/高倍扫描电镜图像;(E)在0.5 mA cm–2和1 mA h cm–2的循环后的钠金属负极扫描电镜图像。
图3. (A) Materials Project数据库中典型钠盐的三维晶体结构;(B) 钠在稀释和超浓缩电解液中的电镀过程示意图;(C) 从高浓度电解液到局部高浓度电解液的稀释过程示意图。
4.隔膜改性
电池中的隔膜允许离子电荷载流子通过,将正负极隔开以防止短路,并为液态电解液提供一个储液池。因此,隔膜通常采用微孔或纳米多孔结构,具有机械坚固性和良好的电解液润湿性。聚烯烃材料(如聚丙烯(PP)、聚乙烯(PE)或其复合材料)和玻璃纤维(GF)已被广泛用作电池的隔膜,因为它们在一般有机溶剂中化学性质稳定。聚丙烯隔膜机械性能好、成本低,而玻璃纤维隔膜通常整体厚度较大(通常在200 μm以上),机械强度较差,但在实验室的钠金属电池制作中应用广泛。聚合物基无纺布膜也被探索用作电池隔膜,包括聚四氟乙烯(PTFE)和聚偏氟乙烯(PVDF)制成的无纺布膜。通常的改性方法包含合成基于全新材料的隔膜,构建复合材料隔膜以及引入表面涂层等,以调控钠离子在隔膜/电解液之间的传输行为,获得均匀的离子通量,从而诱导在钠金属负极表面进行无枝晶沉积等。
5.高倍率正极
从广义上讲,任何以钠金属为阳极的钠电池都可以被视为钠金属电池,因此,匹配正极可以是典型的钠离子电池正极、O2(Na-O2电池)、CO2(Na-CO2电池)、SO2(Na-SO2电池)、S(Na-S电池)等,但实际上在很多研究工作中选择采用Na3V2(PO4)3(NVP)作为正极,这是由于其成熟(高度可重复)的合成工艺,并可以被导电碳均匀包覆,在充放电过程中表现出非常平稳的电压平台(–3.4 V vs Na/Na+)以及优异的高倍率性能,并且其理论比容量(117.6 mAh g–1)也在可接受的范围内。适当的预处理可以显著提升正极的高倍率性能,例如,通过对活性材料进行颗粒纳米化、引入掺杂原子、构筑坚固的表面涂层等,可从减小钠离子扩散距离、降低扩散势垒、提升电荷转移动力学等方面进一步提升钠金属电池的高倍率性能。
要点三:新兴策略——固态电池及液态金属负极
1.固态钠金属电池
固态电解质(Solid-State Electrolyte,SSE)是解决基于液态电解质的钠金属电池所面临的挑战(包括枝晶生长、有限的热稳定性/化学稳定性以及有机液体引起的高易燃性等)的一种非常有前途的解决方案。然而,构建具有高离子传导性和与优异电极界面相容性的SSE是一项新的挑战,尤其是在高电流密度条件下。一般来说,固态电解质可分为三类:固态聚合物电解质(SPE)、无机固态电解质(ISE)和复合固态电解质(CSE)。SPE是通过在聚合物基质中溶解钠盐而构建,其离子电导性和高柔性使得其在电极/电解质界面上具有出色的兼容性,其中最为常见的是聚合物基质是PEO;ISE是一种正在迅速发展的固体电解质之一,包括氧化物、硫化物及氢化物等,其中具有代表性的为β-Al2O3、NASICON、Na3PS4等;利用柔韧性较好的SPEs和ISE构建ISE/SPE复合的CSE,或许是解决ISEs在刚性界面上兼容性等关键问题的潜在方法。
2.液态金属负极
开发高倍率钠金属电池的另一个新兴策略是采用液态金属负极,因为液态金属负极理论上可以消除钠枝晶的形成。目前,获得液态钠金属的方法主要有两种:(1)与其他材料(如Ga或K)混合,在室温下形成液态合金;(2)高温加热使钠金属熔化。后者在早期的高温Na-S电池和ZEBRA(Na-beta-氧化铝-MCl2,M=铁、镍)电池中得到了很好的验证。在这些电池中,液态钠金属负极可以通过简单的自我修复来抑制钠枝晶晶粒的形成,从而在大电流和高温条件下形成稳定可靠的钠金属电池。不过,这些电池的实际应用受到一些限制,例如与工作温度升高相关的热腐蚀和高维护成本。
因此,追求室温液态金属负极成为更具潜力的选择之一。这之中,Na-K合金由于其室温液态性质及可简单的直接用作钠金属电池的负极成为更多被关注的液态金属负极,但是由于同时包含有Na和K两种活性材料,且K具有比Na更高的反应活性,因此,基于Na-K合金液态负极的电池体系中,离子选择性成为一个伴随的问题;同时,由于其液态性质而需要合适的基质对Na-K合金进行封装,因此,Na-K合金与不同基质润湿性的改善成为目前被广泛关注和研究的方向之一。
要点四:结论
本文首先概括了钠金属负极在大电流下应用所面临的严峻挑战;然后全面讨论了实现钠金属负极大电流下长期循环稳定性的常规策略及新兴策略,以及它们的潜在机理、电化学性能及实际可能的应用;最后,提出了有关进一步推进大电流钠金属负极实际应用的展望。
文 章 链 接
Xihao Wang, Jingyu Lu*, Yehui Wu, Weiran Zheng, Hongqiang Zhang, Tiansheng Bai, Hongbin Liu, Deping Li*, Lijie Ci*. Building Stable Anodes for High-Rate Na-Metal Batteries. Advanced Materials, 2024,
https://doi.org/10.1002/adma.202311256
通 讯 作 者 简 介
陆敬予:哈尔滨工业大学(深圳)助理教授,硕士生导师。分别从西北工业大学、哈尔滨工业大学、新加坡南洋理工大学获得学士、硕士、博士学位,先后在新加坡国立大学、哈佛大学、及剑桥大学进行博士后研究。研究方向主要为锂/钠可充放电池及原位表征技术。发表SCI论文30余篇,其中以第一或通讯作者(含共同)在Energy & Environmental Science, Advanced Materials, Advanced Energy Materials, Chem, ACS Energy Letters, Energy Storage Materials, Nano Letters等国际期刊上发表论文20余篇,以副主编出版电池专著一部,获得澳大利亚研究理事会(ARC)颁发的Discovery Early Career Researcher Award,深圳市海外高层次人才(C类)。中国物理学会、中国化学会会员,中国材料研究学会高级会员,中国化工学会专业会员。SCI期刊Tungsten青年编委,Nanomaterials等客座编辑。
李德平:山东淄博人,哈尔滨工业大学(深圳)副教授,深圳市高层次人才,主要从事新型电化学储能技术关键材料研制与器件开发。已主持国家自然科学基金、广东省粤深联合基金、深圳市优秀科技人才培养项目、国家博士后特别资助项目等。已申请国家发明专利20余项,发表SCI论文70余篇,累计引用2500余次,其中包括第一/通讯作者论文40余篇,发表于Advanced Materials (1), Energy & Environmental Science (2), Advanced Energy Materials (3), Advanced Functional Materials (1), Energy Storage Materials (3), Science Bulletin, Small (3)等期刊。现为Advanced Materials, Advanced Energy Materials, Advanced Functional Materials等30余本专业期刊审稿人。担任《Advanced Powder Materials》(ESCI,Cite Score=23.4)特聘编委,《Nano Materials Science》(IF=9.9)、《Rare Metals》(IF=8.8)、《Tungsten》(IF=6.6)等科技期刊青年编委。中国化工学会专业会员,中国材料研究学会高级会员,深圳电源技术协会理事。
慈立杰:哈尔滨工业大学(深圳)二级教授,博士生导师,国家高层次人才。2000年获得清华大学机械工程系博士学位;先后在中科院物理所,法国中央理工学院(法国教育部政府奖学金),德国马克斯-普朗克金属所(2004年德国洪堡奖学金),美国纽约州伦斯勒理工学院及得克萨斯州莱斯大学担任研究人员。在碳材料等领域有20多年的研发经历,在国际高端学术期刊发表了300余篇高水平的学术论文,论文被引用次数大于33000,h因子79。其研发的“最黑材料”被收录为2008吉尼斯纪录。在石墨烯研究领域有很大的突破,其研究成果发表在了Nature Materials, Nature Nanotechnology, Nature Chemistry, Nature Communications, Advanced Materials,Nano Letters等材料研究领域的著名期刊上。目前带领的科研团队的研究方向主要在新能源材料制备及应用、下一代储能新技术开发、碳纳米材料在生物和环境等领域的应用等。
第 一 作 者 简 介
王席浩:哈尔滨工业大学(深圳)2022级在读硕士生,本科毕业于江南大学。研究方向主要为高性能钠金属电池。
添加官方微信 进群交流
SCI二氧化碳互助群
SCI催化材料交流群
SCI钠离子电池交流群
SCI离子交换膜经验交流群
SCI燃料电池交流群
SCI超级电容器交流群
SCI水系锌电池交流群
SCI水电解互助群
SCI气体扩散层经验交流群
备注【姓名-机构-研究方向】
投稿请联系contact@scimaterials.cn
点分享
点赞支持
点在看

