文 章 信 息
高电负性 Cl 调制的三位一体效应引导界面修整,打造卓越耐用的锌负极
第一作者:赵绮雯
通讯作者:陈月皎*,陈立宝*
单位:中南大学
研 究 背 景
水系锌离子电池不仅兼顾了水系电解质的高安全性,而且还益于锌金属的高储量和低成本的优势,已然成为锂离子电池的最有潜力的替代者。然而水系电解液在保证高导电率和安全性的同时也会引发锌枝晶和析氢腐蚀的问题,从而导致电池的界面稳定性和库仑效率较差。整个电解液环境中存在着大量的自由水和水合锌离子,锌沉积过程中,锌离子在近界面处脱溶剂化还原为锌,同时,锌和水之间的热力学不稳定性将不可避免地减少活性水生成氢气,从而形成碱式硫酸锌副产物并钝化表面,加速枝晶的形成,持续恶化负极。因此提高界面稳定性和引导均匀沉积来提升整体电池的循环性能是十分有必要的。调节电解质成分是减少腐蚀和锌枝晶的一种有效且易于处理的策略,通过引入电解液添加剂不仅可以优化锌离子溶剂化结构还可以重塑电极/电解液界面的双电层环境,提高锌负极的循环寿命。
文 章 简 介
近日,来自中南大学的陈立宝&陈月皎团队在国际知名期刊Advanced Functional Materials上发表题为“Steering interfacial renovation with highly electronegative Cl modulated trinity effect for exceptional durable zinc anode”的观点文章。该文章提出引入带有高电负性Cl的三氯蔗糖(Sucral)作为电解液添加剂,在体相中与界面处同时达到“亲锌-亲水-疏水”的三位一体效应,以调整溶剂化结构并引导界面修整,提升界面化学稳定性。虽然多羟基具有高度亲锌性,能够重塑Zn2+溶剂化壳层,减少脱溶水的数量造成的腐蚀,但多羟基也具有强亲水特性,易使添加剂分子在负极表面吸附时引发水分子在界面附近的浓度增大,诱发腐蚀。高电负性的Cl原子,具有强烈吸引电子能力,使得它不易与水分子形成氢键而表现出独特的疏水作用,在界面附近大量减少水分子富集从而提升锌表面的抗腐蚀性。
文 章 简 介
同时,引入的Cl原子强电负性可有效降低羟基中O的电子云分布,以平衡多羟基与锌离子强相互作用时造成脱溶剂化难的缺陷。此外,文章中还提出了综合吸附能和表面能竞争关系的观点来确定择优取向的效果。Sucral和Suc在锌(002)或(101)面上的吸附比H2O更强,对于不同分子的吸附,它也可以在平面上产生不同的表面能。对于Suc和Sucral的吸附,吸附后的锌(002)均显示出比(101)更低的表面能,表明(101)晶面具有更高的生长活性。但同时,分子的吸附会占据成核位置,即吸附能力越强,对表面成核越不利。因此,有必要考虑吸附能引发的成核阻碍和表面能促进的晶体生长之间的综合竞争来确定作用效果。对于Suc,尽管吸附后(101)上的表面能更高,但它在(101)上将产生更强的吸附能来占据锌的成核位置,使吸附能成为主导因素,从而导致最终的(101)保留。
相反,Sucral在(002)和(101)上的吸附能相似,但在(101)表面能更明显,使(101)的生长活性更快,从而导致(002)的优选取向。总体而言,与Suc相比,Sucral更有可能引发(002)平面的首选暴露。基于此,腐蚀和锌枝晶问题得到了有效抑制,并且在Sucral的作用下界面稳定性显著提高,从而有效提升了对称电池和全电池的循环寿命。
本 文 要 点
要点一:功能型电解液的性质
相比于富含羟基的Suc,Sucral具有三个疏水性质的Cl,计算表明Suc和Sucral均可以和锌离子与水作用,参与溶剂化结构。红外结构证实了添加剂分子可以吸附在锌负极表面,并且Sucral比水有更强的电荷转移能力,有利于抑制析氢腐蚀,在此重塑EDL作用下,锌离子具有更快的脱溶剂化能力。
图1 a-b)Suc和Sucral的分子结构和相应的静电势。c)不同物质(H2O、Suc、Sucral和Zn2+)之间的结合能。d)三种电解质在锌阳极上的接触角。浸泡在e)Suc和f)Sucral水溶液中的锌箔的傅立叶变换红外光谱(FTIR)。g)Sucral和H2O的HOMO和LUMO能级。h)三种电解质的EDL测试。i)阿伦尼斯曲线和活化能(Ea)值。
要点二:溶剂化结构调控的表征与模拟
对电解液进行核磁、红外和拉曼分析,Sucral可以参与锌离子的溶剂化结构,打破水分子之间的强氢键网络,加快锌离子传输,分子动力学模拟结果证实了该分析。
图2 a)在不同电解质中的2H NMR光谱。不同电解液的FTIR光谱:b)O-H拉伸;c)O-H弯曲;d)SO42-振动。e-f)ZS和ZS+Sucral电解质中O-H键的拉曼光谱。g)不同电解液中氢键比例的总结。h-k)ZS+Sucral电解质的分子动力学模拟结果。l-m)含有Sucral的溶剂化结构ESP图。
要点三:对称电池测试以及锌沉积行为表征
CV曲线表面在Sucral的帮助下过电势增大,有助于锌形核数目的增多和晶核尺寸的减小。在1 mA cm-2和1 mAh cm-2的条件下,对称电池可以稳定循环超过3000小时,并且循环后的表面均匀,没有枝晶的形成。借助原位光学显微镜观察了锌沉积过程,在ZS+Sucral电解液中沉积层均匀致密,没有气泡,而Suc的作用效果有限。在5或是10 mAh cm-2的条件下,对称电池也能展现出优异的电化学性能。
图3 a)Zn//Ti电池在不同电解质中的CV曲线。b)Zn||Zn对称电池在不同电解质中在1 mA cm-2和1 mAh cm-2下的循环性能。在不同电解质中锌负极循环120小时后的SEM图像和表面光学轮廓:c)ZS、d)ZS+Suc和e)ZS+SSucal。f) 这三种电解质中锌沉积过程的原位光学显微镜。Zn||Zn对称电池在不同电解质中的循环性能(g)5 mA cm-2、5 mAh cm-2和10 mA cm-2,10 mAh cm-2,h)1 mA cm-2和5 mAh cm-2(DOD=42.5%)。
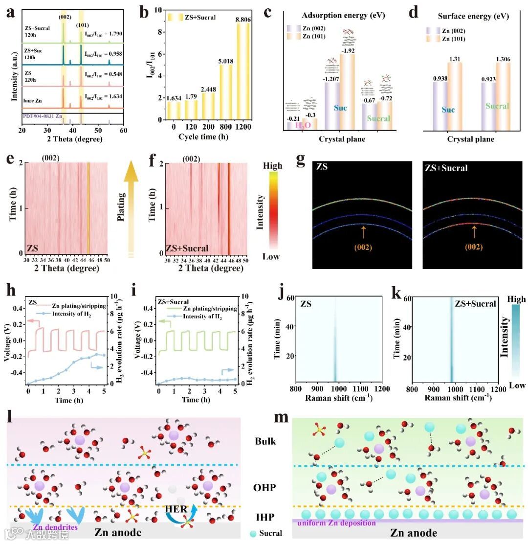
要点四:Sucral对诱导锌沉积机制和抑制析氢效果
通过对循环后的极片进行XRD分析,Sucral有诱导锌(002)择优晶面暴露的作用,并且随着循环时间的增加,(002)占比增加。借助第一性原理计算,发现Suc或Sucral在Zn表面(002)或(101)面上的吸附比H2O更强,这意味着具有排除游离H2O的优先吸附能力。对于不同分子的吸附,它也可以在平面上产生不同的表面能。表面能反映表面活性,即数值越高,表面活性越高。对于Suc和Sucral的吸附,两者(002)都显示出比(101)更低的表面能,表明(101)具有更高的生长活性。但同时,分子的吸附会占据成核位置,即吸附能力越强,对表面成核越不利。因此,有必要考虑吸附能和表面能之间的综合竞争来确定作用效果。对于Suc,尽管吸附后(101)上的表面能更高,但它在(101)上将产生更强的吸附能来占据Zn的成核位置,使吸附能成为主导因素,从而导致最终的(101)保留。
相反,Sucral在(002)和(101)上的吸附能相似,但在(101)表面能更明显,使(101)的生长活性更快,从而导致(002)的优选取向。总体而言,与Suc相比,Sucral更有可能引发(002)平面的首选暴露。原位XRD和2D-GIXRD均进一步说明即使在无锌的集流体表面沉积锌也会有诱导锌(002)暴露的作用。原位EC-GC说明Sucral有效抑制析氢反应,
图4 a)循环锌负极的XRD图谱。b)在ZS+Sucral中不同循环时间后I(002)/I(101)的强度比。c) H2O、Suc和Sucral在Zn(002)和(101)平面上的吸附能。d)吸附Suc和Sucral分子后Zn(002)和(101)平面的表面能。e-f)在3 mA cm-2下在不同电解质中镀锌过程的原位XRD图谱。g)Ti箔上Zn镀层的2D掠入射X射线衍射(2D-GIXRD)图。h-i)在5 mA cm-2下由Zn电镀/剥离过程的原位EC-GC电压-时间曲线和H2产生速率。j-k)Zn电镀过程中的原位拉曼图。l)ZS和m)ZS+Sucral电解质中Zn沉积行为的示意图。
要点五:全电池性能测试以及在软包电池中的实际应用
与水热合成的V2O5组装全电池,无论是在1 A g-1的小电流还是5 A g-1的大电流下,在Sucral的作用下均显著提升了全电池的循环稳定性。最后和商业化的V2O5组装的软包电池,在0.5 A g-1条件下,软包电池可以循环500圈。这些结果都证实了携带高电负性Cl的Sucral分子可以有效提升界面稳定性和整个电池的循环寿命,并且可以很好地应用在软包电池中。
图5 a)Zn//V2O5全电池在不同电解质中的CV曲线。b) 循环前Zn// V2O5全电池的EIS曲线。c-e)Zn// V2O5全电池在1 A g-1不同电解质中的循环性能以及相应的GCD曲线。f-h)Zn// V2O5全电池在不同电解质中在5 A g-1下的循环性能以及循环后的负极SEM。i)Zn// V2O5软包电池的光学图像。j)软包电池的长循环性能。
文 章 链 接
Steering interfacial renovation with highly electronegative Cl modulated trinity effect for exceptional durable zinc anode.
https://doi.org/10.1002/adfm.202404219
添加官方微信 进群交流
SCI二氧化碳互助群
SCI催化材料交流群
SCI钠离子电池交流群
SCI离子交换膜经验交流群
SCI燃料电池交流群
SCI超级电容器交流群
SCI水系锌电池交流群
SCI水电解互助群
SCI气体扩散层经验交流群
备注【姓名-机构-研究方向】
投稿请联系contact@scimaterials.cn
点分享
点赞支持
点在看

