构建持续释放亲镁位点的富氟界面层实现高稳定无氯镁金属电池
第一作者:李古月
通讯作者:李驰麟
单位:中国科学院上海硅酸盐研究所
科学材料站
研 究 背 景
金属镁具有高元素丰度、低安全隐患和高理论体积比容量等优点,是理想的可充镁电池(RMBs)负极材料。然而,界面钝化严重阻碍了镁金属负极的发展和实际应用。为了解决这些问题,过去几年已经提出了许多镁负极改性策略,其中主流策略是通过多功能溶液处理镁电极或者电解液添加剂原位修饰镁电极来构建人工界面层(SEI)。通过金属卤化物处理Mg负极表面,可以在沉积Mg之前构造亲镁SEI,以阻止电解质和电极之间的直接接触,从而有效防止与电解质的寄生反应。但是目前主要采用的氯化物、溴化物虽然溶解性较好,但负极表面残余的氯离子和溴离子溶解在电解液后极易在正极侧氧化或腐蚀不锈钢电池壳,产生严重的充电副反应,导致库伦效率降低。金属氟化物由于其疏水性、高稳定性和强电负性,在开发具有高能量密度、安全性和可逆性的镁基电池中至关重要。但由于氟的电负性过强,导致金属氟盐不易解离,并且镁的还原活性要低于锂和钠,导致氟盐难以自发与镁反应从而构建均匀致密的亲镁氟化SEI。
科学材料站
文 章 简 介
图1 构建持续释放亲镁位点的富氟界面层的工作亮点摘要
近日,中国科学院上海硅酸盐研究所李驰麟研究员带领的科研团队在国际知名期刊Adv. Energy Mater.上发表题为“Construction of Fluoride-Rich Interphase for Sustained Magnesiophilic Site Release Toward High-Stability Chloride-Free Magnesium Metal Batteries”的研究论文。该工作设计了基于强路易斯酸碱相互作用促进金属氟化物解离并构建亲镁界面层的负极改性策略,实现了无氯RMBs的稳定运行。在含有路易斯碱性位点的三氟甲烷磺酸镁添加剂促进Sb-F键解离后,成功地在Mg电极表面制备了亲镁的Sb骨架。而置换产物MgF2具有不同寻常的单斜结构,可以提高界面内的电子绝缘和Mg2+传输,保证Mg2+的快速扩散,抑制电解质的钝化。同时,理论计算和物理表征证明,界面副产物氟氧化锑的存在能够降低镁离子去溶剂化的能垒,并且在快速镁沉积和剥离过程中氟氧化锑的持续还原可弥补失效的亲镁Sb位点,提高RMBs的长期循环稳定性。在这种人工SEI的保护下,对称电池在常规的Mg(TFSI)2/DME电解质中,在1 mA cm-2的高电流密度和5 mAh cm-2中的高面容量下可实现>2000小时的镁沉积/剥离循环。匹配CuS转换正极的全电池可实现增强的循环和倍率性能。这种氟化物改性策略为无氯RMBs负极界面设计提供了新的指导。
科学材料站
本 文 要 点
要点一:富氟锑基镁负极SEI的合成方法及表征
镁负极富氟锑基(FRAB)界面制备过程如图2所示。首先以1,2-二甲氧基乙烷(DME)为溶剂,三氟化锑(SbF3)为溶质,三氟甲烷磺酸镁(Mg(OTf)2)为添加剂,制备预处理的白色悬浮液。CF3SO3-基团中的富电子O可以与SbF3的Lewis酸性位点相互作用,降低Sb-F的离子键强度,促进氟化物的分解。X射线衍射(XRD)图谱检测到Sb金属以及MgF2的特征峰,证明了Mg-Sb置换反应的成功发生。这种单斜MgF2中独特的一维通道有助于增强Mg离子在SEI的传输。此外,SbF3还与CF3SO3-的强路易斯碱性O反应产生少量的氧氟化锑(Sb3O2F5)。X射线光电子能谱(XPS)也证实了镁负极表面经氟化处理后上述物种的存在。形貌特征表明SEI表面多孔网络一方面有利于电解质的润湿,另一方面,较大的比表面积有利于降低局部电流密度,抑制Mg枝晶的生长。EDS图谱显示,上部多孔区域中的Sb信号对应于Sb金属和Sb3O2F5,而下部区域中的Mg元素的信号主要对应于MgF2和Mg(OTf)2。
图2 FRAB@Mg电极的制备和表征
要点二:富氟锑基界面改性镁的对称电池电化学性能
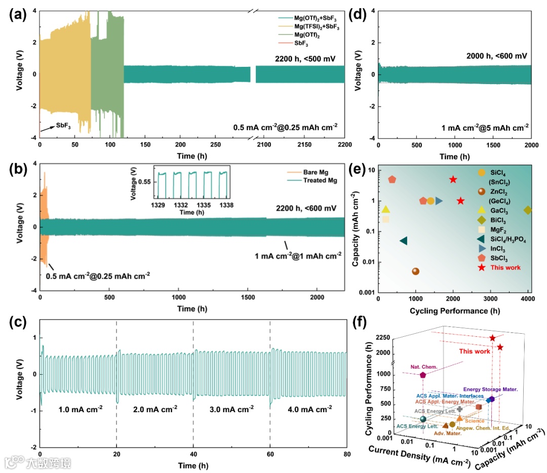
我们探究了FRAB界面对镁负极电化学性能的影响,如图3所示。由于置换反应所产生的Sb3O2F5和MgF2都是电子绝缘的,因此可以有效抑制电解质在镁负极表面的分解副反应。并且,改进的FRAB@Mg对称电池Rct显著减少,证明了疏松多孔的亲镁Sb骨架以及MgF2和Mg(OTf)2能够增强Mg离子扩散和界面反应动力学。Tafel表征进一步验证了富氟锑基界面对Mg沉积/剥离行为的调节作用,使得改性Mg电极的交换电流密度为未修饰Mg电极的350倍。此外,FRAB@Mg对称电池的形核和沉积过电位远小于未修饰Mg的电池,说明该人工SEI促进了镁离子通过界面层的快速转移和镁的均匀沉积。如图4所示,FRAB@Mg对称电池在0.5 mAcm-2的电流密度和0.25 mAh cm-2的容量下以小于500 mV的过电势可保持超过2200小时的稳定循环。当电流密度增加到1 mA cm-2时,FRAB@Mg对称电池在2000小时以内仍显示出稳定的过电位(600 mV)。与过去报道的无氯RMBs相比,我们的镁负极改性策略赋予电池和电解质优异的循环稳定性和电化学稳定性。
图3 FRAB@Mg电极的界面动力学性能
图4 FRAB@Mg||FRAB@Mg对称电池的性能研究
要点三:富氟锑基镁负极界面演化及作用机制分析
为了研究对称电池长期稳定循环的潜在机制,我们对循环后FRAB@Mg电极表面形态和成分进行了表征,如图5所示。与之前报道的未改性镁电极的粗糙表面不同,改性后的镁负极界面亲镁Sb可以有效调节镁沉积/剥离行为,使得FRAB@Mg电极在100次循环后表现出光滑平坦的沉积形貌。选区电子衍射(SAED)证明循环后的FRAB@Mg电极界面Mg3Sb2组分主要以纳米晶的形式存在,丰富的不饱和Mg-Sb键可进一步加快Mg2+在SEI中的迁移。循环100圈后Sb金属和Mg3Sb2合金的XPS峰明显强于Sb-O/Sb-F,证明初始SEI中的Sb3O2F5逐渐还原为Sb金属并补偿亲镁位点的减少。此外,亲镁位点在循环过程中的持续释放使得Sb骨架比初始人工SEI中的骨架更大。密度泛函理论(DFT)计算验证了Sb金属的亲镁性(图6)。同时,DME分子在Sb3O2F5(-302)面上的吸附能远高于Mg(002)面,说明Sb3O2F5能够保护FRAB@Mg电极不被界面DME钝化,加速镁离子的脱溶过程。FRAB@Mg电极表面导电Sb骨架均匀镁离子流,促进了“hot spot”的横向分布,并抑制了枝晶的垂直生长。不同组分的迁移能垒表明,亲镁Sb骨架和置换反应产生的单斜MgF2的迁移能垒远低于先前报道的传统MgF2(1.23 eV)、MgO(1.69 eV)和MgCO3(2.17 eV)的迁移势垒。镁离子在多个组分中的快速扩散进一步促进了镁的均匀分布和沉积。
图5 循环后FRAB@Mg电极的形貌演变和组分特征
图6 未修饰Mg和FRAB@Mg电极的DFT计算和有限元模拟
要点四:富氟锑基镁-硫化铜全电池的循环性能
我们以CuS为正极和1.0 M Mg(TFSI)2/DME为电解液组装全电池,进一步验证FRAB@Mg电极的稳定性(图7)。高浓度电解质能够抑制DME溶剂的氧化分解和多硫化物从正极侧的穿梭。从循环伏安曲线,在0.2 V至2.8 V的电压范围内观察到CuS正极的两对还原/氧化峰,对应于两步氧化还原反应,而未处理的镁负极由于界面钝化几乎没有电流响应。对比FRAB@Mg电极,基于SbCl3处理的全电池充电曲线在2.1 V以上即呈现出明显的副反应平台,这是由SEI内部氯化物的溶解和电池壳腐蚀所造成的。FRAB@Mg基全电池在100 mA g-1的较高电流密度下拥有接近100%的高平均库仑效率,并且在20次和43次循环后分别显示出214.8和165.5 mAh g-1的高放电比容量。此外,全电池在0.1、0.2、0.5和1 C(1C = 560 mA g-1)倍率下分别可提供277.9、220.2、94.0和55.4 mAh g-1的比容量。当倍率回到0.2 C时,比容量仍可恢复到216.6 mAh g-1。
图7 CuS||FRAB@Mg全电池的性能研究
科学材料站
文 章 链 接
Construction of Fluoride-Rich Interphase for Sustained Magnesiophilic Site Release Toward High-Stability Chloride-Free Magnesium Metal Batteries
https://doi.org/10.1002/aenm.202401507
科学材料站
通 讯 作 者 简 介
李驰麟:中国科学院上海硅酸盐研究所二级研究员,博士生导师,课题组长,入选中科院BR计划、上海QR计划、上海市优秀学术带头人。在氟基电池、固态电池、锂/镁金属电池、新型电极和电解质材料的结构合成设计、电化学机制和纳米离子学等方面作出系列原创成果。受邀在国际固态离子学大会、国际氟化学大会、美国化学会年会等国内外会议上作主题和邀请报告70余次。在Sci. Adv.、Nat. Commun.、Matter、J. Am. Chem. Soc.、Angew. Chem.、Adv. Mater.、Energy Environ. Sci.等发表期刊论文140余篇,申请和授权国际和中国发明专利30余项。承担国家自然科学基金委面上项目(4 项)和联合基金项目、国家重点研发计划以及多项省部级和企业科研项目。担任中国硅酸盐学会青年工作委员会委员、Interdisciplinary Materials学术编辑、无机材料学报编委、Batteries编委、Sci.Rep.编委、Journal of Alloys and Compounds客座编辑等。获第十三届中国硅酸盐学会青年科技奖。
添加官方微信 进群交流
SCI二氧化碳互助群
SCI催化材料交流群
SCI钠离子电池交流群
SCI离子交换膜经验交流群
SCI燃料电池交流群
SCI超级电容器交流群
SCI水系锌电池交流群
SCI水电解互助群
SCI气体扩散层经验交流群
备注【姓名-机构-研究方向】
投稿请联系contact@scimaterials.cn
点分享
点赞支持
点在看

