文 章 信 息
面向X射线探测的羰基阵列协同结晶辅助垂直取向准二维钙钛矿的原位生长
第一作者:陈慧雯
通讯作者:李云龙*,杨世和*,肖全兰*
研 究 背 景
与三维有机无机杂化钙钛矿相比,二维和准二维杂化钙钛矿由于引入了长链有机阳离子,能够抑制离子迁移,具有更高的结构稳定性,同时其能够通过自组装形成面外垂直取向,提高载流子的迁移效率。因此二维和准二维杂化钙钛矿在X射线直接探测领域逐渐受到关注。基于X射线探测应用的钙钛矿需要足够的厚度以满足对高能X射线的充分吸收。然而在厚膜制备过程中,二维和准二维杂化钙钛矿总是在气液界面优先结晶,接着在表面形成“壳”,阻碍溶剂挥发通道,导致严重的体相和表面缺陷。因此,通过溶液制备具有高取向度的准二维钙钛矿厚膜具有很大的挑战。
目前,采用溶液原位结晶法制备垂直取向准二维钙钛矿膜的厚度最高仅10 μm,难以满足其进一步X射线探测应用。本研究基于此提出了一种羰基阵列协同结晶策略。向准二维杂化钙钛矿前驱体同时添加苯乙胺乙酸盐(PEAAc)和聚乙烯吡咯烷酮(PVP),辅助准二维杂化钙钛矿溶液法原位垂直生长。两种羰基与钙钛矿前驱体离子通过Lewis酸碱和氢键作用,协同诱导体积大且致密的中间体形成,从而降低了成核速率,抑制钙钛矿表面优先结晶,构建垂直取向、纯相量子阱、均匀且缺陷态密度低的高垂直取向准二维杂化钙钛矿厚膜。获得的X射线探测器灵敏度、稳定性、检测限相较于添加单羰基的体系明显提高。
文 章 简 介
近日,来自中国科学院深圳先进技术研究院的李云龙副研究员课题组与北大深研院杨世和教授团队、深大肖全兰教授团队合作,在国际知名期刊Advanced Science上发表题为“Vertically Oriented Quasi-2D Perovskite Grown In-Situ by Carbonyl Array-Synergized Crystallization for Direct X-Ray Detectors”的研究论文。该研究通过羰基阵列协同结晶策略,抑制了二维杂化钙钛矿表面结晶速率,优化准二维杂化钙钛矿厚膜的垂直取向度、结晶度和量子阱宽度分布。PEAAc和PVP分别降低了准二维杂化钙钛矿的晶界和离子空位缺陷,降低厚膜的缺陷态密度。构建的X射线探测器性能得到提升。
本 文 要 点
要点一:羰基阵列协同结晶提高准二维杂化钙钛矿表面均匀性、垂直取向度、结晶度和相纯度
以羰基阵列协同结晶策略制备准二维杂化钙钛矿CSC。同时制备仅添加PEAAc和PVP的控制器件c-PEAAc和c-PVP。结果显示,与控制样品相比,CSC具有更平坦的表面,表面粗糙度低至7.61 nm,及更致密的截面。通过GIWAX表征发现控制样品c-PEAAc和c-PVP呈现典型的衍射环,表明单添加的体系准二维杂化钙钛矿取向随机。而CSC表现出明显的布拉格衍射斑点,证明CSC面外垂直取向,且结晶度高。同时CSC中无明显(040)和(020)晶面的衍射斑点,说明PEAAc和PVP的协同作用抑制低n相的形成,提高了准二维杂化钙钛矿的相纯度,如图1所示。
要点二:原位红外光谱追踪准二维杂化钙钛矿结晶过程中的官能团变化证明致密中间体的形成
使用傅里叶红外光谱原位追踪准二维杂化钙钛矿CSC、c-PEAAc和c-PVP的结晶过程。通过-C=O与在Pb2+添加前后的改变、结晶过程中-C=O振动峰的蓝移和-N-H振动峰的增强,证明-C=O分别与Pb2+和-N-H通过Lewis酸碱和氢键作用键合,生成大而致密的中间体。同时通过三组样品中-CH3振动由自由度较高的对称变形振动向面内低自由度的不对称弯曲振动的程度,间接证明了CSC结晶过程中形成的中间体较c-PEAAc和c-PVP致密,如图2所示。
要点三:结合截面SEM和XPS表征解析PEAAc和PVP中羰基的作用
通过XPS表征发现与CSC和c-PVP不同,c-PEAAc中存在明显的金属铅缺陷。该现象产生的原因是Ac-中的羰基与钙钛矿前驱体离子发生强键合,在长时间干燥和退火过程中Ac与MA形成MAAc挥发,导致c-PEAAc中形成大量的离子空位缺陷,在加热过程中进一步演变为金属铅缺陷。但结合截面SEM结果发现在产生消极作用的同时由于PEAAc中羰基与前驱体离子的强键合提高了准二维杂化钙钛矿纵向的结晶度,降低了钙钛矿垂直方向的晶界。PVP则通过与前驱体离子的弱键合抑制了MA+的逃逸,从而抑制离子空位产生。PEAAc和PVP协同作用下能够同时降低准二维杂化钙钛矿的晶界和空位缺陷,从而降低缺陷态密度,提高载流子寿命。
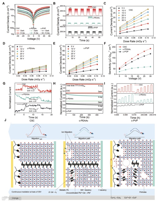
要点四:与控制器件相比,CSC X射线探测性能明显提高
分别评估了基于CSC、c-PEAAc和c-PVP的X射线探测器的X射线灵敏度、检测限、操作稳定性和存储稳定性。结果表明CSC器件X射线灵敏度是c-PEAAc器件的3.32倍,是c-PVP器件的1.25倍。检测限低至22.7 nGyair s-1,低于已报道的准二维杂化钙钛矿膜层X射线探测器(69 nGyair s-1)。同时与控制器件相比,CSC器件的操作稳定性和存储稳定性均得到了明显的提高。通过离子迁移活化能的表征发现CSC器件中离子迁移活化能为669 meV是c-PEAAc和c-PVP的两倍。说明羰基阵列协同结晶策略能够抑制CSC操作过程中的离子迁移从而提高CSC的操作稳定性。CSC中低缺陷和少晶界,同时具有PVP的势垒层使得CSC在存储过程中避免了卤素与金属电极的反应,从而提高其存储稳定性,如图4所示。CSC器件X射线探测性能提高归因于PEAAc和PVP中羰基阵列的协同调控,使得准二维杂化钙钛矿具有均匀的表面、更高的结晶度、取向度和相纯度,构建的厚膜缺陷态密度低。制备的单像素探测器能够清楚识别被塑料包裹的金属。
总 结
通过羰基阵列协同结晶策略,能够抑制准二维杂化钙钛矿表面结晶速率,从而提高准二维杂化钙钛矿的成膜质量,提高其面外垂直取向度。通过PEAAc中羰基的强键合和PVP中羰基的弱键合相互配合,制备的厚膜具有更低的缺陷态密度。获得的X射线探测器性能得到显著提高。为实现准二维杂化钙钛矿的X射线探测应用提供了理论依据。基于本研究提供了一种抑制二维杂化钙钛矿表面优先结晶的新策略,也是构建更高厚度高质量面外垂直取向准二维杂化钙钛矿的潜在发展方向。
文 章 链 接
Vertically Oriented Quasi-2D Perovskite Grown In-Situ by Carbonyl Array-Synergized Crystallization for Direct X-Ray Detectors
https://doi.org/10.1002/advs.202309185
通 讯 作 者 简 介
李云龙副研究员简介:
李云龙,2012年本科毕业于苏州大学,2017年博士毕业于北京大学,师从中国科学院院士黄春辉教授,现任中国科学院深圳先进技术研究院副研究员、PI。长期致力于新型钙钛矿光电子半导体材料及器件的研究,先后入选中国科学院百人计划、中国科协青年人才托举工程、广东省青年拔尖人才。在Energy Environ. Sci.、J. Am. Chem. Soc.、Adv. Mater.、Adv. Energy Mater.等国际高水平期刊发表论文近40篇, Google Scholar总被引4300余次,h指数25,获国家发明专利1项,主持及参与省部级以上项目7项,并兼任《无机盐工业》杂志青年编委,受邀担任Science China-Technological Sciences、Frontiers in Chemistry、Crystals等期刊客座编辑,并担任国际学术会议分会主席一次,并多次获邀在国内外学术会议作邀请报告。
杨世和教授简介:
杨世和,北京大学深圳研究生院教授、博士生导师、深圳湾实验室资深研究员、国家高层次专家、教育部长江讲座教授、国家海外杰出青年基金获得者、科睿唯安全球高被引科学家、孔雀团队带头人,香港科技大学兼职教授。担任ACS Physical Chemistry Au、ACS-AMI、《化学学报》、ACES and Wiley-VCH、Frontiers of Optoelectronics 、International Journal of Nanotechnology、Chinese Journal of Chemical Physics、《可持续能源》等期刊的编委和顾问。目前已在国际著名刊物上发表SCI论文700余篇,被引用次数6.3万余次,H因子133。获国内外授权专利20余项,出版论著3本。受邀在国内国际学术会议上作报告近300余次,组织多次国际学术会议,曾与多位诺贝尔奖获得者深度合作,两次获得国家自然科学二等奖,连续多年入选科睿唯安“全球高被引高被引作者”、全球前2%顶尖科学家。
肖全兰教授简介:
肖全兰,材料学工学博士,深圳大学副教授,硕士研究生导师,深圳市高层次后备级人才,南山区领航人才。2015年6月毕业于华南理工大学获材料学专业工学博士学位。2015年7月至2018年3月在深圳大学从事博士后研究工作。2018年4月起入职深圳大学二维材料光电科技国际合作联合实验室从事教学科研工作。研究方向:二维材料的开发与相关光电器件的设计。发表SCI论文40余篇,包括Laser & Photonics Reviews、Small、J. Mater. Chem. C、J. Am. Ceram. Soc.等期刊,其中,高被引论文6篇,以第一作者发表或通讯作者发表论文20余篇;发明专利6项;主持国家等各级科研项目8项。
第 一 作 者 简 介
陈慧雯博士,毕业于中国地质大学(北京)。于中国科学院深圳先进技术研究院从事博士后工作。现就职于安徽理工大学材料科学与工程学院。发表论文10余篇。申请国家发明专利4件,已授权1项,主持国家级项目1项,参与多项重大科研任务。
课 题 组 介 绍
课题组主要面向世界科技前沿及人民生命健康,围绕高端医疗影像设备关键部件研发和“双碳”背景下太阳能的高效利用,开展钙钛矿及类钙钛矿材料跨尺度设计与制备以及稳定高效辐射探测与光伏器件工程研究。
课 题 组 招 聘
博士后
研究方向:
1. 半导体辐射(x/γ)探测应用研究。
2. 非铅钙钛矿薄膜光伏研究。
3. 柔性器件研究。
岗位待遇:
(1)已取得或即将取得国内外知名高校博士学位,化学、材料及物理相关专业;
(2)年龄小于35周岁,博士毕业不超过3年,未在广东省从事过博士后工作;
(3)具有独立科研和撰写学术论文能力,发表过高水平学术论文优先;
(4)热爱科研生活,团队合作意识强,有认真负责的工作态度和积极创新的科研热情;
(5)能尽快到岗者优先。
(6)福利待遇:
•工资薪酬33-40万,享受国家规定的节假日、五险一金、免费年度体检、过渡性员工宿舍、10天起带薪年假、工资外工作餐费补贴以及户口和子女入园/学等参照单位相关规定执行;
•出站后留深签约3年工作劳动合同,可申请深圳市博士后出站留(来)深科研资助30万,每年10万共计3年;
•在站工作期间计入我院工龄,可以参加院职称评定,并享受员工同等的其他福利待遇,出站优先留院工作;
•博士后人员与正式员工同等享有年度考核奖金、年终奖金、横向课题奖励、专利申请奖励及伙食补贴等福利待遇;
•入站后协助申请深圳市新引进人才租房补贴待遇3万元/人;
•先进院现行博士后相关政策均以广东省、深圳市下发的文件为依据,如后期省、市人才政策变动,先进院的博士后相关政策亦将随之调整。
添加官方微信 进群交流
SCI二氧化碳互助群
SCI催化材料交流群
SCI钠离子电池交流群
SCI离子交换膜经验交流群
SCI燃料电池交流群
SCI超级电容器交流群
SCI水系锌电池交流群
SCI水电解互助群
SCI气体扩散层经验交流群
备注【姓名-机构-研究方向】
投稿请联系contact@scimaterials.cn
点分享
点赞支持
点在看

