文 章 信 息
质子驱动的双边界面化学和电解质结构重塑实现高度可逆的锌金属负极
第一作者:刘畅
通讯作者:张景萍*,吴兴隆*,李文亮*,谢丹*
单位:东北师范大学
研 究 背 景
由于锌金属负极(ZMA)具有高理论容量(5855 mAh/cm³ 和820 mAh/g)、低氧化还原电位(与标准氢电极相比为-0.76 V)、无毒性、资源丰富以及成本低等优点,水系锌离子电池(AZIBs)在电网规模的储能应用中具有诱人的前景。然而,锌枝晶的形成和H2O诱发的副反应对AZIBs的安全性构成了巨大威胁,并显著限制了其进一步的发展。研究表明,在水系电解质中引入具有pH缓冲作用的电解质添加剂,可动态维持锌负极表面附近的酸碱平衡,防止枝晶的形成和副反应的发生。然而,大多数基于稳定界面pH的研究都忽略了pH缓冲电解质添加剂对Zn2+溶剂化结构以及正极化学的影响。事实上,pH值的增加也会导致惰性Zn4(OH)6SO4·xH2O(ZSH)副产物在正极表面的积累,从而牺牲正极的界面稳定性和离子传输动力学,导致AZIBs的容量快速衰减。同时,由于相似相溶原理,当[Zn(H2O)6]2+进入正极材料的层间间隔/通道时,会加速活性物质的溶解。因此,有必要关注电极/电解质界面化学的双边调控,同时深入研究 Zn2+的溶剂化结构对正负极稳定性的影响。
文 章 简 介
近日,来自东北师范的张景萍教授课题组和吴兴隆教授,在国际知名期刊Energy Storage Materials上发表题为“Proton-Driven Bilateral Interfacial Chemistry and Electrolyte Structure Reconstruction Enable Highly Reversible Zinc Metal Anodes”的研究论文。该工作将3-(环己胺)-1-丙磺酸(CAPS)两性离子作为一种多功能添加剂引入到2 M ZnSO4 电解质中,以同时调节锌负极和正极的界面化学以及Zn2+的溶剂化结构,从而改善两个电极的界面和结构稳定性。
CAPS两性离子在ZMA表面的优先吸附有利于构建一个由阳离子基团(>NH2+)的静电屏蔽效应产生的阳离子保护层(CPL),从而抑制枝晶的生长。同时,CAPS两性离子可以通过形成共轭酸碱对来自我调节双边界面的pH值,抑制析氢反应和锌负极表面的腐蚀。此外,CAPS两性离子改变了Zn2+的溶剂化结构,削弱了H2O分子的反应活性,减少了钒元素从正极材料中的溶解。因此,在ZnSO4+CAPS电解质中,Zn||Zn对称电池获得了出色的循环稳定性(1 mA cm-2, 1 mAh cm-2, 2300 h),Zn||Cu不对称电池循环1600次后平均库仑效率高达99.7%。
本 文 要 点
要点一:CAPS两性离子作为pH缓冲剂对锌负极界面副反应的影响
作者通过原位监测Zn||Zn对称电池在不同电解质中循环过程中的pH值变化,证明了CAPS两性离子在锌负极界面上具有自调节pH的作用,其工作机理如图1c所示。当CAPS分子进入ZnSO4电解质时,它首先解离成含有>NH2+和-SO3-基团的两性离子。由于电解质的pH值相对较低,CAPS两性离子中的-SO3-阴离子基团会捕获过量的H+并转化为-SO3H基团,这极大地减少了游离H+的数量,避免了析氢反应(HER)和锌负极腐蚀。而当局部OH-浓度增加时,-SO3H基团又能够释放出H+,并与过量的OH-反应,从而抑制ZSH副产物的生成。
图1. (a) ZnSO4和 (b) ZnSO4+CAPS 电解质在Zn||Zn对称电池中循环过程的原位pH值监测。(c) ZnSO4 和 ZnSO4+CAPS 电解质中锌表面的反应和演变示意图。(d) Zn箔在不同电解质中的Tafel、(e) HER 和 (f) LSV 曲线。
要点二:CAPS两性离子对溶剂化结构及界面吸附行为的影响
作者利用拉曼光谱研究了CAPS两性离子对电解质环境的影响(图2a)。结果表明,CAPS两性离子不仅通过取代配位H2O分子改变了Zn2+的溶剂化结构,还通过强氢键相互作用稳定了游离的H2O分子。核磁共振氢谱的结果也证明了这一结论(图2c)。通过密度泛函理论(DFT)计算了CAPS两性离子和H2O分子在Zn(002)晶面上的吸附能(图2d)。结果表示,CAPS两性离子更倾向以平行的方式优先吸附在Zn(002)表面,从而构建一个由>NH2+的静电屏蔽效应产生的CPL。随后,电双层电容(EDLC)的线性拟合曲线(图2f)表示,相比于ZnSO4电解质,ZnSO4+CAPS电解质中锌负极的EDLC值更低,这再次证明了CPL在ZMA表面的形成。此外,Zeta电位的测试结果表示,由于CAPS两性离子的特异性吸附,使得ZMA表面具有很强的静电屏蔽效应,从而调节了ZMA附近的Zn2+通量,并诱导了Zn2+的均匀沉积(图2g)。
图2. (a) 不同电解质在O-H伸缩振动区域的拟合拉曼光谱。(b)各分子对的结合能。(c) 纯H2O、ZnSO4+CAPS和ZnSO4电解质的核磁共振光谱。(d)CAPS两性离子和H2O分子在Zn(002)晶面上的吸附能,插图显示了相应的吸附模型。(e) Zn(002)晶面上CAPS两性离子的电子密度。(f) Zn基底在不同电解质中的EDLC。(g) 锌金属在不同电解质中沉积后的Zeta电位。不同电解质中的 (h) CV和 (i) CA 曲线。
要点三:CAPS两性离子对锌沉积形貌的影响及其作用机理示意图
作者利用扫描电子显微镜(SEM)和原位光学显微镜研究了不同电解质中锌沉积形貌的演变。结果表明CPL的形成有利于调节锌的沉积行为和抑制锌枝晶的生长。根据上述实验和理论结果,作者展示了CAPS两性离子添加剂在电解质中的作用机理示意图。由于弱酸性ZnSO4电解质的热力学不稳定,ZMA表面很容易发生HER和绝缘副产物的积累,这阻碍了离子的快速传输并破坏了ZMA/电解质界面的稳定性。此外,由于锌沉积过程中"尖端效应"的影响,沉积的金属锌容易吸附在突起上并演变成枝晶,从而导致锌利用率低。而在ZnSO4+CAPS电解质中,由于CAPS两性离子中-SO3-基团与锌金属之间的强相互作用,以及未配位>NH2+基团的静电屏蔽作用,CAPS两性离子倾向于优先吸附到ZMA表面形成CPL以保护锌负极。ZMA与电解质界面的重构有利于改善Zn2+的传输动力学,避免电极附近的浓差极化,从而实现均匀的锌沉积,抑制锌枝晶的生长。
同时,CAPS两性离子可以接受H+并转化为质子化的CAPS两性离子以释放H+,从而平衡锌负极周围的OH-/H+浓度,自我调节界面pH值,抑制HER和负极腐蚀。此外,CAPS两性还可以通过取代配位的H2O分子来改变Zn2+溶剂化结构,从而协同抑制HER和副产物的生成。
图3. 电流密度为 1 mA cm-2、沉积容量为 0.5 mAh cm-2 和 2 mAh cm-2 时锌沉积的SEM图像:(a-b) ZnSO4电解质;(c-d) ZnSO4+CAPS 电解质。(e) ZnSO4和 (f) ZnSO4+CAPS 电解质中锌沉积过程的原位光学显微镜图像。(g)两种电解质中Zn2+的沉积行为和溶剂化结构示意图。
要点四:CAPS两性离子对Zn2+沉积/剥离行为的影响
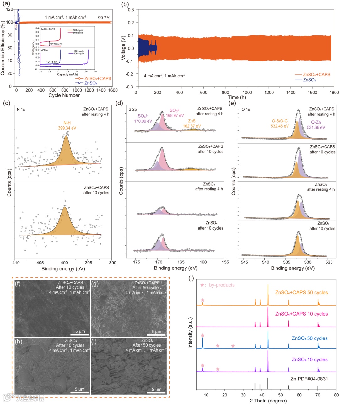
作者通过电化学性能测试证明了CAPS两性离子添加剂能够有效提高Zn2+沉积/剥离过程的稳定性和可逆性。此外,利用x射线光电子能谱(XPS)研究了ZMA在不同电解质中静置4 h和循环10次后表面成分的差异。结果再次证实了CAPS两性离子在锌负极表面的吸附。随后,通过SEM和XRD对锌负极在两种电解质中循环后的表面进行了表征。结果有力地证明了CAPS两性离子添加剂在抑制枝晶和副产物方面的积极作用。
图4. (a)不同电解质中Zn||Cu不对称电池的CE。插图显示了不同循环下锌沉积/剥离的容量-电压曲线。(b)不同电解质中Zn||Zn对称电池的电压-时间曲线。(c) Zn箔在 ZnSO4+CAPS 电解质中静置4 h和循环10次后的N 1s XPS光谱。(d) Zn箔在两种电解质中4 h和循环10次后的S 2p和 (e) O 1s XPS光谱。锌负极在 (f-g) ZnSO4+CAPS和 (h-i) ZnSO4电解质中循环不同圈数的SEM图像和 (j) XRD谱图。
要点五:CAPS两性离子对全电池电化学性能的影响
为了证明CAPS两性离子添加剂在实际应用中的可行性,选择具有较大比表面积和层间距的氧缺陷NH4V4O10(Od-NH4V4O10)作为正极材料组装全电池。测试结果表明,CAPS两性离子的加入有效提高了Zn||Od-NH4V4O10全电池的倍率性能和循环稳定性,这归因于CAPS两性离子对枝晶的生长、ZHS副产物的积累以及Od-NH4V4O10正极中V元素的溶解具有抑制作用。锌负极循环后的SEM、电感耦合等离子体发射光谱仪(ICP-OES)和XPS光谱以及全电池循环过程中原位pH监测的结果进一步证实了这一结论。此外,Od-NH4V4O10正极在充/放电过程中的XRD谱图以及在不同电解质中的循环后的TEM图像表示CAPS两性离子添加剂能显著增强Od-NH4V4O10正极材料的结构稳定性。
图5. (a) Zn||Od-NH4V4O10全电池在不同电解质中的倍率性能。(b) 当电流密度为1 A g-1时,Zn||Od-NH4V4O10全电池在不同电解质中的循环性能。(c) Zn||Od-NH4V4O10全电池在不同电解质中的自放电行为。(d) 不同电解质循环50次后中V的浓度。插图为CAPS两性离子在正极界面上的调节行为示意图。(e) ZnSO4和ZnSO4+CAPS电解质在不同状态下正极的XRD谱图。(f) Od-NH4V4O10的O 1s XPS光谱。(g) ZnSO4和ZnSO4+CAPS电解质在Zn||Od-NH4V4O10全电池中循环过程中的原位pH。(h-i) Od-NH4V4O10正极在不同电解质中循环后的TEM和HRTEM图像。
文 章 链 接
Proton-Driven Bilateral Interfacial Chemistry and Electrolyte Structure Reconstruction Enable Highly Reversible Zinc Metal Anodes
https://doi.org/10.1016/j.ensm.2024.103497
添加官方微信 进群交流
SCI二氧化碳互助群
SCI催化材料交流群
SCI钠离子电池交流群
SCI离子交换膜经验交流群
SCI燃料电池交流群
SCI超级电容器交流群
SCI水系锌电池交流群
SCI水电解互助群
SCI气体扩散层经验交流群
备注【姓名-机构-研究方向】
投稿请联系contact@scimaterials.cn
点分享
点赞支持
点在看

