科学材料站
文 章 信 息
转换疏钠石墨为亲钠高容量阳极以实现高能钠离子电池
第一作者:吕林龙
通讯作者:徐正龙*
通讯单位:香港理工大学
论文DOI:10.1002/anie.202410253
科学材料站
研 究 背 景
由于钠元素在地壳中的含量丰富,钠离子电池被认为是用于固定式储能应用的锂离子电池有前途的补充。共插层化学反应使得可以使用具有成本效益的石墨作为钠离子电池阳极,而石墨的低容量 (<130 mAh g-1) 和高氧化还原电位 (>0.6 V vs. Na/Na+) 显著限制了钠离子电池的能量密度。如何提高石墨阳极的容量和降低其工作电压已成为主要挑战。因此,提出可完成以上挑战的新材料设计策略尤为重要。
科学材料站
文 章 简 介
近日,香港理工大学的徐正龙教授提出通过控制醚溶剂以调节石墨的亲钠性,并将Na金属引入亲钠三元石墨插层化合物 (t-GIC) 中,从而获得具有高容量和低工作电压 (0.18 V) 的 Na/t-GIC 阳极。此阳极在 550 次循环中表现出高于 99.7% 的高库仑效率,在 6 C(10 分钟充电/放电)下具有 588.4 mAh g-1 的高容量。当它与 Na3V2(PO4)2F3阴极配对组装全电池时,表现出 259 Wh kg-1 的高能量密度(包含两个电极的质量,集流体除外),超过了商用 LiFePO4//石墨电池。出色的阳极性能归因于可调控的石墨的亲钠性和 t-GIC 薄片之间原位生成的空间来稳定容纳 Na 金属。此工作在亲钠石墨材料上实现稳定 Na 沉积/剥离方面的发现为开发先进的钠离子电池提供了一种有效的方法。该文章以“High-Energy Sodium Ion Batteries Enabled by Switching Sodiophobic Graphite into Sodiophilic and High-Capacity Anodes”为题发表在在国际知名期刊Angewandte Chemie International Edition。
科学材料站
本 文 要 点
可调节的石墨亲钠性及稳定的Na金属沉积/剥离
石墨在酯类电解液中无法实现高度可逆的(钠离子+溶剂)共插层。在测试的常见酯类钠离子电解液中,石墨也无法实现可逆的Na沉积/剥离。将酯类电解液换位醚类并控制可共插层的醚类的链长(从DME 到TEGDME,链长增加), Na金属沉积的成核电位随链长的缩减而降低。在DME 和DEGDME为单溶剂的电解液中,均可实现高度可逆的共插层和Na沉积/剥离,高循环稳定性,和出色的倍率性能(充放电电流一致的情况下)。
图 1. Na/t-GIC的电化学性能。
在三元共插层石墨化合物 (t-GIC-DME)中的均匀钠金属分布
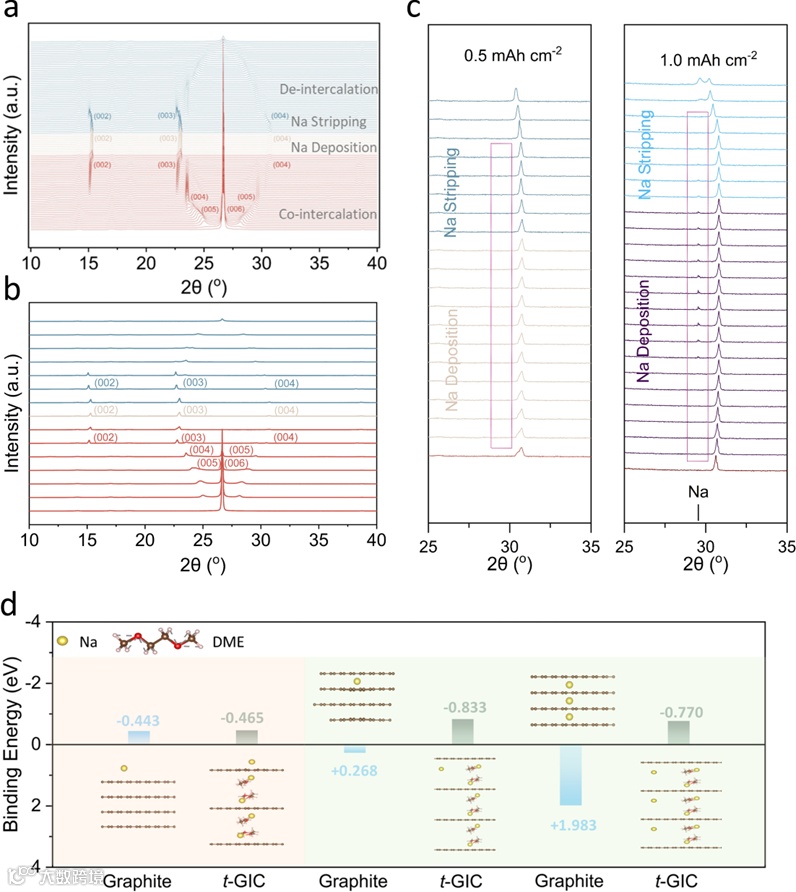
选取相对性能较优的基于DME的电解液为研究模型,通过SEM分析一个循环内的电极截面以及表面的形貌变化。在2 mAh cm-2 Na 沉积后的样品,SEM 和CT图均表明Na金属在共插层的石墨中均匀分布并填充在电极空隙内。
图 2. Na/t-GIC-DME中 均匀的Na 金属空间分布。
可逆相变和亲钠性提升计算
通过原位XRD揭示钠离子和溶剂共嵌/脱嵌及钠金属沉积/剥离的有序及结构可逆。DFT计算表明t-GIC相较于原始石墨有整体上的亲钠性提升。
图 3. Na/t-GIC-DME的可逆相演变和t-GIC-DME 亲钠性增加的计算结果。
优异的钠离子全电池性能
由于在共插层之后的石墨引入钠金属,负极的容量增加和工作电压降低有利于提高钠离子全电池的能量密度。在Na/t-GIC-DME与Na3V2(PO4)2F3 组成的全电池测试中,可以实现259 Wh kg-1 的高能量密度(包含两个电极的质量,集流体除外)。
图 4. 钠离子全电池性能。
科学材料站
总 结 与 展 望
综上所述,此工作证明了将疏钠石墨转换为亲钠 t-GIC 可实现无枝晶的钠金属沉积,从而构建高能钠离子电池中的高容量和经济高效的负极。利用亲钠 t-GIC 基底和 t-GIC 薄片之间的大空隙,实现了平稳大量的钠金属沉积,这是由 DME 基电解质中的溶剂化钠离子共插层反应引发的。实验和理论研究表明,具有热力学有利的钠成核位点的 t-GIC 有利于 t-GIC上钠金属的均匀覆盖。最佳的 Na/t-GIC 电极在 550 次循环中可表现出高于 99.7% 的高库仑效率,在 6 C下可表现出 588.4 mAh g-1 的高容量。采用 Na/t-GIC 电极的钠离子全电池的能量密度高达 259.1 Wh kg-1,在 0.05 A g-1 深度循环下经过 100 次循环后,能量保持率高达 95%。这项研究为石墨化学的亲钠性提供了新的见解,并为使用经济高效的石墨材料实现高能钠离子电池提供了有希望的解决方案。
科学材料站
文 章 链 接
Linlong Lyu, Yichun Zheng, Yingkai Hua, Jien Li, Yuyang Yi, Yang Sun, Zheng-Long Xu*. High-Energy Sodium Ion Batteries Enabled by Switching Sodiophobic Graphite into Sodiophilic and High-Capacity Anodes, Angewandte Chemie, 2024.
https://onlinelibrary.wiley.com/doi/abs/10.1002/anie.202410253
科学材料站
通 讯 作 者 简 介
徐正龙 香港理工大学工业与系统学工程系助理教授(博士生导师)、智慧能源研究院、超精密加工国家重点实验室核心成员、深空探测研究中心管委会成员。徐教授及其团队主要从事新能源转化及存储材料的机理及器件研究,在Nature Communications、Advanced Materials、Advanced Energy Materials、Energy Environmental Science、Angew Chemie、Progress in Material Science等国际顶级期刊发表论文70余篇。徐博士目前担任J. Energy Chemistry, Battery Energy, Materials Futures, 和Microstructures等能源材料领域期刊(青年)编委成员。
添加官方微信 进群交流
SCI二氧化碳互助群
SCI催化材料交流群
SCI钠离子电池交流群
SCI离子交换膜经验交流群
SCI燃料电池交流群
SCI超级电容器交流群
SCI水系锌电池交流群
SCI水电解互助群
SCI气体扩散层经验交流群
备注【姓名-机构-研究方向】
投稿请联系contact@scimaterials.cn
点分享
点赞支持
点在看

