科学材料站
文 章 信 息
铑铜单原子合金接力催化硝酸盐和二氧化碳共电还原合成尿素
第一作者:相佳琪
通讯作者:褚克
单位:兰州交通大学
科学材料站
研 究 背 景
尿素是一种用途广泛的化学品,也是不可或缺的氮基肥料,在工农业发展中发挥着至关重要的作用。目前尿素是在高温高压条件下通过Haber−Bosch和Bosch−Meiser两步法合成的,导致大量的能源消耗和温室气体排放。因此,迫切需要开发一种清洁的方法,在温和条件下可持续地合成尿素。N2与CO2的共电解为在环境条件下进行尿素电合成提供了一条有吸引力的途径,而N2/CO2到尿素的效率受到强N≡N键(941 kJ mol−1)的影响,解离N≡N键需要超高的离解能,并且易受诸多竞争反应的影响。另一方面,NOx物种(NO3−/NO2−/NO等)具有更多的活性N-O键,比N2具有更大的反应性,这使得NOx更适合作为尿素电合成的N原料。其中,NO3−广泛分布在工业废水中,对环境造成严重危害。因此,NO3−和CO2共电解制尿素(UENC)是一种有前景的替代方案,可以有效减轻环境NO3−污染,同时产生有价值的尿素。对于UENC工艺,需要产生*CO(CO2→*CO)和*NH2(NO3−→*NH2)的关键中间体,然后将产生的*CO和*NH2进行C-N偶联以形成尿素。因此,必须寻找有效的催化剂来促进*CO/*NH2的形成和C-N偶联。
科学材料站
工 作 介 绍
近日,来自兰州交通大学的褚克教授团队在《ACS Nano》上发表了题为“Relay Catalysis of Isolated Rhodium-Alloyed Copper Boosts Urea Electrosynthesis from Nitrate and CO2”的研究文章。文章证明了 Rh1 单原子被锚定 Cu 基底中可以作为一种高效稳定的 UENC 催化剂。结合原位光谱分析和理论计算揭示了 Rh1位点和 Cu 位点的接力催化作用,其中 Rh1位点激活 NO3− 形成 *NH2,而 Cu 位点激活 CO2 形成 *CO 。形成的 *CO 然后从 Cu 基底迁移到临近的 Rh1位点,这促进了 *NH2和 *CO 的 C-N 偶联而形成尿素。Rh1Cu 在流动池中表现出优异的 UENC 性能,在 -0.6 V 下尿素产率达到了 50.36 mmol h−1 g−1,尿素法拉第效率达到了67.10%,优于绝大部分报道的UENC 催化剂
科学材料站
图 文 解 析
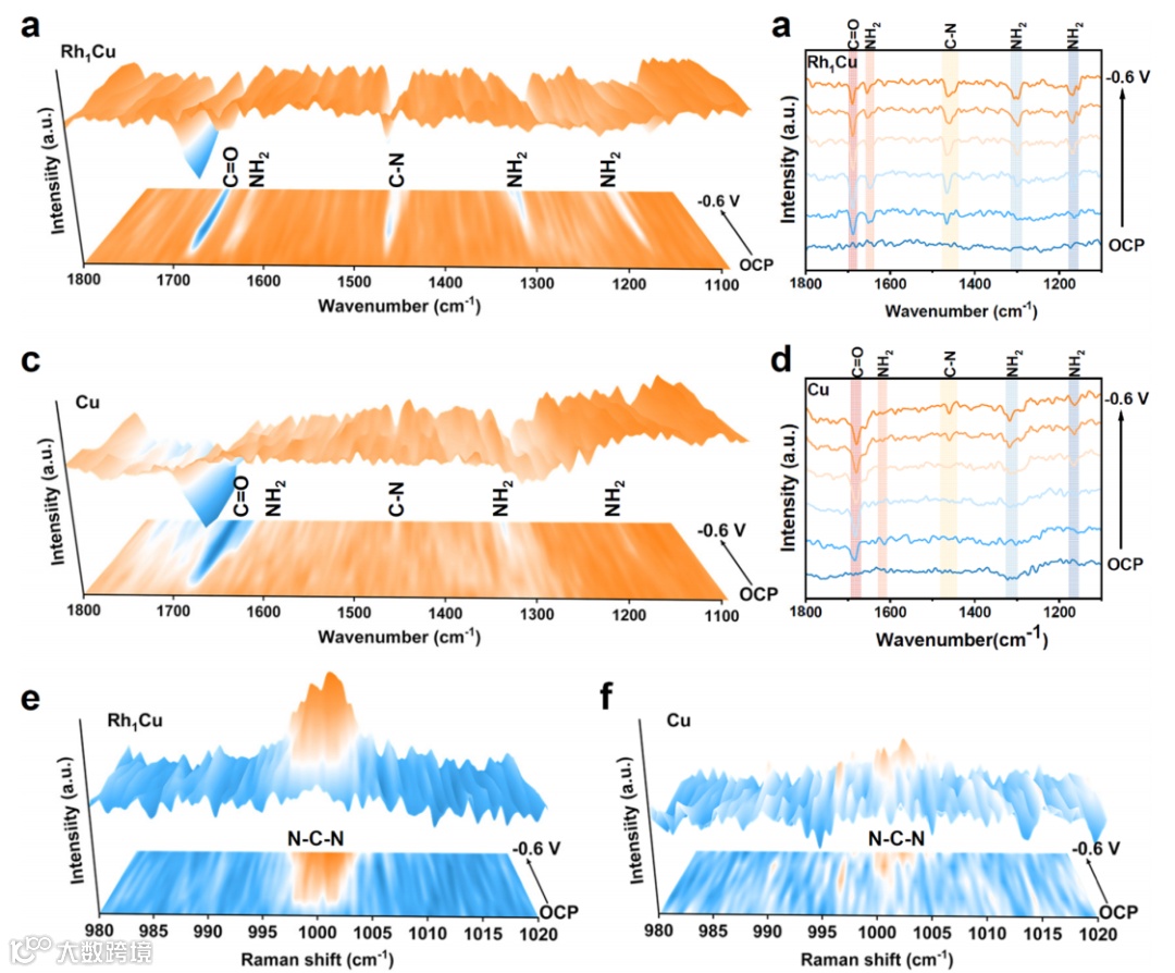
图1. Rh1Cu的形貌和结构表征
图2. Rh1Cu的UENC性能测试
图3. Rh1Cu 的UENC理论计算
图4. Rh1Cu的UENC性能的原位红外光谱以及原位拉曼光谱表征
科学材料站
文 章 链 接
Jiaqi Xiang, Chaofan Qiang, Shiyao Shang, Yali Guo, Ke Chu*. Relay Catalysis of Isolated Rhodium-Alloyed Copper Boosts Urea Electrosynthesis from Nitrate and CO2. ACS Nano.
https://doi.org/10.1021/acsnano.4c09906.
添加官方微信 进群交流
SCI二氧化碳互助群
SCI催化材料交流群
SCI钠离子电池交流群
SCI离子交换膜经验交流群
SCI燃料电池交流群
SCI超级电容器交流群
SCI水系锌电池交流群
SCI水电解互助群
SCI气体扩散层经验交流群
备注【姓名-机构-研究方向】
投稿请联系contact@scimaterials.cn
点分享
点赞支持
点在看

