文 章 信 息
多尺度功能设计ZnWO4人工中间相,用于高电流速率下的超稳定水性锌金属阳极
第一作者:易超,焦珑,王继真
通讯作者:焦珑*,李欢*,张文军*,程博闻*
研 究 背 景
水系锌离子电池因其卓越的安全性和可持续性而受到前所未有的关注,然而,由于锌金属阳极的离子传输延迟、严重的水引发的副反应以及电解质/电极界面上不可控的树枝状生长,其循环稳定性(尤其是在高电流速率下)受到很大限制。本文提出了一种坚固耐用的多尺度功能设计非晶 ZnWO4(ZWO)人工中间相,可完全解决上述问题。改良后的锌阳极具有出色的稳定性,在对称电池中以 20 mA cm-2 的高电流密度下工作超过 3000 小时。即使在 20 mA cm-2 和 10 mAh cm-2 的苛刻条件下,该电极也能以较低的过电位稳定循环 600 小时以上。优异的循环稳定性和速率性能主要归功于 ZWO 相间层的一系列集体功能,包括短程和各向同性离子迁移、卓越的离子筛选能力,以及在镀锌过程中热力学增强的氢进化反应(HER)能量势垒。这些发现凸显了多尺度功能性中间相在克服与高电流密度下锌阳极相关的关键障碍方面的重要意义,为实现高性能锌金属阳极提供了一种简便而富有洞察力的方法。
文 章 简 介
近日,来自天津科技大学的程博闻教授与香港城市大学的张文军教授合作,在国际知名期刊Advanced Functional Materials上发表题为“Multi-Scale Functionally Designed ZnWO4Artificial Interphase for Ultra-Stable Aqueous Zn Metal Anodes Under High Current Rates”的研究性文章。该文章利用快速低温湿化学策略合成了一种无定形、带负电荷、富含氢键受体、具有多尺度功能设计的 ZnWO4人工中间相。这种精心设计的中间相能有效促进 Zn2+ 的加速扩散动力学、均匀的 Zn 成核和抑制水诱导的副反应,从而在高电流速率下协同实现超稳定的 Zn 金属阳极。
图 1. ZWO@Zn 的制造过程、结构和成分特征。(a) ZWO@Zn 复合箔的制备过程示意图。(b) 制备的大面积 ZWO@Zn 箔(10 厘米×3 厘米)的光学照片。(c) ZWO 人工中间相的 HRTEM 图像(插图:相应的 SAED 图样)。(d) 裸 Zn 和 ZWO@Zn 的 XRD 图谱。(e)ZWO@Zn 的 SEM 图像和相应的元素映射。(f) ZWO@Zn 的截面扫描电镜图像。(g) ZWO 人工中间相的傅立叶变换红外光谱。(h-j)ZWO@Zn 的 Zn 2p、W 4f 和 O 1s 的 XPS 光谱。
图 2. ZWO 增强反应动力学。(a) Cu||ZWO@Zn 和 Cu||bare Zn 电池在 10 mA cm-2 条件下 Zn2+ 镀层/剥离的 CE,固定电容为 1 mAh cm-2。(b) 10 mA cm-2 和 1 mAh cm-2 条件下的选定电压曲线。(c) CE 测试后 ZWO@Zn 和裸 Zn 电极的扫描电镜图像。(d) 裸 Zn 和 ZWO@Zn 电极的 Zn2+ 转移数量。(e) 裸 Zn||Ti 和 ZWO@Zn||Ti 不对称电池在 2 M ZnSO4 水溶液中的 CV 曲线,扫描速率为 50 mV s-1。(f) 基于裸 Zn||Ti 和 ZWO@Zn||Ti 不对称电池 CV 曲线沉积峰的 Tafel 图。Zn2+ 在 (g) 结晶 ZWO@Zn 和 (h) 非晶 ZWO@Zn 的界面结构上的优化迁移路径,以及 (i) 界面上的相应能垒。Zn、W 和 O 原子分别以灰色/紫色、蓝色和红色表示。
图 3. ZWO@Zn 上的均匀锌沉积行为。(a) 在电流密度为 2 mA cm-2 且持续时间不同的压镀/剥离过程中,裸 Zn 和 ZWO@Zn 电极的形态演变。(b) 在电流密度为 5 mA cm-2 时,实时观察锌在裸锌和 ZWO@Zn 电极上的沉积过程。(c) 在过电位为 -150 mV 时,裸锌和 ZWO@Zn 电极的时变测量结果。(d) 裸露 Zn 和 (e) ZWO@Zn 电极在 10 mA cm-2 的电流密度下循环 200 小时后的 SPM 图像,面积容量为 1 mAh cm-2。
图 4. ZWO 在缓解腐蚀反应和 HER 方面的效果。(a) ZWO@Zn 在不同 pH 值的弱酸性水电解质中的 Zeta 电位值。(b) ZWO/GF 膜中 SO42- 和 Zn2+ 的渗透性。(c) ZWO@Zn 和裸锌的线性极化曲线。(d) 裸露 Zn 和 ZWO@Zn 在电解液中浸泡处理 48 小时后的 SEM 图像。(e) 裸露 Zn 和 ZWO@Zn 在电解液中浸泡处理 48 小时后的 XRD 分析。(f) 裸露 Zn 和 ZWO@Zn 在 1M Na2SO4 电解液中使用三电极系统的氢演化极化曲线。(g) 裸Zn和ZWO@Zn 沉积Zn2+ 的阿伦尼乌斯曲线和脱溶活化能值。(h) ZWO@Zn||ZWO@Zn 对称电池在不同温度下的奈奎斯特图。(i) H2O 在裸 Zn 和 ZWO@Zn 上的解离能垒以及相应的 IS、TS 和 FS 结构见插图。
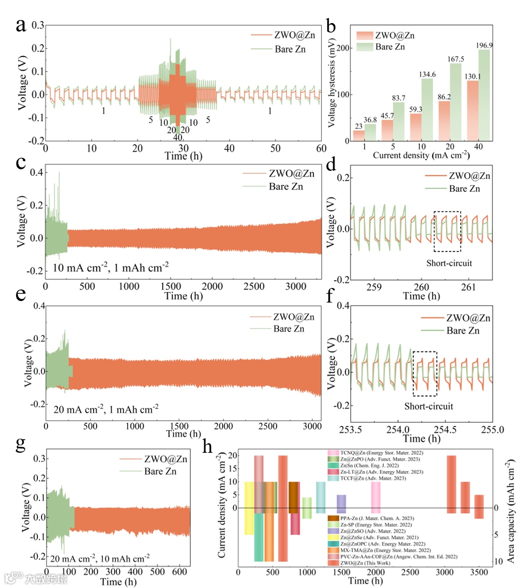
图 5. 锌阳极的电化学性能。(在 1 至 40 mA cm-2 的不同电流密度下,裸 Zn 和 ZWO@Zn 对称电池的(a)速率性能和(b)相应的电压滞后。裸锌和 ZWO@Zn 对称电池在(c,d)10 mA cm-2 和(e,f)20 mA cm-2 和 1 mAh cm-2 电流密度下的长期循环性能和选定的电压-时间曲线。(g) 裸锌和 ZWO@Zn 对称电池在 10 mAh cm-2 的高电容和 20 mA cm-2 的电流密度下的循环性能。(h) ZWO@Zn 对称电池的循环性能与之前研究报告中其他界面层的循环性能比较。
图 6. V6O13//Zn 全电池的电化学性能。(a) ZWO 人工中间相对锌金属阳极的稳定作用示意图。(b) 扫描速率为 0.8 mV s-1 时的 CV 曲线对比。(c) 循环前的 EIS 结果。(d)速率性能评估。(e) 电流密度为 1A g-1 时的长期循环性能。(f) V6O13//裸锌和 V6O13//ZWO@Zn 全电池的存储性能比较。
研 究 亮 点
亮点一:多尺度功能界面层协同解决锌阳极问题
通过引入ZWO界面来增强Zn沉积过程的动力学和可逆性的机制。在裸锌电极的情况下,水性电解质与锌金属阳极的直接接触会引起电极腐蚀,HER,电解质/电极界面处Zn2+浓度分布不均匀,导致Zn4SO4(OH)6·xH2O副产物的形成和枝晶生长。这些问题可以通过原位构造的ZWO人工界面和多尺度功能设计同时解决。首先,ZWO界面的非晶性质增强了离子转移动力学,并通过均质化电解质/电极界面处的Zn2+通量促进了Zn的均匀沉积。其次,ZWO的负电荷性质形成了阳离子选择界面,屏蔽了SO42-阴离子,减少了Zn阳极腐蚀。此外,ZWO上的内在氢键受体可有效固定活性水分子,使HER失活并抑制水诱导的寄生反应。
亮点二:ZWO@Zn——用于高电流速率下的超稳定水性锌金属阳极
值得注意的是,使用ZWO@Zn电极的对称电池在 20 mA cm-2 的高电流密度和低过电位下表现出超过 3000 小时(30,000 次循环)的超长循环寿命。即使在 20 mA cm-2和10 mAh cm-2 的恶劣条件下,也能实现超过 600 小时的稳定循环,并显着降低极化电压。此外,V6O13//ZWO@Zn 电池具有出色的长期循环稳定性,在 1000 次循环后,在 1 A g-1 时可保持 80% 的容量。这些出色的结果凸显了多尺度功能界面设计在水性锌离子电池中实际应用的巨大潜力。
亮点三:简单、快速、可大批量生产的生产工艺
本文使用快速低温湿化学策略在Zn阳极(ZWO@Zn)上原位构建具有负表面电荷和氢键受体的无定形ZnWO4(ZWO)人工界面。这一策略只需用简单的操作在极短的时间内就可以大批量生产得到ZWO@Zn。
文 章 链 接
Multi-Scale Functionally Designed ZnWO4Artificial Interphase for Ultra-Stable Aqueous Zn Metal Anodes Under High Current Rates
https://onlinelibrary.wiley.com/doi/10.1002/adfm.202404579
通 讯 作 者 简 介
张文军教授简介:香港城市大学材料科学与工程系讲席教授、金刚石和先进薄膜中心主任。重点研究金刚石材料、薄膜材料、表面和界面分析以及离子与材料交互作用。迄今为止已在国际期刊上发表400余篇论文,并多次在国际会议上作邀请报告。曾获得日本应用物理学会最佳论文奖,德国洪堡基金会Friedrich Wilhem Bessel研究奖,城大杰出研究奖,校长奖等。兼任德国锡根大学访问教授,中科院理化所客座教授、兰州大学萃英讲席客座教授等。
程博闻教授简介:天津科技大学轻工科学与工程学院,教授;生物源纤维制造技术国家重点实验室主任、中国纺织工程学会副理事长、中国纤维素行业协会技术委员会副主任、《纺织学报》编辑委员会副主任、天津泰达新材料研究院院长;长期从事轻纺新材料的研究与开发工作,承担完成了国家科技支撑、973、863、国家自然基金、中央军委科技委、国防科工局项目和重大横向项目40余项;主编教材4部,参编教材或著作5部;发表学术论文400余篇,授权发明专利120余项。
添加官方微信 进群交流
SCI二氧化碳互助群
SCI催化材料交流群
SCI钠离子电池交流群
SCI离子交换膜经验交流群
SCI燃料电池交流群
SCI超级电容器交流群
SCI水系锌电池交流群
SCI水电解互助群
SCI气体扩散层经验交流群
备注【姓名-机构-研究方向】
投稿请联系contact@scimaterials.cn
点分享
点赞支持
点在看

